(Team Lückenschluss) Erweiterung der Strecke Frankfurt-Koblenz V1.2
-
- in Entwicklung
- tom87
-
-
Für mich persönlich wäre da eher von Süd eine Verlängerung nach Ost oder Offenbach sinnvoll.
Sinnvoll wäre, wenn jemand Frankfurt-Fulda baut.

Offenbach und Frankfurt Ost kamen mir auch schon in den Sinn bezüglich Güterverkehr. Das wären dann wirklich sinnvolle Start- und Endpunkte dafür. Aber die Motivation ist bisher nicht da. Wiesbaden, Frankfurt Süd und die Verbindung Bischofsheim-Groß Gerau müssen erstmal noch gebaut werden. Das Harznetz soll auch irgendwann mal weitergehn. Es wird wohl beim bisher angekündigten Umfang bleiben... danach dürfen dann gerne andere fleißig und kreativ werden.
-
rüberkopiert werden
Ich hoffe ihr bekommt das hin und könnt mir dann erklären wie das geht. Wäre sehr interessant für mich
. Ich bin da bisher nicht weiter gekommen. -
Ich hoffe ihr bekommt das hin und könnt mir dann erklären wie das geht. Wäre sehr interessant für mich

In unserem Fall ist es der selbe Route Origin. Bei den ganzen Bremer Strecken ist das aber nicht der Fall. Rollbahn, Oldenburger Umland und Bremerhaven-Hannover haben alle andere.
-
-
-
Heute Abend ein paar Bilder vom "anderen Bahnhof". Die Texturen sind zum größten Teil Platzhalter, aber die Grundform steht.

-
Ich möchte hier auch mal wieder ein Update posten. Wie ihr es wohl schon gemerkt habt, gibt es keine Phase 1,2,3... es wird dann alles aufeinmal kommen, wenn wir soweit sind.
Da wir neuerdings auch die Amisia Riedbahn auf der Platte haben, gleiche ich den Frankfurter Bereich an die andere Map an, da dort später ein Merge auf höhe Zeppilinheim stattfinden soll. Am Ende wird es also drei Strecken geben: Frankfurt-Mannheim by Amisa and friends, Frankuft-Koblenz V2 und der Merge Frankfurt-Mainz-Mannheim.
Wie ist der Stand?
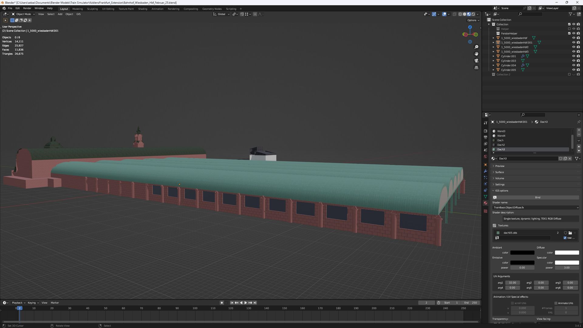
- die drei Strecken nach Wiesbaden sind fast fertig (Mainz Hbf-Mainz Nord-Wiesbaden, Kostheim-Kastel-Wiesbaden und die Güterumgehung). Das Modell für den Hbf ist noch in Arbeit und es fehlt noch teilweise Nachtbeleuchtung und Oberleitung an wenigen Stellen.
- Frankfurt (Tief) für die S-Bahn ist in die Strecke Integriert.
- Umfahrung Stadion-Forsthaus-Luoisa-Hauptbahnhof ist fertig.
- Mainbahn Stadion-Forsthaus-Frankfurt Süd ist auch fast fertig. Es fehlt nur noch die Ausgestaltung vom Bahnhofsbereich Frankfurt Süd.
- Strecke Mainz Hbf-Mainz Hafen komplett fertiggestellt.
- sämtliche Handweichen in Bischofsheim, Frankfurt Hbf und Mainz werden gerade auf normale Weichen umgebaut! Ein großes Manko der Originalstrecke.
- Frankfurt Hbf-Niederrad-Stadion komplett überarbeitet bezüglich Vegetation und Ausgestaltung.
Jetzt nochmal ein paar Aspekte genauer beleuchtet im Bildbericht:
Wiesbaden ist fast fertig. Es fehlt noch Nachtbeleuchtung und das fertige Blender Modell vom Hauptbahnhof. In Wiesbaden würde ich von Stadtrundfahrten mit der Taste 8 abraten. Wer Wiesbaden gut kennt und Unstimmigkeiten findet, darf Sie gerne behalten. Die Stadt rund um den HBF ist für den Führerstand gebaut und nicht 1 zu 1 ausmodelliert. Aber ich denke, es reicht so aus.
Frankfurt am Main hbf hat Nachtbeleuchtung und ordentliche 3D Vegetation erhalten nach dem Vorbild der Riedbahn von Amisia. Zusätzlich sind alle Handweichen verschwunden und mann kann sein Szenario auch in den Abstellungen starten lassen. Vielleicht erbarmt sich PushingTin auch noch die 30´er Einfahrten zu signalisieren und einige Sperrsignale zu korrigieren.
Wer in seine Originalstrecke vergleichen möchte, wird sehen dass sich an dieser Stelle einiges verändert hat. Mir ist im laufe des Projektes aufgefallen, dass DTG in den Bereichen Hbf, Niederrad und Stadion uralte Vegetation aus München-Augsburg Zeiten verbaut hatte. Hinter dem Stadion bis Koblenz ist dann plötzlich neuere Vegetation aus der Pegnitzalbahn verbaut. Ich vermute, DTG hat sich damals Frankfurt-Highspeed geklont und ab dem Stadion begonnen die Strecke richtung Koblenz mit neuer Vegetation zu bauen. Diese seltsame Übergang am Stadion hat mich massiv gestört, deswegen habe ich die Ausgestaltung und die Vegetation im kompletten Frankfurter Raum auf unsere neuen Streckenabschnitte angepasst.
Dieser Bereich sieht nun ähnlich aus, wie in der Riedbahn von Amisia.
Frankfurt Niederrad schaut auch gleich viel besser aus.
Stadion mit angepasster Vegetation. Jetzt fehlen nur noch die Zulaufstrecken zum Ferbahnhof und Regionalbahnhof Flughafen. Dort ist leider auch die München-Augsburg Vegetation zu finden.
-
Das sieht alles schonmal sehr vielversprechend aus.
Als ich das mit den Handweichen in FMB gelesen habe fielen mir gleich wieder die Handweichen in FBGK V ein, wäre es möglich diese auch noch zu eliminieren?
Eine weitere, absolut nebensächliche, Kleinigkeit wäre das Gleis 50 in der Abstellung KKO (das Ausziehgleis richtung Niederlahnstein), das ist DTG leider sehr kurz geraten, was einige Rangiermanöver in KKO nahezu unmöglich macht.
Generell fehlen im Bereich der 40er Gleise in KKO einige Ls und Gleissperren, von den Deckungssignalen die falsch sind oder fehlen mal garnicht anzufangen. Das Problem mit den Deckungssignalen gibt es in FMZ ja leider auch noch...
Á propos FMZ, wäre es möglich in Gl. 11 - 13 (die Stumpfgleise im Nordwesten) als Einfahrgeschwindigkeit 30 einzustellen? Dann muss man das auch nicht mehr immer Szenarioseitig machen...
Die Liste könnte noch viel länger werden, aber ich will auch keine Forderungen stellen, mit dem was ihr euch da vorgenommen habt habt ihr denke ich schon genug zu tun, das was gezeigt wurde sieht jedenfalls schonmal ziemlich gut aus.
-
Hallo Team,
das sieht alles sehr gut aus. Vielen Dank für die Arbeit. Ein Traum wäre es noch wenn ihr die S-Bahn Rhein-Main noch dazu mergen könntet, dann hätten wir ein Riesennetz...
Gruß
Christian
-
Ein Traum wäre es noch wenn ihr die S-Bahn Rhein-Main noch dazu mergen könntet
Die Startkoordinaten sind verschieden, somit geht das nicht.
-
-
Wow wieder einmal, was ihr bisher schon geleistet habt und was noch zu tun ist. Absolute Spitzenleistung. Vielen Dank an alle Mitbauer für dieses grandiose Engagement
-
Merge Frankfurt-Mainz-Mannheim.
Ich nehme mal an mit Wiesbaden?
Gibt ja viele ICEs, die von Mannheim kommend nur in Mainz und Wiesbaden halten.
-
Gibt ja viele ICEs, die von Mannheim kommend nur in Mainz und Wiesbaden halten.
Die gab es zu Zeiten der Riedbahn Sperrung. Ich bin der Meinung jetzt gibt es diese Relation nur noch 1-2 mal am Tag und die fährt über Worms? Wenn es um Fernverkehr geht, kann man den ICE richtung Dresden von Wiesbaden bis Frankfurt fahren. Dort ist man dann aber auch eine knappe Stunde unterwegs. Dafür fehlt uns jetzt nur noch der ICE-T von 3D Zug. Im Ki Verkehr sind mittlerweile alle Lücken geschlossen dank des Mireo und des Flirt 1 von Railtraction. Da kann man alles darstellen in Szenarien.
An alle anderen: danke erstmal für das Lob. Ich weiss, ihr wünscht euch alle eine volle Überarbeitung der gesamte Strecke bis Koblenz. Das wird wiegesagt nicht passieren. Wir müssen uns auch noch um die Strecke von Amisia kümmern. Wenn ich es richtig in Erinnerung habe, wollte sich der BR-218 nochmal der Strecke annehmen, wenn wir fertig sind. Korrigiere mich bitte, wenn ich falsch liege. Aber du wolltest glaube ich die neuen KS Signale von 143er verbauen und die Hänge am Rhein entlang aufhübschen?
Zur S-Bahn Rhein-Main: Die wird gerade von Fetthuhn überarbeitet. Es gibt dort reichlich Möglichkeiten für Szenariowechsel, wer da Ideen hat. Für die S-Bahn macht das aber unserer Überlegung nach überhaupt keinen Sinn. Die S8/9 spielen sich komplett auf unserer Map. Die S6 etc. kann man auf der überarbeiteten Karte von fetthuhn fahren. Sinnvolle Überganspunkte für Güterzüge und Fernverkehr gibt es reichlich. Wer also seinen Güterzug von Friedberg nach Mannheim oder Koblenz fahren möchte, kann auf der Brücke über dem Frankfurter Hbf richtung Süd am Signale "umsteigen". Wer einen Fernzug zweiteilig fahren möchte, kann von Friedberg nach Frankfurt in den Kopfbahnhof fahren und dann auf den anderen Maps weiterfahren. Aber wirklich Sinn ergibt das nur für den Güterverkehr. Die ganzen Frankfurter Maps spielen alle grob 2018-2020. Die Epoche passt also.
-
Wenn ich es richtig in Erinnerung habe, wollte sich der BR-218 nochmal der Strecke annehmen, wenn wir fertig sind. Korrigiere mich bitte, wenn ich falsch liege. Aber du wolltest glaube ich die neuen KS Signale von 143er verbauen und die Hänge am Rhein entlang aufhübschen?
Richtig.
Macht erstmal in Ruhe alles fertig, auch öffentlich, dann fang ich an das ganze mit Weinbergen und anderen Signalen auszustatten.

Vorausgesetzt ich bekomm erstmal den TS auf Vordermann. Hab den PC komplett Platt gemacht und muss erstmal alles wieder installieren.

-
Die gab es zu Zeiten der Riedbahn Sperrung. Ich bin der Meinung jetzt gibt es diese Relation nur noch 1-2 mal am Tag und die fährt über Worms?
Laut Hafas aktuell 5-6 Zugpaare am Tag, aber ja leider über Worms, wie ich gerade sehe.
-
-
Ne Merge mit der S-Bahn Rhein-Main macht grundsätzlich nicht viel Sinn, gut mann könnte dann mit der S-Bahn noch etwas weiter fahren. Derzeit ist ja in Frankfurt Süd schluss, grundsätzlich könnte man bis Stresemannallee fahren da bis dort alles ausgestaltet ist. Durch die Merge wäre dann noch F-Louisa dabei. Weiß jetzt nicht was schwieriger wäre umzusetzen, ne Merge beider Strecken oder wenn fetthuhn fertig ist anschließend die Objekte aus der Erweiterung Frankfurt-Koblenz von Stresemannallee bis hinter F-Louisa neu zu setzen bzw. rüberkopieren wenns geht. Hätte für die S-Bahn schon nen Mehrwert bis Louisa fahren zu können, noch besser wäre dann natürlich noch ne Erweiterung bis Langen, Gleise liegen auf der S-Bahn ja sogar bis kurz vor Darmstadt wenn ich mich nicht irre.
-
Tobi_das_Tf Geht nicht, weil Frankfurt S-Bahn einen anderen Route origin hat als Frankfurt-Koblenz. Riedbahn von Amisia und Frankfurt-Koblenz V2 haben aber den gleichen. Wir haben schon einen Test gemacht und das läuft. Ist aber auch mit einigen Wochen arbeit verbunden. Der Merge kommt entsprechend später heraus. Als erstes wird die Solo Strecke Frankfurt-Koblenz V2 erscheinen.
PS: Alles ziemlich komplex. Ich dreh mal ein ausführliches Video, wenn ich Zeit habe.
-
PS: Alles ziemlich komplex. Ich dreh mal ein ausführliches Video, wenn ich Zeit habe.
Hat so seine Grüne warum die Mehrheit der Workshop Merges von Danny kommen.

-
Hat so seine Grüne warum die Mehrheit der Workshop Merges von Danny kommen.

Wenn die Route Origin gleich sind und man einen vernünftigen Mergepunkt findet, ist es garnicht so schwer. Man muss halt rund um den Mergepunkt einmal alles neu bauen (in unserem Fall Zeppelinheim). Das komplizierte war die Findung des Mergepunktes und die Diskussion darüber, was mit rein soll und was nicht. Welche Relationen machen Sinn? Was fährt da? Wer will was für Szenarien überhaupt bauen damit?
Mein Video wird sich auch nicht um technischen Spitzfindigkeiten des Mergens gehen, sondern darüber, was in welche Strecke enthalten ist und was wir gebaut haben etc.... unserer Merge Experte ist SeKu. Der kann sich eher zu dem technischen Prozess dahinter äussern.
-
Wenn die Route Origin gleich sind
Was DTG zum Glück bei vielen Strecken gemacht hat (gerade in London)
-