Blender-Videoanleitung Hilfe- und Lösungsthread

Discord Einladung
Trete unserem Discord-Server bei (klicke hier zum Beitreten).
  • Vielen Dank Bernd,
    @EdelplasticStudios


    Das ist mir wohl bekannt, das es vielen in den Fingern juckt Signale selbst erstellen zu wollen, aber dazu benötigen wir noch eine Menge anderer Anleitungen.
    Ich kann sehr wohl solch ein Signal bauen aber es gibt dort jede Menge zu beachten und zu tun bis solch ein Signal funktioniert.


    Zum einen benötigen wird die richtigen Shader und Namen dann ein oder mehrere Scripte je nach Umfang der Signalbedeutung und das Verständnis diese richtig in einer Strecke verbauen zu können.
    Bedeutet: Wenn ich ein Signal baue, bis hin zum fertigen Objekt im Train Simulator, vergeht ein Haufen an Zeit und es gibt sehr viele mögliche potenzielle Fehlerquellen, die euch dort das leben schwer machen können.
    Ich würde erst einmal in Richtung Rollmaterial gehen wollen, weil damit dann schon sehr viele Grundbasics abgedeckt werden können.

  • Ja Rollmaterial hört sich auch nicht verkehrt an. Ich bin ja schon heidenfroh, dass ich durch dich nun weiß, wie man eigene Gleise baut ^^

    Einmal editiert, zuletzt von sven77 () aus folgendem Grund: Unnötiges Vollzitat des letzten Posts entfernt.

  • Hallo,


    @TrainSimContent


    Andreas, ich bedanke mich auch für die tollen Videotutorials, da ich Blender auch zusätzlich auf der Platte habe, konnte ich doch viel mitnehmen. Der Workflow ist für mich nun auch wesentlich übersichtlicher geworden. Was den Wunsch des Signal bauen angeht, könnte ich den Vorschlag machen, dass Du an Hand deiner Gleisperre, die schon gebaut hattest einiger Dinge erläuterst, das Scripting kann man ja erst mal weglassen. Aber dort könnte man dann evtl. auch den Bau und dieAnimation nochmals erklären. In Prinzip ist ja der Bau und Animation ja ähnlich bzw. mit etwas mehr Teilen genau genommen das Gleiche wie mit der Weichenlaterne.


    Auf jedenfall gefällt mir das bisher Gezeigte sehr ! :thumbsup: Weiter so !

  • Hey!
    Ich habe mal probiert, eine Schmalspurgleis zu bauen. Ich bin schon fast fertig, viele Probleme gelöst, aber jetzt komm ich nicht weiter.
    Wie das ihr an den bilder sehen könnts, liegt die äußere Weichenzunge außerhalb die Schiene und es fehlt auch einen Stück in dem Weichenherz.
    Weißt vielleicht jemand was da los ist?
    Außerdem sind meine texturen irgendwie in dem TS viel zu hell geworden, obwohl sie im blender noch ganz normal ausgeschaut haben.

  • Hallo @denesberky, Du hast Dein Problem ja im Prinzip gelöst.
    Hallo @TrainSimContent, auch die Gleise ließen sich sehr gut nach Deiner Anleitung erstellen. Vieleicht noch zwei Hinweise: Die Textur muss senkrecht verlaufen/stehen, sonst gibt es merkwürdige Effekte (ich hatte das bei der Schiene nicht beachtet, weil ich eine bereits vorhandene Textur benutzen wollte) und es muss alles genau im Nullpunkt liegen. Bei mir war eine Schiene an einer Ecke nicht genau auf Null. Die Schiene war im Editor unsichtbar. War aber kein Problem, da Du das schon bei der Erstellung der Schiene erwähnt hattest.


    Als Beispiel unten der erste Versuch für ein Meterspurgleis für die VGH (Syke - Bruchhausen-Vilsen). Schotter nach altem Vorbildfoto gestaltet.


    Gruß Bernd

  • Sieht toll aus, da sollte man auch eine gleiche Textur ins Gelände legen, dann ist das Gleis in der richtigen Umgebung. Uraltes Werksgelände.
    Da muss man die Unebenheit auf 50% stellen, dann stimmt auch das Alter der Anlage. Da ist dann nichts mehr eben.
    Kleiner Tip am Rande, den Offset für die Hebel etwas weiter weg, sonst wird der abgefahren.
    StS

    Keine Hilfe und Auskunft per PN, da meist von allgemeinem Interesse. Diese Fragen bitte im Forum stellen.

  • Sieht auch sehr gut aus!


    Ich habe noch einen Problem leider. Wenn ich mit schienenanpassung neue weichen mache, oder lange, enge kurven lege, bekomme ich die Fehlermeldung: "Dump file saved to: etc..."


    Das kommt bei keine andere gleise vor, nur bei meiner.


    Weisst vl jemand, was das Problem sein kann?

  • Hallo @StS, danke für die Blumen. Das war ein erster Versuch, die Schwellen stimmen auch noch nicht. Wenn ich mit den Bauarbeiten in Syke bin, mache ich auch zu den Gleisvarianten passende Texturen. Ich habe mir schon vier weitere Unterbauvarianten herausgesucht.


    Gruß Bernd

    System: HP Z800, 2 x Xeon 5550 2,66 Ghz, 96 GB RAM, Nvidia Quadro 4000

  • Ich möchte mich bei Dir, @TrainSimContent , auch recht herzlich bedanken.
    In Deinen Videos wird endlich ausführlich die Vorgehensweise erklärt.
    Auch die Stolperfallen, die Dir selbst begegnen sind äußerst hilfreich. So kann man z.B. im Tutorial zum Bau eines Weichenhebels gleich erfahren, wie man Objekte erstellt, die eine Animation dauerhaft abspielen.
    Keinem ist mit "das geht doch ganz locker" oder "das ist schwierig" geholfen. Solche Aussagen lassen einem regelmäßig die Hutschnur platzen. Es muß wirklich nicht sein, daß jeder das rad von vorne neu erfindet.


    Ich habe noch eine Problem und eine Bitte:
    - Bei einer 2D-Fichte, einem ViewFacingForward-Objekt also, werden Stellen die transparent dargestellt werden schwarz dargestellt. Ich benutze ein png bei dem alles was transparent ist in Gimp wegradiert wurde. In Blender habe ich alles was sich nach "use alpha" oder "transparency" anhört aktiviert. IGS_ExpModfile.txt und IGSExpModfile2.txt sind unverändert.
    - Signale, bitte erstelle ein Tutorial zu Signalen. Zu Rollmaterial, zumindest zu Wagen, findet man ausreichend Material. Aber Signale ? Da ist die blanke Wüste, nein: Sahara! Und wir (ich und @Freeskai brauchen dringend ein einfaches, aber sehr spezielles Hauptsignal für unsere Strecke.


    Gruß
    Kris

  • Hallo 120,


    Zu deinem ersten Problem:
    Dazu benötigst du den richtigen Shader "TrainFlora.fx" bitte so eintragen.
    Dann musst du den Materialnamen des Objekt welches das schwarz Transparent darstellen soll in der "IGSExpModFile2.txt' mit folgendem Eintrag eintrag eintragen.
    "Baumblaetter=1" ------> Baumblaetter ist der Materialname


    Dann sollte das schwarz Transparent werden.


    Zum zweiten Problem:
    Signale erstellen, ist normal kein Problem, schwierig wird es mit der Scripterei um diese an die Funktionen der Schuster Signale anzupassen.

  • Danke für die schnell Antwort. Heute wird es mit ausprobieren leider nichts mehr.
    Kris


    später Nachtrag (sorry):
    Mein Problem mit der Transparenz konnte durch den Eintrag des Materialnamens in "IGSExpModFile2.txt" unter die Zeile "[Materials:AlphaTestMode]" gelöst werden.

  • Und weiter geht es mit dem 6.Teil der Anleitungsserie, diesmal mit dem Thema Signalbau:



    Externer Inhalt www.youtube.com
    Inhalte von externen Seiten werden ohne Ihre Zustimmung nicht automatisch geladen und angezeigt.
    Durch die Aktivierung der externen Inhalte erklären Sie sich damit einverstanden, dass personenbezogene Daten an Drittplattformen übermittelt werden. Mehr Informationen dazu haben wir in unserer Datenschutzerklärung zur Verfügung gestellt.

  • Hallo Andreas,
    ich wollte Dir keinen vorweihnachtlichen Streß bereiten. Aber gaaanz vielen Dank, jetzt geht mir die Arbeit über die Feiertage garantiert nicht aus. :)
    Konkret brauchen wir ein SBB Mini-Hauptsignal für Buchs. Ein schönes Übungsstück. http://www.styria-mobile.at/ho…ling/asr/desigchsysl.html
    Ich wünsche Allen ein besinnliches Weihnachtsfest.
    Kris


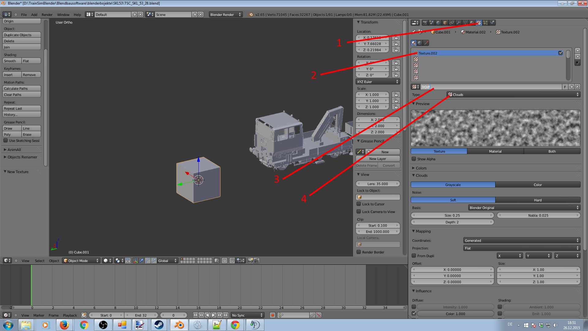
  • 1) Texture Feld anklicken
    2) Textureslot anklicken
    3) Name "TrDiff" eintippen und Enter drücken
    4) Type auf "None" stellen

  • TrDiff ist ein Shader von vielen das bedeutet es hängt von deinem Objekt ab was du vor hast zum Beispiel kann der Shader für Glass "TrGlass" sein.


    "None" bedeutet in der Tat keine weitere Zuweisung da der Shader alleine im Game wirkt.