--DB in den 80ern: erste Fahrt von Bodenwöhr Nord nach Erzhäuser
Posts by bernd_NdeM
-
-
..und wieder ein wenig ToDo-Liste abgearbeitet.
Holzkabelrollen braucht jede Bahnmeisterei.
Außerdem Strecke nach Erzhäuser korrigiert und ehemaligen Haltepunkt angelegt. So, etwa zwei Wochenende und ich kann den Bereich abschließen. Muss vor allem noch passende Gebäude suchen.
-
..das Ende einer Nebenbahn!
-
...damit man weiß, wo man ist

.. und die Post kommt endlich....
-
Erinnerung an die DB:
Eilzug von Hof über Schwandorf nach Regensburg
-
..und noch einmal Schwandorf
-
Kannst Du Dein konkretes Anliegen bitte genauer beschreiben. So kann man Dir kaum weiterhelfen.
Viele Grüße
Bernd
-
-
Es geht langsam voran:
Schwandorf, Zufahrt zum BW und Bahnhof.
Viele Grüße
Bernd
-
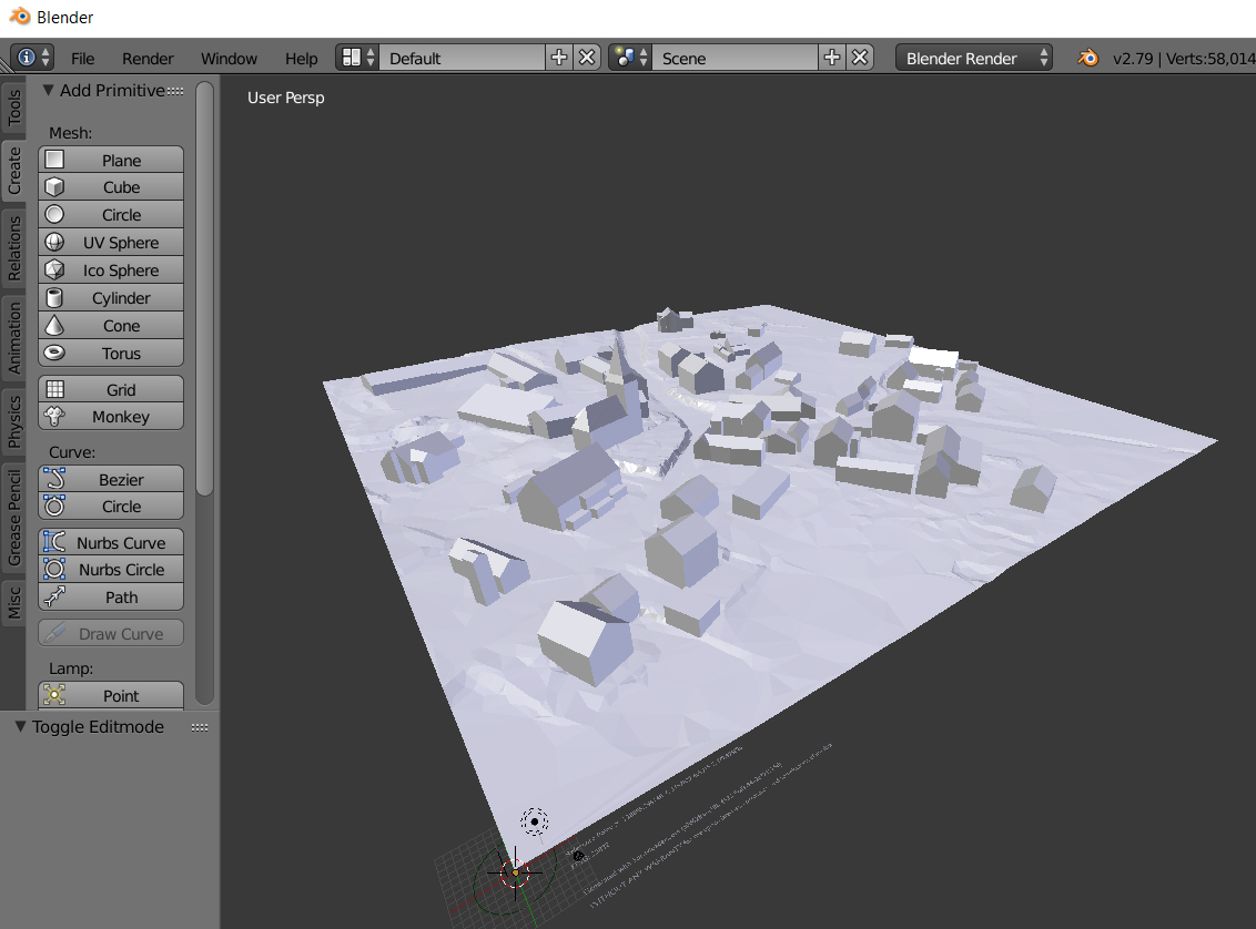
Schwandorf füllt sich langsam.
-
Danke Schmiddi, hatte ich nicht mehr auf dem Schirm. Tatsächlich macht es trotzdem Sinn, sich jedes Gebäude kurz anzusehen. Manchmal entstehen komische Ecken und Kanten.
Viele Grüße
Bernd
-
-
Ich habe mir gerade angeschaut, was im Geoportal Hessen vorhanden ist. Vom Wilhelmsturm leider nur das grobe Sockelgeschoss. Aber damit könnte man arbeiten. Dafür sieht der Berg echt toll aus.
Viele Grüße
Bernd
-
Dafür gibt es bestimmte Konventionen in Blender, damit das richtig funktioniert. Ich hatte mir das vor Jahren einmal herausgesucht und kopiere seitdem nur.
Ich versuche es trotzdem. Vielleicht kann mich jemand ergänzen bzw. korrigieren.
Du hast ein Quader in Blender als ein Objekt. Darin dreht sich später das "Plane". In der Abbildung unten kannst Du das sehen.
Das "Plane" ist normal als 1_0500_Sonnenblume bezeichnet, das Quader als 1_0500_Selection.
Das Material heißt "Material_invisible" für das Quader und für das Plane benutze ich immer "Material_Grass".
Beim Plane ist der Shader TrUpVFaceFlora und der Texturname beginnt mit FF_Sonnenblume.
Beim Quader ist der Shader Invisible und der Texturname ebenfalls FF_Sonnenblume.
Irgendwie habe ich in Erinnerung, dass auch beim IGS-Exporter etwas ergänzt werden musste. Das Material "Material_Grass" muss der Alpha-Kanal aktiviert werden: ('material_grass', '1')
Viele Grüße
Bernd
-
..ich denke, bei allen Streckenbauern fehlt immer irgendwo etwas.

Viele Grüße
Bernd
-
Ich war schon in Duisburg dabei und habe Manches mitgenommen. Ich unterstütze die Idee ausdrücklich und mache auch gerne einen Input, wenn gewünscht.
Viele Grüße
Bernd
-
-
schaut mal hier!
Viele Grüße
Bernd
-
Auf den Bildern kannst Du sehen, dass die Weichen einschließlich einer DKW im Übergangsbereich zum Gefälle liegen. Das ist zwar nicht ganz trivial, zeigt aber, dass man auch in Weichenbereichen weiche Übergangsbereiche zur Steigungen/Gefälle realisieren kann. Es hilft dabei, dass man bei eng beieinander liegenden Höhenpfeile diese auch von unten anklicken kann.
Viele Grüße
Bernd
-
Kronstetten, noch ohne Texturen als 3D-Modell vom Geoportal Bayern