Dann wünsche ich Dir viel Erfolg, einen langen Atem und das Glück des Tüchtigen!
VG reinhart190953 - DB Zugchef e. h. - Thank you for Deutsche Bahn
Dann wünsche ich Dir viel Erfolg, einen langen Atem und das Glück des Tüchtigen!
VG reinhart190953 - DB Zugchef e. h. - Thank you for Deutsche Bahn
Sag mal Schienenbus : machst du auch Gleise?
Schonmal in den Downloads hier geschmökert? ![]()
Schonmal in den Downloads hier geschmökert?
Natürlich![]()
![]()
![]()
. Ob du es glauben willst oder nicht, ich hab's mir sogar heruntergezogen.
Schienenbus könntest du mir da mal mit erklären helfen. Ich hab keine Ahnung wie man Gleise baut. Das ist aber das einzige wo ich im diesem Thema keine Ahnung habe. Ich brauche euch um Hilfe ¯\_(ツ)_/¯
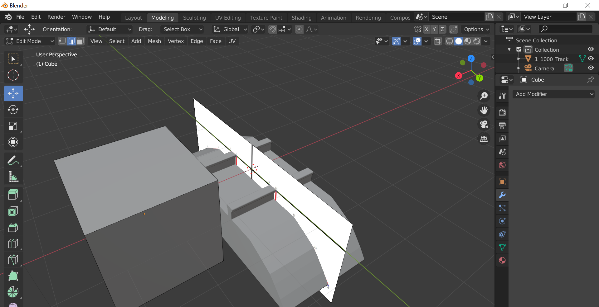
Hier hab ich mal ein bisschen was gemacht. Richtig so?
Im Grundprinzip sieht, dass schonmal gut aus, ich habe Dir ja schon den Link zu den DevDocs für den Gleisbau gegeben, die dortigen Dimensionen (Länge, Breite und Höhen) solltest Du auch im Blender einhalten. Such Dir im Netz das passende Schienenkopfprofil als Querschnitt - auf youtube gibt es Anleitungen wie man 2D Zeichnungen in Blender in 3D Profile umwandelt. Gleiches mit den Schwellen, wenn Dein Gleis 3D Schwellen bekommen soll, aus Performancegründen würde ich zusätzlich eine 2D Version der Schwellen erstellen. Die Abmaße sollten auf den Zeichnungen vorhanden sein. ![]()
Wenn ich alles verstanden hab, sollte ich mich jetzt erstmal um das Gleis Design kümmern. Ok verstanden!![]()
Wie Rudi schon geschrieben hat, der Anfang schaut schon mal ganz gut aus.
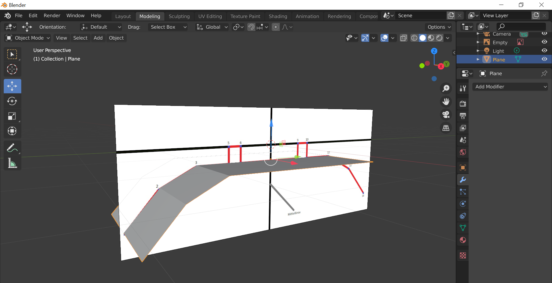
Hier mal ein Bild wo du die Ausrichtung und den Ursprungspunkt sehen kannst wie er sein muss
Das sieht irgendwie anders aus, als wie bei mir. Das Schotter wirkt wie eine Plane.
Ja, das muss auch ein Plane sein, da die Schiene ja auch ein Loft ist. Das Endstück musst du extra machen, das wäre dann z.B. die Start oder Endgeometrie im Blueprint.
Danke, diese Informationen sind mehr als jedes TS-Add-On wert!
Hallo, ich hab noch mal ne Frage: ist es ok wenn ich das Gleis auch ein bisschen anders mache? Ich möchte das Gleisbett nämlich ein bisschen breiter machen. Ist das so ok oder meckert da der TS wieder??
Die komplette Gleisgrafik ist völlig doof. Der Ts hangelt sich an der virtuellen Mitte entlang, damit wird der Fahrweg gerechnet. Deshalb kann man auch mit Schmalspur auf Normalspur und umgekehrt fahren.
das Gleisbett tiefer als Auflagefläche zu ziehen, hat sogar optische Vorteile, Gleicht Bodenunebenheiten besser aus.
Trotzdem mal Weichen damit bauen, damit sich da nichts optisch beisst.
Ich komm irgendwie nicht ganz mit. Also ist es nicht egal, ob ich die Gleisbettform verändere?
Ausprobieren statt fragen - nur so kommst du im TS weiter. Der geht schon nicht kaputt wenn du das einfach mal versuchst. Die Starthilfe wurde dir ja schon gegeben ![]()
Dem TS ist es völlig egal, ob dein Gleisbett 1m oder 1km breit ist, rosa Schleifchen dran hat oder gänzlich fehlt...das ist völlig dir überlassen, solange es den Regeln für Gleislofts folgt. Das scheint mir ohnehin auf deinen Bildern etwas zu schmal im Vergleich zur Spurweite...was hast du denn da für ne komische Bildvorlage genommen?
Ansonsten würde ich die Schienenprofile vielleicht noch als separate Objekte erstellen, so dass du am Ende 3 hast für so ein einfaches Gleisloft. Also 1 fürs Schotterbett und je 1 für jede Schiene, so wie hier:
....und falls es noch nicht klar ist, der TS braucht die eine Schiene, um eine Weiche erstellen zu können: Stichwort u.a. Radlenker!
Das einzige, wo Du pingelig sein musst, der schon angesprochenen Nullpunkt muss exakt passen.
Gruß Bernd
was hast du denn da für ne komische Bildvorlage genommen
Ich hab die Bildvorlage vom Gleisbau Tutorial mit 3D-Crafter hier
So, ich hab jetzt mal wieder nachgedacht und "Mal wieder" richtig kranken Mist im Kopf und hoffe ihr kommt mit. Ich werde keine neuen Gleise bauen außer bei der Zugspitzbahn. Ich werde einfach eine Plane erstellen, die Genau aussieht wie die Gleise![]()
![]()
![]()
Na dann viel Erfolg, Gleise für den TS zu bauen ist nicht gerade ein Einsteigerprojekt. Aber wenn du es mit einer Plane hinbekommst, kannst du dass dann ja immer noch jederzeit aufbessern und ersetzen, wenn du erfahrener wirst ![]()
Ich frage mich ja: Warum nicht erstmal mit bestehenden Gleisen eine Strecke bauen? Da hat man dann doch schon Arbeit genug ![]()
![]()