Abflachungsmapping ??
Was ist das denn ?
Junge Junge ihr mit eurer deutschen Oberfläche.
Abflachungsmapping ??
Was ist das denn ?
Junge Junge ihr mit eurer deutschen Oberfläche.
ich benutze nur bmp - schon seit gmax Zeiten. ![]()
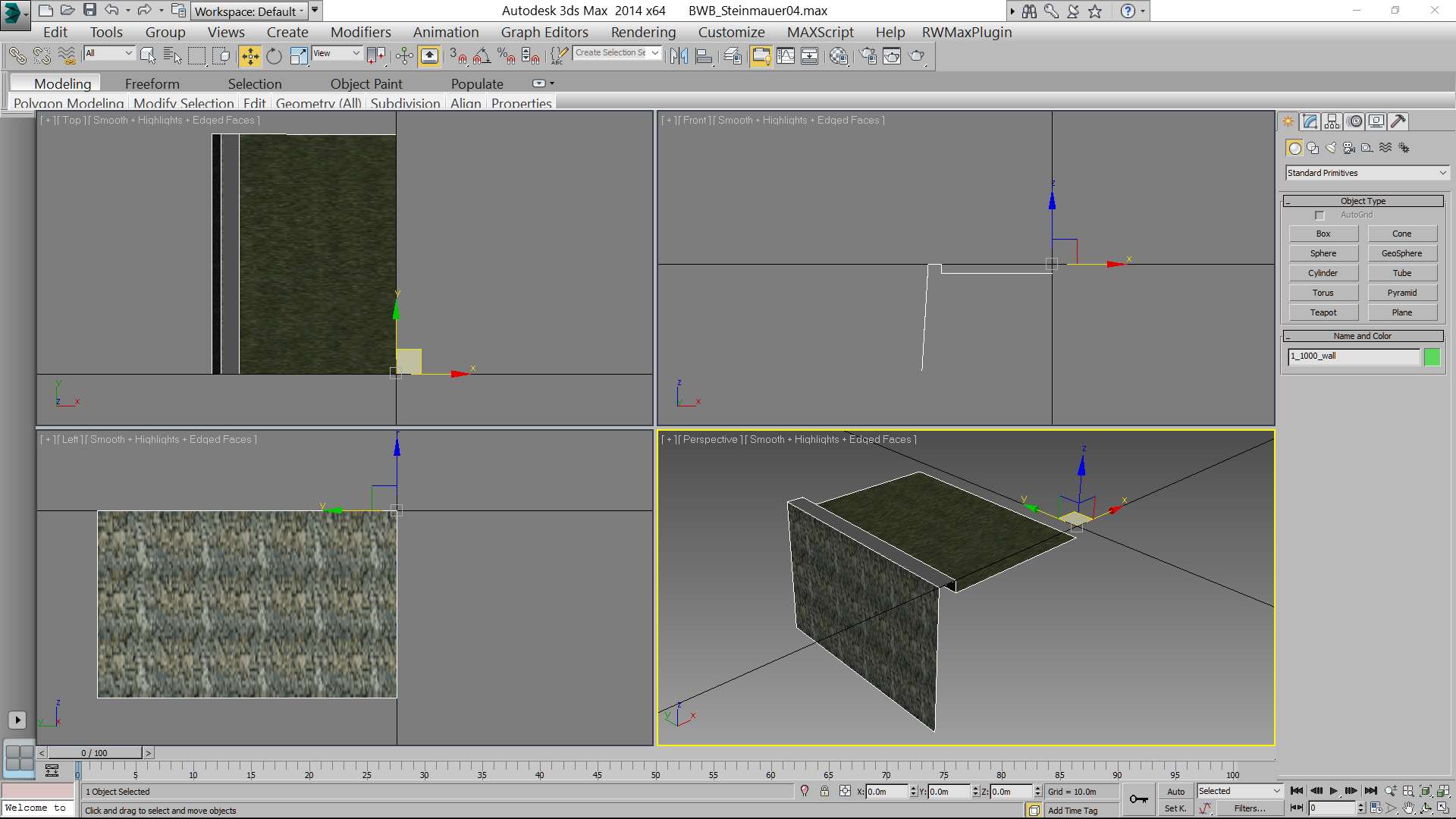
Also, ich habe das Modell nach folgendem Muster gebaut:
Die Mesh bzw. Polys so als wenn es ein Straßenloft oder Track-Loft sein sollte. Die Mitte ist also auf der 0 Achse.
Dann im Top Fenster das Objekt nach oben geschoben, so das dass Objekt mit dem unteren Rand auch dort auf der 0 Achse liegt.
Dann den Gizmo auf den unteren Rand geschoben (Hierarchie Modus) - im Left Fenster dann das Objekt nach unten schieben, so dass es mit den obersten Kanten auf der 0 Achse liegt.
Nun die Textur im UV Map Modus auf Box ausgerichtet, nicht Planar, dann im UV Editor die Polygone ausgerichtet.
Den Stack collapsed und nun im Polygon Modus die Polygone gelöscht, die auf der rechten Seite sind.
Fertig.
Anbei die max Dateien für 2015
Exportiert aus dem Max 2015 -
die Exporter dlu für 2014 und 2015 sind wohl identisch.
Ich habe vorher die Dateien aus dem Assets Ordner gelöscht.
LoftTexDiff.fx ist vom 26.07.2014 im dev/Shaders Ordner und 7.78 KB groß
Aber jetzt ist Schluß mit Installieren. ![]()
Schaust du.
KIGF— SHAPE RWMaxPlugin TS2014 - v43.2a
(aus der IGS Datei)
Das Bild ist neu, das Loft erstellt, exportiert mit Max 2014 -
es geht also.
Man kann ja in Zentimetern designen, Cab ect. aber man sollte vor dem Export auf Meter rescalen.
Sollte bei Loftobjekten das UVMapping nicht nahtlos sein ?
Ich verstehe auch nicht das man immer gleich die neueste Version von Max benutzen muß, wenn es die alte noch macht. ![]()
P.S. Das Bild ist aus dem Screenshot weiter oben von Markus.
Origin Point ist da wo der koordinatenpunkt des Objektes steht. Sichtbar am besten wenn man das Objekt anklickt und der Gizmo sichtbar wird. Gizmo ist das Teil, wo dann die Pfeile erscheinen mit dem grünen, roten und blauen Pfeil.
Der Origin sollte dann immer bei 0,0,0 stehen, wenn man Lofts erstellt.
EDIT:
Deine Dateien kann ich nicht verwenden, da mein Max, deine Max nicht laden kann.
Im Bild der Origin Point auf 0,0,0
Ich habe wegen dem Origin Point ja schon gestern gefragt.
Er hat seinen ja nicht bei 0,0,0 gehabt.
Ach ja, bevor iches vergesse. Immer schön Cache leeren, wenn man Loft ausprobiert.
So ich habe mal probiert. Ohne Dateien von markusxy
Im 2ten Bild ist auch die Stufe drinnen.
Wo hast du denn deinen Origin Punkt?
3DMax 2013 - dlu von 2013-64bit, aber im File steht als Version RWMaxPlugin TS2014 - v37.2a
Bild3 - so sieht es in 3DMax aus.
Muß das Objekt nicht unter den 0,0,0 Punkten liegen ?
Die blaue Stange dreht sich im TS mit - obwohl ich im3dMax bei Hierarchie --> Link bei Rotate x den Haken weggenommen habe.
Objekt heißt: 1_0500_couplingrod
.IA heißt couplingrod.IA und ist an die FrontBogie.xml und die 2095.xml im BPE gelinkt.
Danke für Hinweise.
Gelle, wie schnell die Zeit wegfliegt.
Dingelingelinge bim bam.
Mein Problem hat sich gelöst mit dem Loft erstellen.
Umstieg auf Win10 - und gut war es.
Du brauchst Blender oder 3DMax, aber 3dCrafter geht auch.
Dann viel Zeit und auch die ein oder andere Hilfe.
Lass dich nicht verwirren, das Thema ist zu schaffen, auch für Anfänger, denn das waren wir alle mal.
Ein schöner, langer Roman.
Die Preise sind ja lachhaft günstig - was regst du dich auf ?
Setze dich auf die andere Seite - nicht Benutzer, sondern Ersteller und du wirst sehen, das ich Recht habe.
Es ist doch wohl jedem von vorneherein klar, dass man als TF einen dämlich, langweiligen *Job hat. Egal ob in Echt oder Virtuell.
Deswegen erstelle ich Content und fahre nicht mit dem dämlichen TS rum. So einfach ist das.
Citarofahrer, ich bin aber sehr erstaunt über deine Frage. Nicht das es mich stört, dass du fragst, aber wenn dein Freund das Fahrzeug baut, dann sollte er dir aber auch sagen können, welches Progi man benutzen kann !?!
Informatiker sagt überhaupt nichts aus. LUA muß man können, mehr nicht.
Du brauchst dafür ein Fortgeschrittenen Programm wie Blender - oder für Beginner 3DMax - Dein Freund sollte dir dann aber zumindest den Innenraum des Führerstandes zukommen lassen, damit du in seinen Maßen baust.
Oder du fragst Profis persönlich:
ts3server://193.107.146.217?port=9987&nickname=Gast
Die Pfade stimmen im Wiki, aber die Ordner mußt du selbst erstellen.
*Zitat aus der Wiki:
Sollten Sie bislang noch keine Höhendaten verwendet haben, müssen die folgenden Ordner wahrscheinlich selbst erstellt werden.
Kopieren sie die hgt-Dateien in folgenden Ordner: .../Steam/..../Railworks/DEM/SRTM
Bei Verwendung der ASTER tif-Dateien in diesen Ordner: .../Steam/..../Railworks/DEM/ASTGTM
*Zitat-Ende
Steam\SteamApps\common\RailWorks\DEM
den Ordner DEM mußt du selbst erstellen - ebenso im Ordner DEM je nach Verwendung:
SRTM
ASTGTM