Lass Dich nicht verrückt machen, der Weg ist das Ziel, ich finde etwa Osnabrück (post 512) alleine als Knoten so interessant dass es sich wahrscheinlich lohnen würde nur diesen mit entsprechen langen Zu- und Abläufen mal zu haben (wenn nicht alles auf einer Kachel liegt).
KBS 275 Osnabrück - Quakenbrück Beta V1.0 (Projekt Oldenburger Ananas) Ep.III/IV
-
- in Entwicklung
- rschally
-
-
Hallo,
nöö, verrückt mach ich mich nicht (datt bin ich schon
) , aber manchmal ist es halt so frustrierend als ob man ständig auf der Stelle tritt und der Eindruck nervt, dass man nicht vorwärts kommt. Ach ich habe noch Glück im Unglück, da ich glaubte die Schienen bzw. Gleise wären ganz weg, sind sie nur versenkt, ich muß sie lediglich wieder hochziehen - also noch Schwein gehabt 
Wer Lust hat sich als Landschaftsgestalter zubetätigen, also Häuser, Vegetation & evtl. auch Straßen zusetzen, kann sich ja bei mir per PN bewerben.
-
Hallo,
Nun sind alle Gleise, die versenkt waren wieder an die Position wo sie hingehören

Der Bau- und Oberleitungstrupp ist ausgerückt und es werden weiter die Arbeiten fortgeführt, die unterbrochen werden mussten. Es ist vorgesehen den Fahrtdraht bis einschließlich Osnabrück - Eversburg auf der Hauptstrecke zuziehen, dann kommt Osnabrück Rbf dran.
-
-
-
-
Hallo,
Bernd, dass sowieso
Aber jetzt den Mega Geschwindigkeitsschub beim entstehen der Strecke wirds so nicht geben, da Andreas nun mal Tf ist im Güterfernverkehr und nur alle durchschnittlich 10 Tage für 3-4 Tage zu Hause ist, wenn dienstbedingt nicht sogar weniger sind also auch keine Riesensprünge zuerwarten. Dennoch nimmt er mir sehr viel Arbeit ab, da er die Landschaftsgestaltung übernommen hat, so kann ich mich mehr auf Gleise und Signale konzentrieren und da er ja den OL-Bau auch mit übernimmt, kann ich mich nun um Osnabrück Rbf kümmern, dort müssen noch etliche Weichenantriebe getauscht und die restlichen Signale aufgestellt werden. 
Da wir beide zudem auch Objektbauer sind, komplettiert dass die Zusammenarbeit zusätzlich.
-
-
Bevor du im Urlaub fährst ..die Bauform des Haues stimmt nicht ganz überein. Das Dach hat ein komplett andere Bauform und der Bahnsteig müste untertunnelt sein mit einen Abgang nach unten..

-
... und dann noch Bahnsteiguhren aus der DDR! Die wirst Du nach Deinem Urlaub wohl dringend ersetzen müssen. Falls Du historische Aufnahmen von Lüstringen hast, würdest Du sie mir bitte mal schicken? Ansonsten wirst Du halt mit DB-Standard vorlieb nehmen müssen

-
Hallo @Heiko, hier gibt es Lüstringen zu sehen:
https://www.noz.de/lokales/osn…etrieb#gallery&0&0&138357
und hier etwas eher Lustiges....
http://www.darum-gretesch-lues…e/presse/NOZ_26062014.jpg
Gruß Bernd
-
-
Dankeschön, @bernd_NdeM, für die Links!
Ein schönes Gebäudeensemble war das mal...
Und schon wieder Wutbürger, aber diesmal sind sie wirklich putzig!
-
Hallo,
ja, ich weiß das die Bauform nicht identisch ist, das Objekt hatte ich als Platzhalter 2013 gesetzt - bei Zeiten werden die Gebäude nachgebaut soweit es die Infos zulassen. Was die Untertunnelung angeht, gab es solche nie in Lüstringen, Du verwechselst dass bestimmt mit Hasetor und Eversburg.

ja, weiß dass mit den Uhren - Asche auf mein Haupt - aber bei durchschauen habe ich nichts besseres gefunden, aber vllt. mache ich von einer DB Uhr noch ein Repaint, werde da noch die Erlaubnis einholen müssen.
Was historische Aufnahmen angeht, ist eher schlecht, da ist Eversburg besser - daher ist in Lüstringen Improvisation leider angesagt.Wer allerdings gute Aufnahmen hat und bereit ist sie zur Verfügung zustellen kann mich gerne kontaktieren.

Bernd, vielen Dank für deine Bemühungen die Aufnahmen kenne ich bereits, ich hatte auch eine Schwarzweißaufnahme wo der Hausbahnsteig zusehen war, weiß aber nicht ob die Datei einem Festplattencrash zum Opfer fiel.
-
ich hatte das eigentlich so gemeint, dass ich DB-Uhren bauen werde - Du musst jetzt nicht groß mit Repaints anfangen. Die Uhren habe ich ohnehin schon lange in Planung, bin aber immer noch auf der Suche nach Vorbildfotos typischer Bauformen der 50er bis 80er Jahre, damit ich dann die wichtigsten ausfiltern kann.
Du weißt, dass Du mir immer kleine Bauaufgaben - gerade für vielfältig brauchbare Objekte - aus den Epochen III und IV zuschieben kannst, oder? Habe bitte keine Hemmungen; ich melde auch ein klares "Nein" zurück, wenn ich's nicht schaffen sollte.
-
Hallo Rudi, ich habe ja ständig das Problem, dass ich von Bauten nur bruchstückhaft Infos habe. Mir reichen die Infos, zumal es sehr ähnliche Bahnhöfe auch an anderer Stelle gegeben hat. Hier ein Beispiel:
http://www.abload.de/img/hlmf8_1_5027xxi7s4.jpg
Daraus sind diese Gebäude entstanden. Wichtig ist, dass er Gesamteindruck passt.
Gruß Bernd
PS: Die anderen Gleise bei meiner Umsetzung ist dem Umbau und der Verlängerung der östlichen Güterzuggleise geschuldet. Außerdem war trotz historischer karten die genaue Lage des BÜ nicht mehr zu ermitteln.
Edit:
Hallo Heiko, ich habe noch Bahnschofsschilder für Deine Lampen. Die muss ich Dir noch fertig machen. Die kannst Du dann gerne zu Deinem Paket dazu packen.
-
@bernd_NdeM: sehr gerne!
-
-
-
Hallo,
hier mal eine Info wie sich die Osnabrücker Gleisanlagen kachelmäßig verteilen im TS, also da bin ich guter Hoffnung nur die Einfahrt ins Bw Sandbach überlagert 4 Kacheln über Kreuz, da könnte der TS wohl etwas hakeln beim Laden - noch ist dies bei mir zumindest unauffällig.

-
-
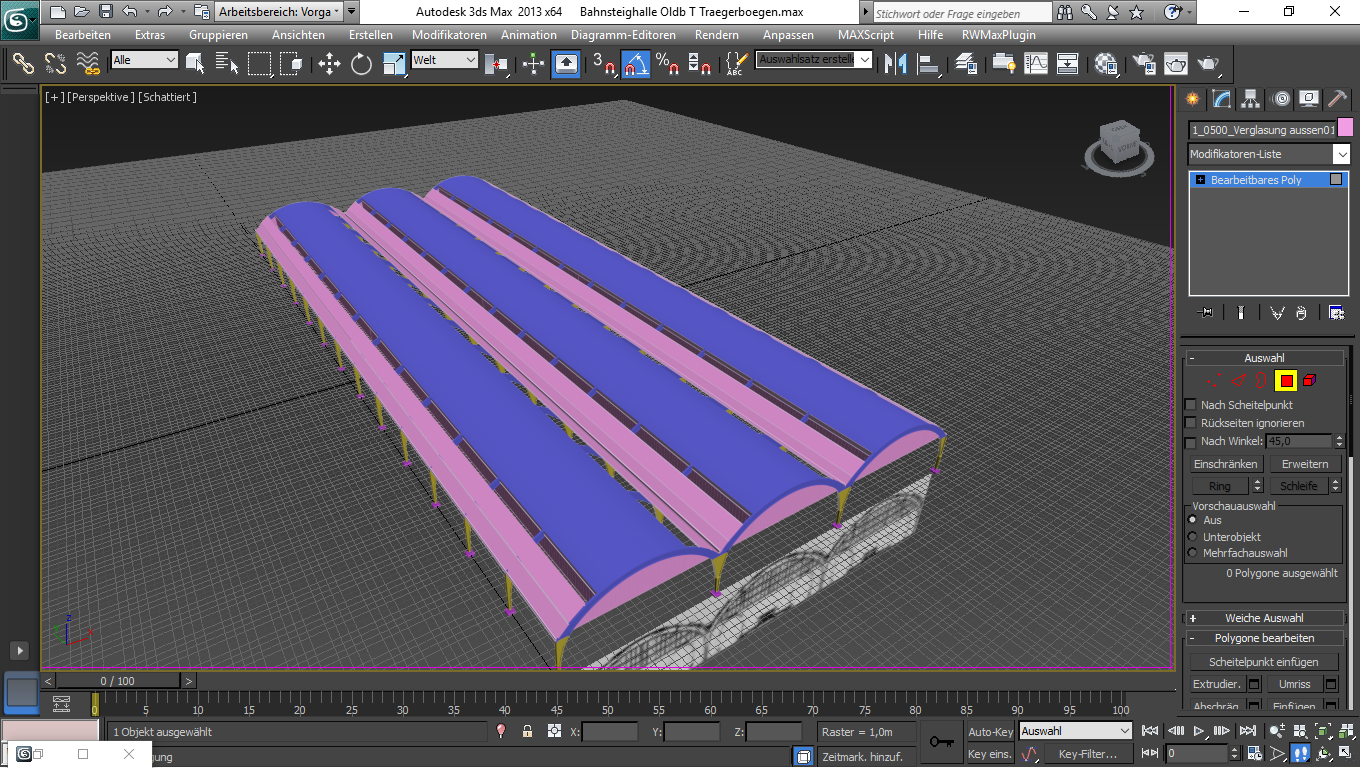
Hallo,
hier ein weiterer Zwischenstand der Bstghalle Oldenburg, die Wand + Verglasung an der Seite zu Gleis 8 fehlt noch, die Gepäckaufzüge und das kurze Dach zum Gleis 2 kommt auch noch, achja und natürlich die Halter der Stationsschilder - die Stadionsschilder kommen seperat, da die Halle ja in verschiedene Epochen eingesetzt wird.

-
-