Trackrules
Wangerooger Inselbahn inklusive Rollmaterial
-
- in Entwicklung
- FrekoLP200
-
-
Ja einfach mal den Wikieintrag dazu lesen... steht drin

-
Ich bitte jetzt mal alle das in diesen Thread bitte nichts mehr geschrieben wird! Ich mache einen neuen im Thema Strecken auf da ich mich im Moment an der Strecke setze und das Rollmaterial später eh in einem Bundle mit der Strecke kommt.

-
Benenn' doch einfach das Thema hier um und bitte einen der Mods diesen Thread eine Ebene hochzupacken, zu den Projekten allgemein.

-
Ok, bin dabei

-
-
So Leute, nachdem ich jetzt von trainhero, großen großen dank an dich, die Skizzen für die Br 399 107-2 bekommen und ausgedruckt habe, habe ich mich dazu entschieden mich zuerst um das Rollmaterial zu kümmern. Ich vermute das ich heute schon das erste Bild posten kann.
Den aktuellen Stand könnt ihr übrigens auf meiner Website einsehen. Link in der Signatur.
LG
Freko -
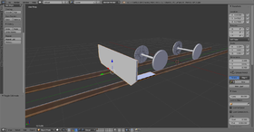
Ich habe jetzt endlich die Zeit gefunden um mit dem Bau der Lok zu starten. Die Räder werden später noch richtig gemacht.
Bild: -
Wangerooge schreibt man lieber voll aus, sonst verstehen es viele hier nicht.
Man kann aber auch etwas mehr auf Groß und Kleinschreibung achten.
Für die Inselbahn gibt es wenig Information . Da muss man schon vor Ort sein.Mobilier pas cher Ich hatte in der Vergangenheit (TS2012) die DB399 104 angefangen...(normal Schmalspur)
So haben Sie jede Demonstration teilnehmen, dass wir die Operation sehen.
-
Moin,
Fur die Inselbahn Wangeroog könnte man das Buch Deutsche Klein- und Privatbahnen Band 9: Niedersachsen 1 - Zwischen Weser und Ems von Gerd Wolff, Ausgabe EK-Verlag/Eisenbahn Kurier - Seite 73 u.w. nutzen:
- https://www.ekshop.de/buecher/…e-klein-und-privatbahnen/
Leider ist dieser Buch nicht neu erhältig so viel Ich Weiß.
Mfg.
A.N. de Jong
-
Was seid ihr nur für Leichenschänder

Aber eines muss man dem Übersetzungsprogramm lassen - es produziert anbetungswürdige Sätze: "So haben Sie jede Demonstration teilnehmen, dass wir die Operation sehen."
In den wilden 80ern habe ich zwar an so einigen Demonstrationen teilgenommen, aber leider niemals eine Operation gesehen, weil: schon früh gegen ein Medizinstudium entschieden.

-
-
In den wilden 80ern habe ich zwar an so einigen Demonstrationen teilgenommen, aber leider niemals eine Operation gesehen
Wie, an keine Polizeioperation teilgenommen?
Festgenommen,weggetragen,gefilmt

-
In diesem Sinne wurde man ja dann sozusagen operiert

Gelegentlich durfte ich aber sehr beeindruckenden und mit äußerster Präzision ausgeführten Operationen der Gesetzeshüter beiwohnen.
Beispielsweise eine fast filmreife Verhaftung, als wir zu dritt am Waldrand bei Seubersdorf / KBS 880 auf 194-bespannte Güterzüge gewartet haben und von einem argwöhnischen Jägersmann denunziert wurden. Ja, auch 1986 herrschte Terrorangst im Lande, allerdings waren damals alle Langhaarigen die potenziellen Bombenleger. Dazu der noch existierende Ostblock - in der Oberpfalz wimmelte es nur so von Spionen. Und welcher rechtschaffene Bürger kommt schon auf die Idee, mitten in der Woche (!) in freier Natur und in Sichtweite einer Bahnstrecke (!!) mit einer Kamera (!!!) herumzulungern (!!!!).Ohne das Thema jetzt wirklich vertiefen zu wollen... aber der Aufschlag war einfach unwiderstehlich

Gerne wieder BTT - vielleicht gibt es ja doch bahnbrechende Neuigkeiten vom Inselbahnprojekt.