Problem mit TrainGlass.fx

Discord Einladung
Trete unserem Discord-Server bei (klicke hier zum Beitreten).
  • Huhu,


    probiere momentan mit dem TrainGlass.fx ein wenig rum.
    Meine Scheibe wird leider nur aus sehr spitzen Winkel dargestellt, ansonsten ist vom Glas nichts zu sehen.
    Weiss jemand eventuell, was ich das falsch machen?
    Habe schon Center of Mass über das Objekt geschüttet, aber es wird nicht besser.


    Gruss Schmiddi

  • Für die Verglasung von Tollmaterial (Fenster) nehme ich einen Alphawert von cfcfcf. Für die Colormap hab ich, wenn du dich am 420er orientierst (den hast du doch hoffentlich? :P ) folgende Farbwerte verwendet: 515151 für den Führerstand und 0b0b0b für den Passagierraum (Colorverglasung).
    Musste auch erst mal mein Gedächtnis wieder auffrischen. Hab hier mal ein Paket angehängt, worin ich ein bisschen rumgespielt habe.

  • Huhu *hi*


    So, habe es hinbekommen.
    Entscheident waren die mitgelieferten Texturen von Influenzo in seinem Paket *dhoch*
    Hatte vorher immer versucht den Schwellenwert über Gimp zu regeln, was wohl nicht richtig funktioniert.
    Habe mir den Schwellenwert nun in Blender mit der gewünschten Farbe auf die Sammeltexur gebaked.
    Allerdings werde ich noch mit Farbwerten und Transparenz rumspielen müssen, um mein gewünschtes Ergebnis zu erzielen.
    Ein Dank an alle hier, die mir versucht haben zu helfen :thumbup:


    Gruss Schmiddi

  • Problem bei Gimp:


    Bei einem Schwellenwert von 1-254 wird mir durchgehend die volle Transparenz dargestellt, bei 255 springt es dann direkt auf nicht durchsichtig. :S
    Ist das bei anderen auch so oder bin ich zu doof ;(
    Gruss Schmiddi

  • Also diese Transparenz bei Scheiben raubt mir den letzten Nerv.
    Beim Stellwerk Sagehorn SW habe ich jetzt die Fensterrahmen mit den Scheiben als separate Textur gemacht, jetzt habe ich zwar Transparenz, aber bei Licht überstrahlte Fensterrahmen (siehe Bild unten)
    Wenn ich das Fenster in die Textur intergriere, bekomme ich keine Transparenz. Ich habe jetzt eine Fülle von Einstellungen ausprobiert, es geht irgendwie nicht. Die Beschreibungen im Netz sind richtig Murks, sind teilweise unvollständig, beziehen sich auf ältere Versionen von Blender oder sind für 3dMax. Natürlich kenne ich die Funktionsweise des Alpha-Kanals, es scheitert schlicht an dem, wie Blender die Einstellungen braucht. Ich werde wohl erst einmal auf transparente Fenster verzichten.
    Hier zumindest einmal einen Fallstrick.
    Photoshop zeigt in der Regel die Kanäle RGB, Rot, Grün, Blau an. Man kann dann einen Kanal hinzufügen, der als Alpha bezeichnet ist.
    Photoshop kann aber kein 32Bit PNG, dass ist für den Alpha-Kanal erforderlich. Man kann aber die Datei unter "Für Web und Geräte speichern" als PNG24-Datei speichern. Photoshop legt dann im Hintergrund einen Alphakanal mit seinen erforderlichen 8Bit an. daraus wird dann eine DDS-Datei mit den Einstellungen DTX5 ARGB. Soweit so gut.
    Diese Datei kann ich als eigenständige Datei - eben mit Fensterrahmen - als Material 2 mit dem Shader TrainGlass.fx verwenden. Es reicht ein Textur-Slot (es sei denn, ich brauche den Zweiten, um die oben genannte Überstrahlung zu vermeiden).
    Wenn ich jetzt aber das Fenster in meine Sammeltextur einbaue, bekomme ich keine Transparanz mehr, auch nicht, wenn ich die Sammeltextur im Material2 auf zwei oder drei Slots verteile. Ich habe jetzt alles probiert. Was mache ich da gedanklick falsch?


    Gruß Bernd

  • Wenn die Sammeltextur kein Alpha hat und nicht den richtigen Shader dann gibt es auch keine Durchsicht.
    Für Fenster kann man auch notfalls den 1kanaligen TrainBasicObjektshader nehmen und auf Tranzparent einstellen.
    Dafür ein TGA 32 Bit Bild (24 BIT plus Alpha).
    Für den Glasshader TrainGlassFX eine 32 Bit TGA. Den Glasshader sollte man aber nur für reines Glas verwenden sonst sind die Rahmen auch durchsichtig trotz Alpha. Allerdings macht das bei den meisten Objekten keinen großen optischen Mangel.
    Die Kanal ID alle auf ID1 setzten und man kann das selbe Bild als Instanz aus Slot1 für Slot2 nutzen.(Glasshader)

  • Hallo @ice, die Sammeltextur für mein nächstes Objekt hat den Alpha-Kanal. Ich habe aber gerade gemerkt, dass es einen Unterschied zwischen 32Bit-PNG und 32Bit-TGA gibt. Jedenfalls habe ich jetzt endlich Transparenz, allerdings noch nicht so, wie es sein soll.
    Das mit der Kanal ID sagt mir nichts. Ist das eine Einstellung in Blender und wo?. Mit dem Slot1 und Slot2 kenne ich, hat gerade endlich funktioniert.


    Gruß Bernd

    System: HP Z800, 2 x Xeon 5550 2,66 Ghz, 96 GB RAM, Nvidia Quadro 4000

  • ID1 und ID2 und ID3 sind die Kanal UVW ID's der jeweiligen Shader.
    Ein Shader hat ID zum einstellen. (Kanal UVW/Texturen ID)
    z.B.
    TrainLightMapWithDiffuse Shader
    Slot1 und Slot2 sind für Texturen verwendbar.
    Slot1 kommt die normale Textur und im Slot 2 werden die Normalmaps verwendet (ID2 UVW's)
    Für die Normalmaps macht man ein Flatmapping des Modelles in 256 RGB und derLighttracer RenderEngine. (3dsmax)
    und die abgeflachten UVW's legt man im UVW Kanal ID2 an.
    Also, ...
    In Slot1 werden die normalen vergebenen Textur und UVW's vergeben (ID1) und im Kanal ID2 die Normalmap (abgeflacht).
    Abegflacht heißt jede Ebene wird flach auf eine Ebene gelegt. Wie ein Karton den man in alle Seiten zerlegt und flach auf den Boden ausbreitet.

  • Huhu :ugly:


    Das Überstrahlen bekommt man weg, indem"Intensity" auf Null gestellt wird.
    Allerdings reicht wohl 1 Zloty, sofern man kein Spec braucht.


    Gruss Schmiddi

  • Arbeite zwar mit Max, habe aber zur TrainGlass folgendes festgestellt:


    1. die Transparenzeinstellung in den Materialeigenschaften im Max sollte lustigerweise nicht auf "transparent" sondern auf "kein" stehen ....


    2. Mittels des Alphakanals (ich arbeite mit Photoshop) kann ich die "Durchsichtigkeit" des Materials ganz gut steuern. Die normale Textur gibt den Farbton, der Alphakanal die Durchsichtigkeit. Ab RGB 90,90,90 wird das Glas aber ganz Durchsichtig!


    Red

    .... und jedes noch so blinde Huhn findet mal ein Korn! :)

  • Hallo @ice @TrailDogRunner1909 ich weiß nicht mehr weiter. In einem Fall - Stellwerk Sagehorn - habe ich transparente Fenster, im anderen Fall nicht. Ich kann machen was ich will, ich bekomme beim Posten252a keine Transparenz hin, obwohl ich die in Blender habe *dumm*

    • Hast du für das Material den Alpha Test Mode auf 1 gestellt in der .txt Datei?
    • Hast du den Specularwert herunter gestellt in der .txt Datei und in Blender in den Materialeinstellungen?


    weiteres fällt mir bestimmt gleich ein

  • Man kann auch eine zerbrochene Glasscheibe machen: die Bereiche, wo das Glas fehlt in der Alphamap mit Farbe 0,0,0 bzw. im Photoshop mit k=0% malen, in den Textureinstellungen im Max Tranparenz auf trans setzen und schon hat man ne zerbrochene Scheibe.


    Winke, Jan

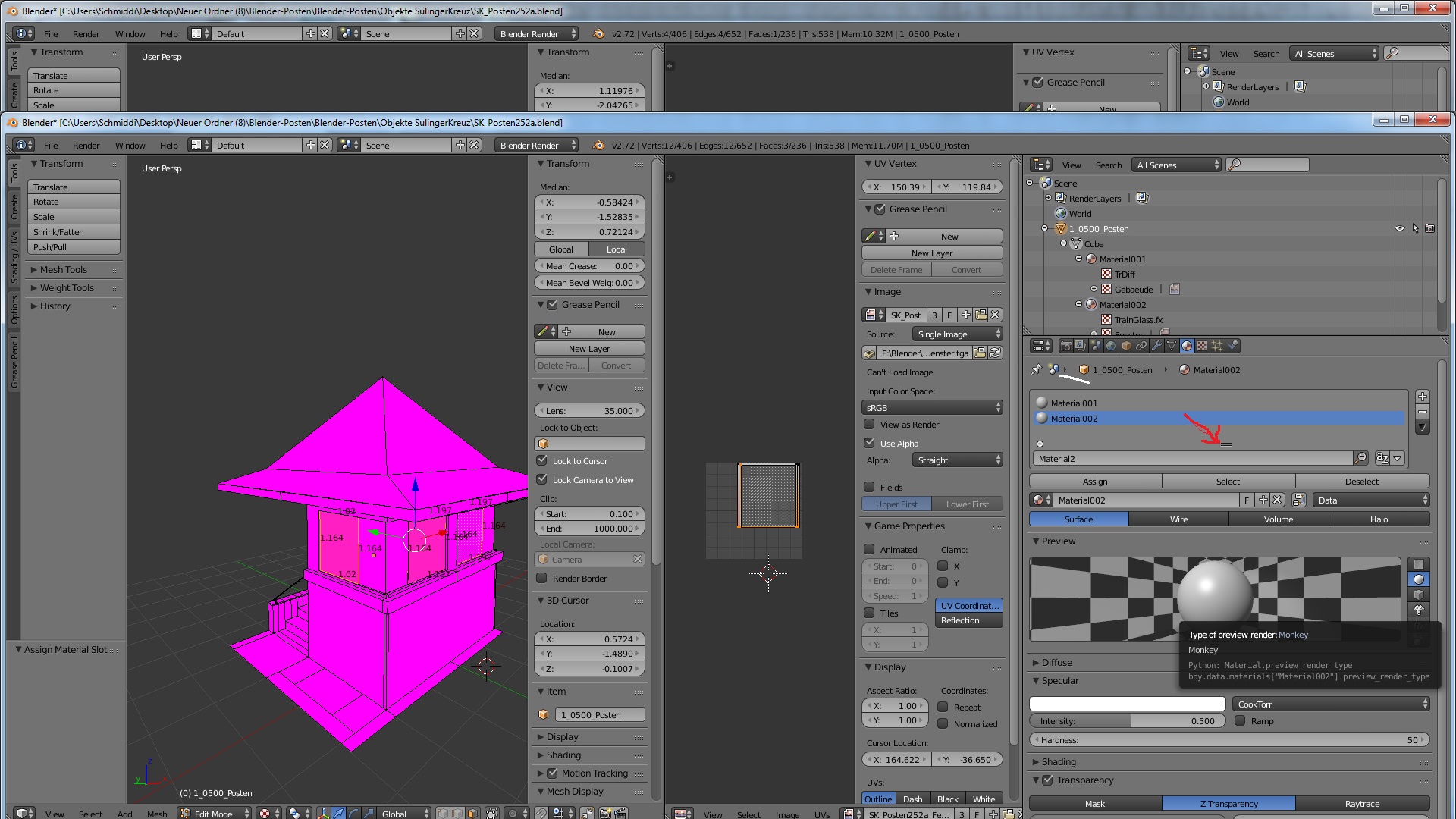
  • Du hast beim Fenster das Material nicht richtig zugeordnet


    Hole dir mal mit dieser Lupe dein Material 1 und 2 in das Feld (Bild1), wie auf Bild 2.
    Dann siehst Du auf Bild 3, welche Fläche mit welchen Material versehen wurde.
    In deinem Fall, Material1 für die Fenster mit TRDiff.
    Zu sehen an der blauen Umrandung.


    Fenster selektieren, Material 2 anklicken, Assign im E Mode und schon wird Material2 für die Fenster übernommen :ugly:
    Das Materialfenster kannste mit diesem 2 strichen größer machen.


    Jetzt kannste auch wieder die Fenster von der Sammeltextur nehmen *perfekt*


    Gruss Schmdiid