Blender bricht beim Export ab mit Fehlermeldung

Discord Einladung
Trete unserem Discord-Server bei (klicke hier zum Beitreten).
  • Mahlzeit,


    ich habe auf einmal ein kleines Problem mit dem Export in Blender.


    Dabei kommt immer diese Fehlermeldung:


    Das seltsame ist, heute morgen ging es noch. Ich hab nur die Face geflippt, da sie in die falsche Richtung zeigte. Jetzt kommt immer diese Meldung.
    Ich werd nur irgendwie nicht schlau daraus.


    Kann mir hier evtl. jemand helfen?

  • Servus Ihr Zwei.


    Das Log File wird nicht ganz geschrieben. Ist immer bei ca.


    " INFO: For material Material1, shader short name 'TrDiff' found in IGS_ExpModFile.txt and replaced by long shader name TrainBasicObjectDiffuse.fx"


    abgebrochen. Es ist eigentlich nur ein Teil einer Wand. Da hab ich das Ende abgetrennt und als Loftende genommen.
    Usprung und so Zeug war schon richtig eingestellt.


    Nachdem ich jetzt das ganze ca. 5 mal gemacht hab, hat irgendwann der Export auf einmal geklappt.
    Ich habe dabei zwischendurch nicht gespeichert gehabt. Dann hat der Export funktioniert. Bei den Versuchen, wo ich das Wandende unter anderem Namen gespeichert hatte, kam nach Neuöffnen immer diese Fehlermeldung.


    Sehr seltsam *denk* , aber da es ja jetzt zum Schluß funktioniert hat, ... (ich hoffe das der Fehler nicht mehr auftritt, wenn ja - setzt ich die LogDatei mal mit hier rein.)


    Evtl. hat aber auch die .py Export Datei da eine Macke gehabt.

  • Ahaaa.... dann bemüht Blender für den Export vermutlich ein Python-Script.
    Das erklärt alles.
    Danke für den Hinweis.

    Egal, wie weit Draußen man die Wahrheit über Bord wirft, irgendwann wird sie irgendwo an Land gespült.

  • Ja Prelli, Blender basiert auf Python.


    @Schienenbus: Ach stimmt, der Exporter wurde ja zwangsweise unterbrochen. Da kann es schon sein, dass dann das Log File nicht vollständig ist.
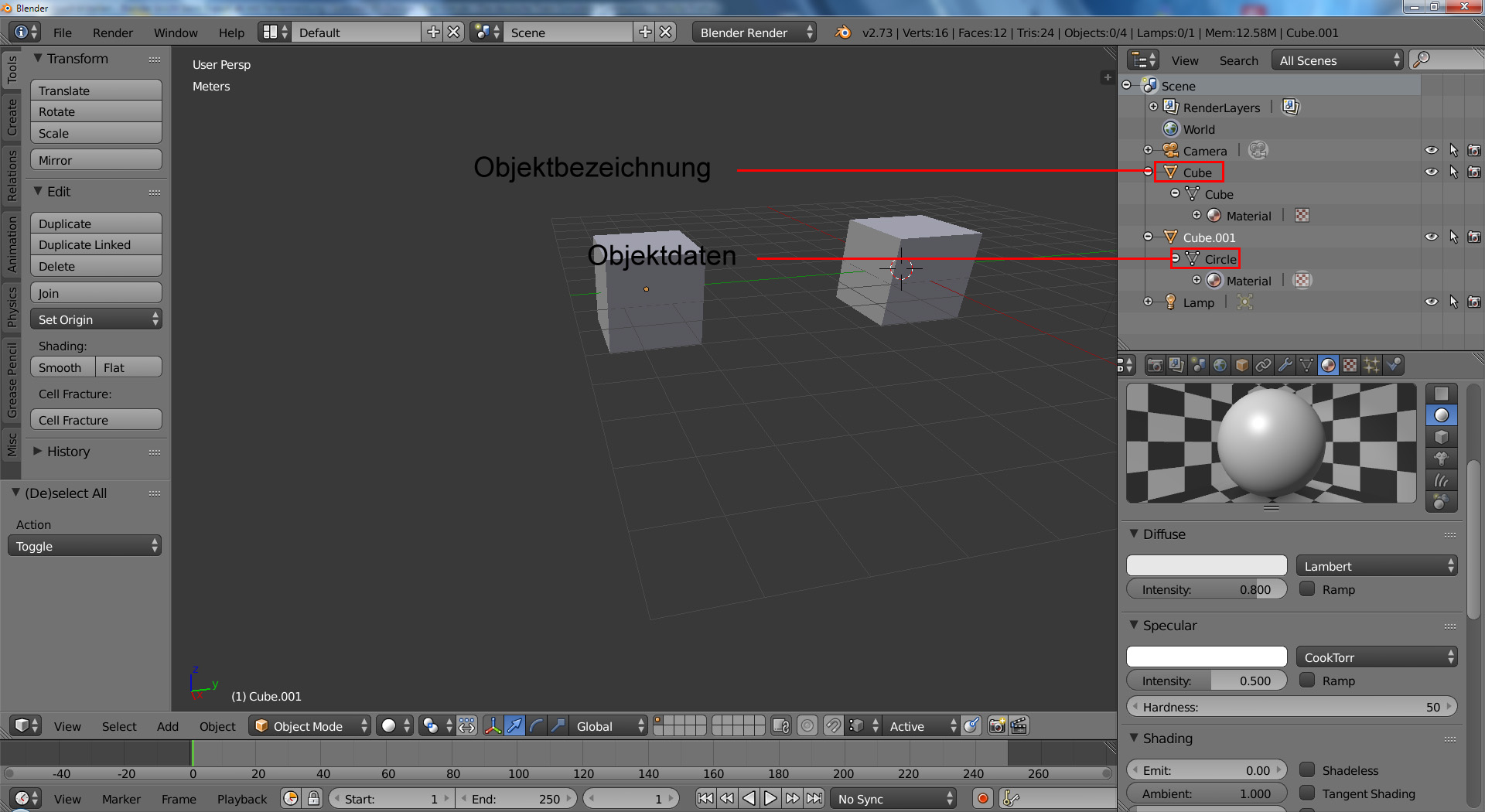
    Es bleibt oft nicht aus, dass durch reges Herumspielen mit einem Objekt sich manchmal die Object Data irgendwie aufzuhängen scheinen. Das fällt dann oft erst bei weiterführenden Aktionen, wie etwa beim Modellexport auf (oder beim Rendern, wenn die Kiste schon 4 Stunden Rechenzeit hinter sich hat :ugly: . Mir passiert das auch immer mal wieder. Da gibt es aber einen kleinen Trick, wie man die ganzen angestauten Daten loswird, ohne sein Mesh einzubüßen: Kreiere dir einfach ein neues Objekt, Würfel, Kreis... egal und dann joinst du dein Sorgenkind damit (STRG+J). Im Editmode kannst du dann einfach das neu erstelle Mesh löschen und hast wieder ganz jungfäuliche Objektdaten. In diesen Daten wird scheinbar so allerlei gespeichert, wohl auch div. Meshmanipulation. Auf dem Beispielbild kannst du erkennen, dass der zweite Würfel per Mesh Data Definition eigentlich ein Kreis ist, weil ich einfach wie oben verfahren bin. Die Bezeichnug dieses Datenkontainers ist allerdings nur ein Name, den man auch editieren kann.


  • @Influenzo
    Super, danke für den Tip. Zum Glück war es bei mir nur was gaaaanz simples. Aber das werd ich mir merken. (Am besten ich drucks mir gleich aus)
    Offtopic:
    So, jetzt aber wieder husch husch zurück zum VT 98 :D Influenzo , komischerweise bin ich auf den schon ganz heiß. (Weiß gar nicht woran das liegen könnte :ugly: )