Kann TS 2014 mit in 3D sMax 2014 erstellten Multiobjekten umgehen?

Discord Einladung
Trete unserem Discord-Server bei (klicke hier zum Beitreten).
  • Hallo,


    ich habe ein Problem:


    Ich habe ja eine Bühne konvertiert und musste sie logischerweise neutexturieren. Das Texturieren gestaltete sich schwierig, da ich für die Plane der Laufgitter einen 2.Materialslot nehmen musste weil über die Sammeltextur ich kein Kacheln einstellen kann. Da sonst ein Texturieren für die Flächen die ein Tiling von 1,0 benötigen nicht korrekt möglich scheint (habe jetzt 3 Tage mit gekämpft).


    Also habe ich demzufolge ein Multi-/Unterobjekt als erste Materialslot Bezeichung (Oberste Ebene) und natürlich die beiden Materialslots mit jeweils RW Material als untergeordnet.


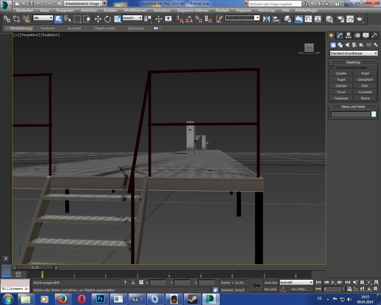
    Im Max gibt´s auch daher keine Probleme und die neutexturierte Bühne wird auch korrekt gezeigt:




    Der Export zur IGS DAtei wird ohne Fehler ausgeführt (Namenskonvention wurde natürlich mit 1_0500_Box1 eingehalten), beide TGA Texturen wurden mit RW Ace Tool exportiert ins Entwicklerverzeichnis (Source\rschally\Nordwestdeutschland\Scenery\Buehne1) darin ist auch der Textures Ordner der die TGA und ACE DAteien enthält. Im BPE per Rechtsklick wurde der Blueprint erstellt (dies klappte auch bei meinen anderen Objekten einwandfrei) habe dann in der Render Kategorie nur noch den Provider und Product nachgetragen (auch wenn´s nicht unbedingt erforderlich scheint). Dann habe ich noch die xml und ace Dateien exportiert. Alle Exportvorgänge vom 3D S Max, wie auch sämtliche Vorgänge im BPE wurden mit Erfolgsmeldungen quittiert.


    Dennoch erhalte ich in der Vorschau des BPE meine Bühne ohne Texturen anzeigt.



    Kann also bei Multiobjekten der TS die Texturen nicht darstellen oder muss im Materialeditor irgendetwas anders eingestellt werden, damit der TS die Texturen findet?


    Sorry, wenn dieses Thema schon behandelt wurde - konnte kein Lösungsansatz finden.


    Grüße aus dem Artland


    Rudi

  • hallo rudi, die texturen sind auch wirklich den objektkomponenten zugeordnet worden? vorher auch in editable poly gewandelt worden, die betreffenden polys ausgewählt und die textur der auswahl zugeordnet?
    versuche doch mal deine schritte mit einem würfel nachzuvollziehen.
    die funktion mit multiobjekt ist bei einigen objekten sogar zwingend ( wagennummer etc.).
    der texturordner ist auch der im source/...?
    schau mal ob deine texturpfade auch wirklich ins richtige verzeichnis zeigen. ich habe mir angewöhnt alle dateien...max etc. in dem ordner zu speichern wo auch die igs etc. gespeichert werden.


    mach mal bitte von jedem schritt fotos, damit man mal schauen kann wo eventuell der wurm drin steckt.


    versuche bitte auch mal das DDS fileformat wird bei neuen dateien empfohlen und max2014 kann damit umgehen.


    beim objektnamen versuche auch mal 1_0500_Box ohne die 1 am ende.


    provider und product sind sehrwohl wichtig, denn ohne diese angaben könnte man ja den provider und das product im editor später gar nicht wählen.


    g yd

  • Hallo,


    ich habe nun einmal einen ganz einfachen Würfel gemacht, 2 x 2 x 2 und eine 512 x 512 Textur, beides habe ich versucht, im Mat Editor dem Objekt einmal das Material als ganzes zugewiesen mit Textur und auch den Polys einzeln die Textur zugewiesen, natürlich waren jeweils im Poly Bearbeitenmodus aktiv und selektiert während ich die Zuweisung gemacht hab.


    Ich bekomme jedes mal das gleiche Ergebnis, Objekt in der Vorschau sichtbar aber ohne Texturen - immer mit Missing Texture, obwohl alle Pfade korrekt sind. Es sind keine Sonderzeichen oder ähnliches vorhanden. Habe das Problem seit ich versuche die Bühne zu exportierten. Keine Ahnung was das soll - in den letzten Tagen hatte ich Steam Updates, ob die wohl was geändert haben, dass Im BPE der Export nicht korrekt aus geführt wird?


    Alle anderen Objekte die vor den Updates erstellt worden sind werden ja korrekt angezeigt, da nicht mal mehr ein einfacher Wuerfel funktioniert , gibt mir dass schon zu denken. Ich habe nun auch schon mehrere Testobjekte gebaut und diese werden auch korrekt gezeigt. Im Moment bin ich etwas ratlos - hatte schon den Schinkeler Ostbunker gebaut auch der funktioniert nicht, dieser ist auch wie ein ganz normaler Wuerfel aufgebaut. Steam Überprüfung wurde heute auch nochmals 2x ausgeführt, aber immer noch der gleiche Fehler.


    Grüsse aus dem Artland


    Rudi

  • Hi,
    habe für ein Modell zwei Texturen in Blender genommen und jeweils ein Material mit TRDiff Shader zugeteilt.
    Bei mir werden beide Texturen am Modell angezeigt.
    Am BP sollte es also nicht liegen.
    Wie sieht denn deine Sammeltex aus?
    Vielleicht kann man sie ja doch noch anders aufteilen.


    Gruss Schmiddi

  • Hallo,


    ich habe den 3ds Max noch nicht lange, hatte schon mit Gmax und TSM Modelling Versuche beim MSTS gemacht, also von der Handhabung ist der 3d s Max nicht ganz unbekannt. Ich bin aber auch absoluter Anfänger in dem Bereich. Nur was mich wirklich wundert dass sämtlich Objekte die vor der Buehne und dem Bunker gemacht hab keine Probleme bereiteten, auch paar Modelle, die ich aus dem MSTS hab und konvertiert und neutexturiert hatte.
    Damit gabs keine Probleme, ich konnte sie erneut exportieren und in den TS bringen - war ohne Probleme verbunden. Nur seit der Buehne habe ich die Probleme, wobei ich gegenüber den anderen Objekten mein Workflow nicht verändert hatte und damit gut gefahren bin , weil es klappte.


    Das jetzt aber ein Würfel aus einer neuen Szene, jetzt nicht mehr klappt, verwundert mich sehr - die Geometry wird ja korrekt exportiert, nur scheint etwas mit den Verweisungen zu den Texturen nicht zu stimmen, da ich immer "Missing Texture" auf dem Objekt habe. Egal was ich anstelle. Zu Beginn hab ich ja auch immer wieder probiert bis ich das Exportieren korrekt drauf hatte und im TS was zusehen bekam, bis ich den Dreh raus hatte. Danach habe ich mich mit dem Konvertieren von kleinen Objekten aus dem MSTS beschäftigt, welches ich auch korrekt umsetzen konnte. Aber seit ein paar Tagen habe ich das Problem, dass wie gesagt kein Objekt seine Textur im TS bekommt. Im 3DS Max ist alles in Ordnung, das komische ist auch, wenn in der IGS etwas nicht stimmen würde, sollte ich doch eigentlich Mecker vom BPE beim Eport bekommen oder nicht?


    Grüße aus dem Artland


    Rudi

  • Hallo,


    nun habe ich mir mal 3ds Max 2013 besorgt und mit dessen Plugin meine Bühne versucht zu exportieren - dass sehr gute an dem alten Plugin ist, das einem konkret seine Fehler mit verrständlichen Fehlermeldungen um die Ohren gehauen werden. Ich hatte einfach den Objekten das Material falsch zugewiesen und habe nun gemerkt dass man doch sehr sehr konzentriert im Max arbeiten muss und den Objekten nicht mehrmals Materialen zuweisen darf. Sonst werden munter im Mat Edi weitere Multiobjekte erzeugt mit weiteren Submaterials mit Standardmaterial ohne Texturen, daher hatte ich auch keine Texturen auf dem Objekt. Nur zeigt das RW Plugin 2014 diese Fehler beim Export nicht an, im Gegenteil er quittiert den Export als erfolgreich. Hier nun die Bühne wie sie in der Vorschau des BPE steht :



    Auch nach der richtigen Zuweisung des Materials und der Texturen klappte zumindest der Export über das 2014er RW Plugin, aber dem Ding trau ich nicht mehr, werde jetzt mit 3ds MAx 2013 weiterarbeiten.


    Grüße aus dem Artland


    Rudi