Norbert, wir können nix daran ändern in welcher Zeit die Strecke spielt. Das macht einzig und alleine DTG. Außerdem ist ja nicht so das DTG nur neumodischen Mist bringt, sonder z.B. in England schon mehrere Strecken rausgebracht haben welche den Flair der Vergangenen Tage wieder einfangen sollte. (Ja ich weiß England juckt uns nicht die Bohne, das beruht sich aber auf Gegenseitigkeit
)
lzb
Beiträge von lzb
-
-
Charmed-Life, ich sehe auf dem 3 Bild schon wieder was tötliches
, nämlich einen viel zu engen Gleisabstand
: Außerdem macht es an dieser Stelle wenig Sinn die Masten mittig aufzustellen, sondern eher nach außen zu verlagern
.
lzb -
Norbert, wir leben im Jahr 2014. Was im Jahr 1983 war interessiert nicht, da sich die Strecke in den 30 Jahren verändert hat. Nicht nur das aussehen sondern auch der Verkehrsschwerpunkt. (Leider)
lzb -
Hmm da muss man sich ja schon wundern warum DTG Strecken wie Leipzig-Erfurt/Dresden oder Frankfurt-Würzburg noch nicht gebaut haben.
Dort sind auch viele Weichen verbaut 
lzb -
Hmm doch so viele

-
Damit er es auch mitbekommt und wir nicht 2 Tage auf ein neues Bild warten.
@LMund , do your thing
(Ja Englisch ist nicht meine stärke
)
kzb -
Zaunpfahl, ich glaub du hast das Prinzip nicht verstanden
. Wir sollen das Rätsel auflösen und nicht du
lzb -
Ach kommt schon, so schwer ist das doch net
. Das erkennt selbst ein Blinder mit Krückstock 
lzb -
Wann kam den die letzte Folge Eisenbahnromantik ?

-
Danke Maik, darauf wäre ich jetzt nicht gekommen (Da auch in den Blueprints von HH-H ein Child eingetragen ist). Zwar kann ich noch nicht den Draht anknüpfen (Liegt wahrscheinlich daran das ich Blueprint ID einen kleinen Fehler gemacht hab, dieser lässt sich aber hoffentlich leichter Ausbügeln.
lzb -
Ok dann war das mein Fehler. Hatte das so in Erinnerung.
-
Auf welcher Strecke ist das? Hast du irgendein Signal etc. übersehen ? Oder warst du schneller als 160km/h ( Auf dem Foto steht zwar 150 Aber bei einer ZWB steht das ding schneller als du F12 drücken kannst
) -
Hmm schade, hab ich mir aber auch schon gedacht
.
lzb -
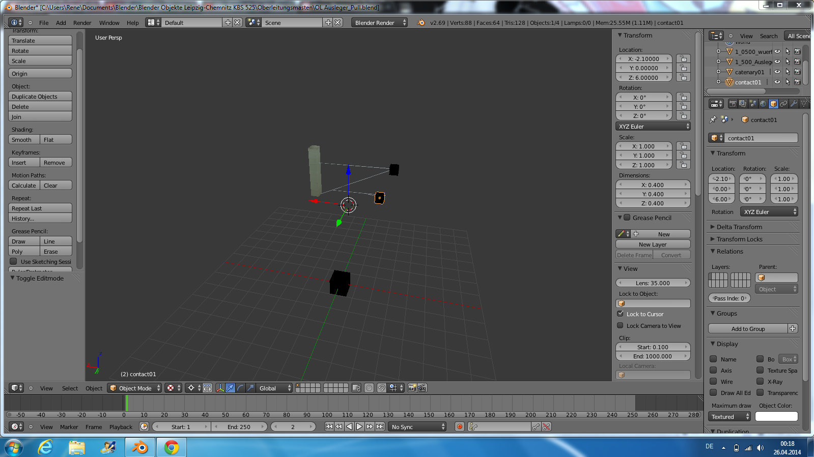
Hallo,
ich weiß das dies ein sehr komplexes Thema ist, und ich hab auch auf anraten mehrerer Personen mir die bin. der HH-H Ol angeschaut, und konnte auch innerhalb der bin. einen Zusammenhang zwischen den einzelnen Werten feststellen. (Ist bis dahin auch noch nicht so schwer
) Erstelle ich aber über den Blueprint Editor eine "Wire connector blueprint1.xml" werden mehrere Werte gar nicht aufgelistet. Nur durch Zufall bin ich dann auf die "Gantry blueprint1.xml" gestoßen, in der nun auch die Werte, welche auch in den .bin von HH-H stehen, vorkamen. Alle entsprechenden Werte eingegebene und der Export verlief auch reibungslos. Das Object wird auch im TS korrekt angezeigt, jedoch kann ich nicht die Ol am Masten befestigen.
Der Ausleger wurde dementsprechend vorbereitet, und ich gehe auch davon aus das es am Ausleger nicht liegen dürfte. (Falls nötig würde ich diesen auch hochladen) Daher vermute ich das der Fehler in der Blueprinte liegt. Dabei würde ich mich auf den letzten Abschnitt beschränken, denn sonst hätte der Export nicht funktioniert. (Da der letzt Abschnitt für den Export am Anfang relativ unwichtig ist und erst zur richtigen Funktion des Auslegers verwendet wird)
Anbei noch Bilder der jeweiligen Prints sowie des Object.
(Der Ausleger ist noch nicht fertig und wird nochmals zu einem späteren Zeitpunkt (Wenn dieses Problem gelöst ist) überarbeiten bzw. fehlende Sachen (Isolatoren etc.) hinzufügen)
lzb -
Das Problem bei der Animation ist eher dies, da ich nicht weiß ob das Gegengewicht als "Eigens Object vorliegt oder ob dies fest mit den Rest verbunden ist. Wenn 2 der Fall ist wird dies ein richtiger Akt das ganze zu animieren. (Ich hoffe du verstehst was ich mein) Die Geschichte mit dem Script dürfte eigentlich einfach werden. Da im Script der befehl vorliegt, das bei einer Bestimmten Stellung des Signales (HP1) die Animation des Object x ausgelöst wird. Theoretisch müsste man nur den Wert x durch den Namen des eigenen Objectes ersetzen (Wenn überhaupt).
lzb -
Lohnen ja, aber die Umsetzung. Man kann ja zu einem späteren Zeitpunkt nochmals drüber sprechen.
Falls von dir aus interresse daran besteht würde ich mir mal genauer anschauen wie dies dann mit der Animation aussieht ( Hab mich mit der Animation noch nicht näher befast
) Vom Script her müsste man mal schauen in wiefern man diesen umschreiben kann/könnte.
lzb -
Hmm mir kommt da gerade eine Idee.

Könnte man bei den Gegengewichten nicht eine Animation auslösen, die beim stellen des Formsignales dann die Position des Gegengewichtes ändert?
Falls ja könnte man ja einen Script der Vorsignalwiederholer dafür missbrauchen .
Ich weiß halt nicht wie weit man dann die Scripte umschreiben muss bzw. wie weit man die Animation ausdehnen müsste. (Es war doch so das beim Umschalten der Formsignale das Gegengewicht "mitgewandert" ist
. Falls nein dann vergebt mir das bitte.) Aber sowas wäre doch mal wieder eine richtig schöne Herrausforderung
.
lzb -
Sehe ich das richtig, dass es sich ganz rechts um Kabelkanäle handelt ?

lzb -
Das sieht mir eher aus wie ohne DEM auf höhe 0 gebaut.
-
Hmm RavenDark hat im Chat angekündigt Paderborn-Peking zu bauen. Dies wird dann natürlich seinen Preis haben. Aber ich denke das man sich schon jetzt drauf freuen kann
.
Ne es gibt derzeit keine Strecke und es ist auch keine Strecke in der Umgebung von Paderborn angekündigt.
lzb