Ich habe mittlerweile fast das gleiche Problem, nur das bei mir der Ts schon abstürzt, wenn der TS gerade mal in den Quick Drive Editor rein lädt. In der Phase, wo er alle Fahrzeuge lädt, stürzt der Sim immer wieder bei einer anderen Prozentzahl ab. Das Neuinstallieren der Sachen im ,,Install" Ordner sowie Cache löschen hat dabei nicht geholfen. Weiß jemand bitte noch eine Lösung?
Beiträge von Transalpin4010
-
-
Ich finde HD Texturen hätten nicht geschadet, die schiefen Übergänge zwischen den Farben schauen bei genauerem hinsehen wirklich grässlich aus.
-
Wozu noch nen Railjet wenn es schon nen Guten von RWA gibt? Das macht in meinen Augen keinen Sinn. Noch nen Taurus braucht man auch nicht, gibt ja schon genügend auf dem Markt.
Dann doch lieber mehr Deutsche Dampfer

Ich find weder den Railjet noch den Taurus zeitgemäß mehr leider und er kommt mir auch komisch von den proportionen und Kurven vor. Aber gut fahrbar ist er allemal, da hoffe ich noch mehr auf einen 4010er auf dem Niveau von Nicklas.
-
Jetzt hoffe ich sehr auf einen neuen 4010er, Taurus oder gar Railjet von ihm nachdem ich den 146 mit Dosto schon ziemlich gut finde.
Da sieht man sich was für Sachen rauskommen wenn man zusammenarbeiten und jeder das beisteuert, was er am besten kann anstatt jeder allein alles machen will.
-
Gibt es außer RW Tools noch eine Möglichkeit, eine als xml exportierte GeoPcDx Datei wieder zu einer GeoPcDx datei zu machen?
-
Liebe Community!
Nach eingier Zeit habe ich es nun endlich geschafft, eine normal Map für das Transalpin schild zu bekommen. In Blender habe ich die normal Map so angewandt, dass ich das Schild in Blender in 3d sehe, wenn ich es in den Train Sim exportiere, sehe ich es aber nur, wie im Screenshot im Anhang. Wa smuss ich machen, damit das Schild ingame auch 3d ist? ich finde irgendwie nichts hilfreiches dazu.
-
Hoffentlich schafft Transport Fever 2 das besser.
-
Ja hab ich nun nein tut er nicht.
-
Wenn mein Spielfortschritt schon weit war und ich teilweise 100 + Züge hatte, hab ich nach dem laden bei großen HBF, wo viele Züge gefahren sind, keinen Sound mehr.
-
Ich nehme aber schon an, dass das wieder funktionieren wird. Man konnte ja Train Fever mods auch in Transport Fever verwenden. ich hoffe nur, dass bei Transport Fever 2 der Soundbug nicht mehr auftritt, wenn man viele Fahrzeuge hat.
-
Kennt jemand einen guten Sound für den Roco 4010er? Im Internet habe ich 2 gefunden, aber bei keinem kriegt man eine gescheite Soundprobe zum anhören.
-
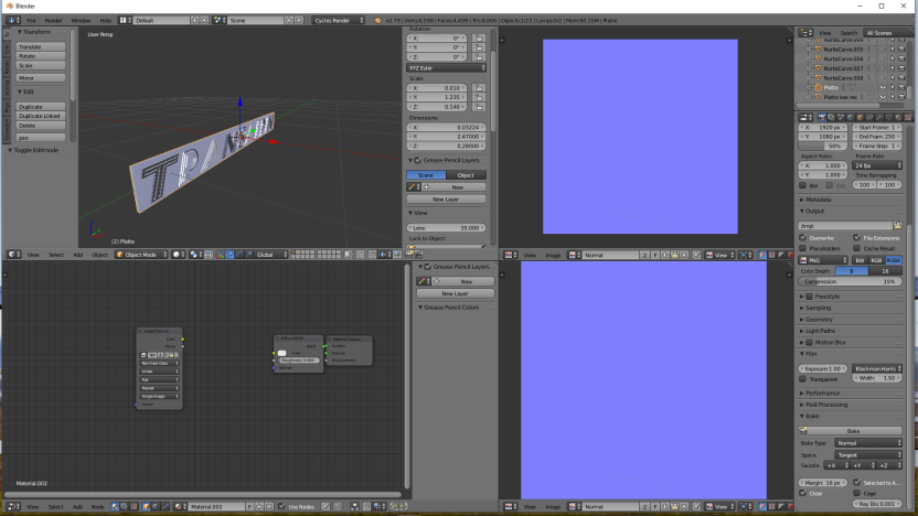
Also ich habe jetzt gestern damit mehrere Stunden herumgespielt, aber entweder ich bekomme beim baken auf der Textur nur Grüne Stellen, was ja auch nicht so sein soll, oder gar nichts. Was mache ich falsch?
-
Ok, hab das doch geschafft, im Blueprint auszuführen, hab mich an einer komischen Stelle verschrieben, aber egal, so wie ichs wollte, hats eh nicht funktioniert.
Ich habe jetzt versucht, die Textur durch Baking zu machen nach dem Tutorial, das vorhin hier reingeschickt wurde, dazu jedoch ein paar Fragen. 1. Wie macht man das, dass man beide Objekte von den zwei Ebenen gleichzeitig angezeigt bekommt?
". ich habe als High Res Objekt jetzt das Schild genommen, mit den modellierten Buchstaben, als Low Res habe ich das Schild in der gleichen Größe nochmal gemacht, jedoch ohne Buchstaben. Wenn ich jetzt im Scenes Fenster zuerst die High Res, dann die Low res auswähle und auf Bake drücke, kommt die Meldung ,,No Valid Objects" Was passt da jetzt nicht? Hab ich die Objekte so falsch gemacht oder wie muss ich das machen?
Edit: Wenn die Buchstaben bei der High Res Platte 1 cm hervorstehen, muss ich die Ray Dis beim baken auf die Low Res Platte auf 0.01 stellen oder?
-
Ah ok danke dir, probiere ich gleich aus.
Edit: Ok sehr strange, hab das mit dem Shader jetzt angepasst, jetzt schreibt mir der Blueprint Editor: Der angegebenen Datei ist keine Anwendung zugeordnet. Wie löse ich das jetzt bitte, ich musste da noch nie irgendwo auf den Trainsim oder so verweisen.
-
Ok gut ich hab jetzt TrainDecal.fx verwendet, vll hätte ich mal den richtigen verwenden sollen. Für normale 5D Childs nehme ich an verwendet man auch einfach den TrainDecal oder?
-
Ok, das werde ich demnächst ausprobieren, wenn ich wieder vom Heer zurück bin. Kannst du mir nur noch sagen, welche Shader du für Schilder verwenden würdest? Also für Schilder, die als Childs verwendet werden?
-
Ok und wie hast du die erstellt? In dem Video, dass ich gesehen hab, ahts nur geheißen, das was rausschauen soll weiß, der Rest schwarz.
-
Ich hab es jetzt mit den Bump Maps probiert, jetzt ist die Schrift zwar da, aber es ist nur 2D und es sieht auch in keiner Weise 3d aus.
Edit: Welchen Shader würdest du zum Export von so einem Schild verwenden?
-
Also kann ich zusätzlich zur Bump Map eine andere Textur machen, die die Buchstaben innen Blau und Außen Elfenbein macht wenn ich das jetzt richtig verstanden hab?
-
Alles anzeigen
Das Bild am Threatanfang vom Fahrpult ist ein Renderbild und kein Ingame Bild.Das wurde im Substance Painter gerendert. Das Ergebnis bekommt man nicht ganz so einfach in den TS exportiert.
Erstens muss man wissen wie man das zu machen hat und dann müssen die Shader eines Games das auch unterstützen.
In den TSW ist das wegen UE4 ganz einfach zu exportieren. Der Substance Painter exportiert auch in UE4 Material Format.
Das sind aufgelayerte Matrix'n im Sub Painter.Oder glaubt etwa Jemand das DTG die TSW Schmutz Partikel mit Photoshop designt..

@wuffi
Auf dem Bahnsteig stehen die TS Hansl.Deswegen sagte ich ja, ich finde es witzig, wei gut das BIld aussieht, wenn es gerendert ist und wie sxchlecht das der Train Sim macht........