KBS 275 Osnabrück - Quakenbrück Beta V1.0 (Projekt Oldenburger Ananas) Ep.III/IV

Discord Einladung
Trete unserem Discord-Server bei (klicke hier zum Beitreten).
  • nein ich meine schon Bloh, der lag Zwischen Oldenburg und Kayhauserfeld, fällt aber auch unter Bahnanlagen in Oldenburg die es nicht mehr gibt ;)



    Und da findet man wirklich nichts, mir würden ja schon Bilder oder ein Gleisplan reichen, den Rest findet man schon irgendwie, aber Fehlanzeige...
    So kann man wirklich nur raten, ich gehe davon aus, dass es ein Durchfahrts und ein Ausweichgleis gab, Stellwerk wohl mechanisch, ggf Ladestraße da wo heute der Gärtner ist? und der Rest lässt sich dann wirklich nur noch vermuten.

    Für Support und Moderationsanfragen nutzt bitte die "melden" Funktion oder das entsprechende Forum. Anfragen per PN, Chat, Brieftaube etc werden von mir nicht bearbeitet!

    2 Mal editiert, zuletzt von Barrett ()

  • Hallo,
    in den nachstehenden Links findest Du ein paar Bilder vom Bahnhof Bloh sowie einige zusätzliche Informationen:
    http://www.laenderbahn.info/ol…nburg-leer/stationen.html
    http://www.trollibus-oldenburg.eu/67545.html
    http://www.alt-oldenburg.de/fr…/waldhaus-bloh/index.html


    Einen Gleisplan habe ich zwar gefunden, allerdings soll der 7 Euronen kosten (warum auch immer :evil: :(
    http://www.gleisplaene-archiv.de/archivliste/bi.xml


    Ich denke aber, ich finde auch noch einen kostenfreien Plan. Die Oldenburger, insbesondere die Eisenbahner schmeissen selten etwas weg :D .
    Gruss Knut

  • Die Seite mit den Gleisplänen ist ja sehr interessant, da könnte man grad drüber nachdenken 8o
    Die Bahn hebt sowieso gern auf, ich hatte vor 5-6 Monaten n Hammer in der Hand mit der Aufschrift "RAW Oldenburg" so hieß das ganze aber schon seit 1936 nicht mehr :D

    Für Support und Moderationsanfragen nutzt bitte die "melden" Funktion oder das entsprechende Forum. Anfragen per PN, Chat, Brieftaube etc werden von mir nicht bearbeitet!

  • Am 16.März 1928 ging das AW Oldenburg in das RAW Bremen-Sebaldsbrück mit 28 Beamten und 310 Arbeitern über. Ab dem 30.11.1939 hieß das Werk dann "EAW Bremen Werksabteilung Oldenburg".
    Literaturhinweis: Lothar Kuhne "EISENBAHNDIREKTION OLDENBURG 1867-1934" (besitze ich)
    Heino Hilbers "Die Geschichte der Eisenbahn in Neuenburg (2004)" Hrsg. Heimatverein Neuenburg e.V. (habe ich bestellt)
    Lioba Meyer "Ganz ohne Eole. Die Großherzogliche Oldenburgische Eisenbahn Eisenbahn".

  • Hallo,


    ich war auch schon mit dem Gedanken am Spielen die Gummibahn nach Brake dran zuhängen, da ich aber hier in Quakenbrück sitze, ist das mit der Recherche nicht so einfach von weiter entfernten Bahnstrecken (bis auf dass was man sich aus dem Netz erarbeiten kann). Da ich auch einkommensschwach bin erleichtert dass die Sache nicht - ich kann jedenfalls nicht mal soeben losfahren und Sightseeing vor Ort machen und Bilder schießen (sofern es überhaupt noch was gibt was das Ablichten wert wäre).


    Ich bin eigentlich hinter folgende Bücher hinterher :


    1. Lothar Hülsmann : Die Zeit der Deutschen Bundesbahn in und um Osnabrück 1949-1994


    2. Peter Löffler : Die Eisenbahn in Oldenburg


    das erste von Lothar ist nicht mehr lieferbar und dass Zweite von Peter Löffler wird für Wucherpreise gebraucht angeboten, denn ich bin leider nicht bereit zwischen 85 - 90,- € für ein Buch auszugeben. Zwischen 40 -50,- € würde ich ja noch mit mir reden lassen, aber der vorher genannte Preis empfinde ich als Wucher und Unverschämheit.


    Zum Projekt selbst - aktueller Status : die Gleise für OS Werk Vorwerk (Wagenausbesserungswerk) sind gelegt + natürlich den daran angebunden Schrotthandel Ellermann ;) Nun wird der Bereich aus gestaltet.


    Nun bin ich am Grübeln wie ich die Ausrundung und Steigung der Löhner Kurve gestalte - ich muss auf 1000m ein Höhenunterschied von 5m (Steigung) bauen damit die Löhner Kurve über die Mindener Strasse geht. Entweder das Stück in eins setzen und mit dem Steigungstool bearbeiten oder mit kleinen Gleisstücken arbeiten und jeweils die Steigung festlegen.


    Was Gleispläne angeht hole ich meine auch alle von Gernot und seinen Kollegen vom gleispläne-archiv.de. Aber die Preise sind vollkommen okay, auch wenn ich etwas mehr an Pläne abnehme, gibt es von Gernot und Kollege kräftig Nachlaß - also dass was auf der Seite bei denen steht ist nun nicht absolut in Stein gemeißelt.
    Die Beiden sind wirklich nette und angenehme Zeitgenossen und kann sie nur weiter empfehlen - Die 1a Quelle für Gleispläne.


    Grüße aus dem Artland


    Rudi

  • Hallo Barrett,
    mit den beiden Postkarten liese sich der Bahnhof Bloh nachbauen. Ich habe gerade mehrere Tage mit Blender experimentiert. Etwas anspruchvoller ist der Zusammenbau von Texturen. Aber auch das lässt sich lösen.


    Hallo Knut,
    ich würde einen Übergangsbereich in zwei bis drei kleineren Schritten machen und dann die Steigung dafür etwas stärker aber ohne Wechsel. Ich habe bei meinem Besuch in Bassum gemerkt, dass die Rollbahn vor dem Bahnhof Bassum auf 1200m immertin 10m steigt, von wegen Flachland. Nachdem ich einmal die Strecke Porthmouth direkt gefahren bin, finde ich die Steigungswechsel interessant.


    An alle drei oder mehr?
    Überlegt Euch einmal, ob es nicht Sinn macht, ein gemeinsames Projekt zu machen, anstatt mehrere. Ich finde es extrem reizvoll, nicht nur eine Strecke von A nach B nachzubauen, sondern die Bahn lebte früher von ihren zahllosen Strecken und Teilnetzen. Ich würde Euch unterstützen, wobei beine Stärke sicher der Umgang mit Photoshop ist (Texturen). In die 3D-Programme muss ich mich erst wieder einarbeiten.


    Gruß
    Bernd

    System: HP Z800, 2 x Xeon 5550 2,66 Ghz, 96 GB RAM, Nvidia Quadro 4000

  • Hallo Bernd,


    dass mit der Steigung war wohl an mich gerichtet und nicht an Knut, denke ich mal - von daher danke für den Ratschlag. ;)


    Also um mein Projekt zeitlich einzugrenzen werde ich zur Epoche III b - IV bauen, also max. rückwirkend ab 1968. Alle Betriebszustände die davor existent waren, werden nicht berücksichtigt. Die 80er habe ich nur mit drin, weil ich den Streckenzustand aus dem Zeitraum am Besten in Erinnerung habe, deshalb wird es ein Mix aus 70er & 80er.


    Was ein GProjekt angeht, wird es wohl schwierig werden, da Barrett z.B. sehr großen Wert auf akkurate Oberleitung legt - was ohne Zweifel optisch Spitze aussieht - ich aber nicht in der Lage bin da mit zuhalten. Auch mein Freund aus Dornum, der die Küstenbahn in Angriff nehmen möchte, ist absolut Beginner und muß sich erst einarbeiten.


    Von daher wären wir für Barrett nur ein Klotz am Bein und würden seine Bautätigkeit ausbremsen. Sollte die Lernkurve und Erfahrung später an dass Niveau von Barrett heranreichen, dann könnte man immer noch an eine Zusammenarbeit denken.


    Grüße aus dem Artland


    Rudi

  • Hallo,


    ich denke auch, dass die verschiedenen Projekte aus den unterschiedlichen Blickwinkeln heraus getrennt voran getrieben werden sollten, weil ja doch jeder Erbauer seine eigenen Schwerpunkte hat.
    Meine Unterstützung könnte ohnehin nur in der Recherche und dem Beschaffen von Material liegen -eigene Erinnerungen, die bis etwa Mitte der 50er Jahre reichen - mit eingeschlossen. Hierfür stehe ich gerne zur Verfügung.
    Das Bauen mit dem Editor o.ä. ist mir zu frickelig. Ich würde spätestens nach 5 Stunden zuerst meine Katzen verprügeln und dann jeden, der in meine Nähe kommt. darum gilt auch meine höchste Bewunderung all denen, die sich hier betätigen.
    Gruss Knut


  • Was ein GProjekt angeht, wird es wohl schwierig werden, da Barrett z.B. sehr großen Wert auf akkurate Oberleitung legt - was ohne Zweifel optisch Spitze aussieht - ich aber nicht in der Lage bin da mit zuhalten. Auch mein Freund aus Dornum, der die Küstenbahn in Angriff nehmen möchte, ist absolut Beginner und muß sich erst einarbeiten.


    Na wenner in Heidmühle Oberleitung hinhängt gehört er aber auch verhauen *hauen*:uglysanta:


    Von daher wären wir für Barrett nur ein Klotz am Bein und würden seine Bautätigkeit ausbremsen. Sollte die Lernkurve und Erfahrung später an dass Niveau von Barrett heranreichen, dann könnte man immer noch an eine Zusammenarbeit denken.


    Naja, wenn ich da an meine Strecke denke: die Oberleitung sieht nett aus, die Signale tun, aber vom Gleis und Landschaftsbau her hab ich noch viel zu lernen, aber ich werde besser :) (Und wischt du wohl die Schleimspur wieder auf hier :lolx2: )

    ich denke auch, dass die verschiedenen Projekte aus den unterschiedlichen Blickwinkeln heraus getrennt voran getrieben werden sollten, weil ja doch jeder Erbauer seine eigenen Schwerpunkte hat.


    Das sehe ich auch so, ich baue ja z.B. keinen festen Zeitraum, weil ich die Strecke zum spielen will, und nicht so wegrationalisiert wie sie heute ist...im Moment spiele ich sogar glatt mit dem Gedanken Oldenburg Rbf mit einzubauen, und ab Rastede dann trotzdem mit Ks Signalen und zweigleisig nach Wilhelmshaven zu bauen :ugly:


    Das Bauen mit dem Editor o.ä. ist mir zu frickelig. Ich würde spätestens nach 5 Stunden zuerst meine Katzen verprügeln und dann jeden, der in meine Nähe kommt. darum gilt auch meine höchste Bewunderung all denen, die sich hier betätigen.


    Och, die Aggressionen muss man in Kreativität umwandeln, oder in ne Runde Red Orchestra *ratatata* :ugly:

    Für Support und Moderationsanfragen nutzt bitte die "melden" Funktion oder das entsprechende Forum. Anfragen per PN, Chat, Brieftaube etc werden von mir nicht bearbeitet!

    Einmal editiert, zuletzt von Barrett ()

  • Hallo,


    @Barrett


    lass man - deine Baukunst kann sich durchaus sehen lassen. Bremen und Umgebung ist ja nun wahrlich kein Pappenstiel, dass vernünftig im TS darzustellen, also was Du bisher gezeigt hast, da ziehe ich auch nur den Hut.


    Alleine die Oberleitung korrekt setzen, da wird mir schon ganz mulmig.


    OL in Heidmühle ??? :lolx2: Dafür sind keine Landesmittel da :P am Besten noch bis Norden wie ?? Bin gespannt wie se die Leine in Esens durch den Lidl ziehen "Duck und wech"


    Nee, OL kommt bei mir nur in OS & OLDB und Rbf Bzw. Vbf Ol - Krusenbusch ist bei mir Pflicht. Und die kleineren Haltepunkte sind auch noch offen mit Ausnahme Ziegelhofstraße.


    Zur Zeit hänge ich beim Werk Vorwerk fest, finde keine passende Wagenhalle.


    Grüße aus dem Artland


    Rudi

  • @rschally
    Wenn Du 70/80er Jahre baust, da wirst Du in Oldenburg sicherlich schon die Überführung haben, oder?
    Den Haltepunkt Ziegelhofstrasse mit der Fußgängerbrücke und dem schönen Gebäude, in dem Stellwerk, Fahrkartenausgabe und Warteraum untergebracht waren, gab es nur solange, wie es 8 Schrankensysteme quer über den Pferdemarkt gab und der Bau der Überführung noch nicht begonnen wurde. Baust Du nun Schranken oder Brücke?

  • Hallo,


    also, da ich ja geschrieben habe max.rückwirkend 1968, kann ja logischerweise nur die hochgelegte Bahn kommen. Ziegelhofstraße bestand da ja lange nicht mehr, der Bü wurde ja schon 1965 weggerissen. In meinen Streckenverlauf werden im Stadtgebiet Oldenburg nur 3 Stadtteilbahnhöfe aktiv sein, das werden Oldenburg - Krusenbusch, Oldenburg - Osternburg und Oldenburg - Ofenerdiek sein.


    Alle anderen nicht, Bürgerfeld war auch nicht mehr existent. Und Kayhauserfeld und Bloh ist ja mehr Barretts Richtung, sofern er weiter vor hat Richtung Leer zubauen. Aber die Halte gibts ja auch schon seit Ewigkeiten nicht mehr. Genau wie bei mir Richtung Sandkrug/Huntlosen der Halt Barneführer Holz.


    Was die Gummibahn angeht ist schwierig, in den 70er soll ja noch Ausweichverkehr stattgefunden haben, da die Huntebrücke zwischen Hude und Brake saniert wurde. Mal schauen, ob ich dieses Projekt überhaupt schaffe bzw. der TS so eine große Strecke verdaut. Wenn ich Pech habe könnte es ja soweit kommen, dass ich Teilstrecken bauen muss, da die 160 km zuviel sind.


    Grüße aus dem Artland


    Rudi

  • Hallo,


    nachdem ich nun nichts passendes als 4gleisige Wagenhalle für mein Osnabrücker Werk Vorwerk gefunden habe, bin ich den Versuch angegangen etwas in 3DsMax 2014 zubauen.




    Nun weiß nicht so recht wie es mit den Fenstern weiter geht, wegen der Transparenz usw. Auch wie ich die Fenster modelieren soll bin ich auch unsicher. Oder kann ich auf die Fentsterflächen einfach eine Glastextur legen und im Material Trans einstellen?


    Mal schauen, habe zwar schon paar Tutorials durch, aber im Moment steige ich noch nicht dadurch. Trotzalledem hoffe ich, dass ich mit dem Erreichten auf dem richtigen Weg bin.


    Grüße aus dem Artland


    Rudi

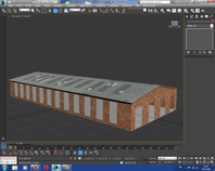
  • Hallo,


    nun habe ich es zumindest auch geschafft, Meine Wagenhalle in den TS zubringen , doch leider hab ich noch nicht das richtige Händchen was UVW Mapping angeht, deshalb sieht das mit den Texturen noch sehr bescheiden aus, auch die Sache mit den Fenster bzw. den Glasflächen will sich mir noch nicht erschließen.



    Wenn ich dass mit den Glasscheiben und Texturen im Griff habe, dann werden von mir auch ein paar Objekte rausspringen. Mal schauen ich habe da was im Kopf was evtl. noch an "Streckenmöbel" fehlen könnte. Dennoch steht der Streckenbau im Vordergrund, werde nur was in 3ds Max bauen, sofern Bedarf besteht, oder ich mit der Strecke pausiere und mir mehr nach Objektbau ist. ;)


    Grüße aus dem Artland


    Rudi

  • Moin,


    womit hast Du denn Probleme bei UV Mapping und den Fenstern?
    Sieht so aus, als wenn die Fenster nicht transpartent wären.
    Hast Du einen Alphakanal auf deiner Sammeltextur angelegt?


    http://www.rail-sim.de/wiki/in…r_Glas-Effekt/Alpha-Kanal
    Gruss Schmiddi

  • Hallo Schmiddi,


    so wie ich es verstehe, erstelle ich bei der Fenstertextur in Photoshop einen Alphakanal, dort kopiere ich die Fenstertextur rein. Soweit so gut - nun werden alle Bereiche die sichtbar bleiben sollen geschwärzt und die Bereiche die transparent werden sollen einen Grauton. Die Deckkraft bzw. Stärke des Grautons bestimmt soweit auch entsprechend die Stärke der Transparenz - wenn ich nicht irre - bitte korrigiert mich , wenn ich falsch liegen sollte - somit sollte die Farbe Weiß eine Volltranparenz erzeugen.


    Diese Fenstertextur habe ich mit Alphakanal als tga Datei (32bit) abgespeichert und diese wieder rum in meine Sammeltextur eingefügt. Im Material Editor des 3DsMax dann der Fensterfläche RW Material mit dem Train Glas.fx Shader zugewiesen, nun bin ich nicht sicher wo welche Textur hinkommt und welche. In Slot1 und Slot2 habe ich jeweils die Fenstertextur gelegt. Die Einstellungen des Shader so wie Derek es bei seinen Tutorial auch hat.


    Bei den UV Arguments 1. 32,0 2. 0,5 3.0,0 usw. Z-Buffer Mode auf Test only und bei Specular auf 8,0 wobei bei mir der Wert im 3DsMax 2014 immer wieder auf Wert 1,0 springt.


    Beim UVW Mapping muss wohl noch mit den Auflösungen der Rohtextur experimentieren, da meine Seitenwand von 60m Länge
    und 6,30 m Höhe immer Riesenklinker hat, auch bei den anderen Wänden stimmen die Proportionen der Klinker nicht. das einzige was stimmig ist, ist das Dach, welches ich aus einen Screenshot aus der Vogelperspektive aus Bing Maps gesbastelt hab in PS.


    Grüße aus dem Artland


    Rudi

  • Ich gehe in Gimp folgendermaßen vor:


    1. Suche mir einen freien Platz auf meiner Sammeltex
    2. Alphakanal hinmzugügen
    3. Farbe zur Transparenz weiss
    4. Alpha Schwellenwert festlegen
    5. Exportieren als Tga


    In Blender:
    1. Neues Material erstellen
    2. TrGlass Shader mit einem Slot für die Textur
    3.Fertig


    Blöd das Du mit Photoshop und Max arbeitest, sonst könntest Du mir die Sachen mal schicken.
    Vom Prinzip her sollte es aber ähnlich sein, vielleicht bringt es dich ja auf die richtige Fährte.


    Gruss Schmiddi


    Gruss Schmiddi