Neue SBB Fahrleitungsmasten

Discord Einladung
Trete unserem Discord-Server bei (klicke hier zum Beitreten).

  • Erstes Bild:

    Zweites Bild;

    Drittes Bild von einem alten englischsprachigen Tutorial auf YouTube:

    Wie macht man diese Planen funktional?


    Wie kann ich diese Fahrletungsmasten so bauen, dass man da Fahrleitungen setzen kann und wie hoch muss die Fahrleitung sein?

    Texturen baken kann ich selber mit Blender. Brauche da keine Hilfe.


    Edit: Dazu habe ich Probleme mit dem Blender *.igs BRIAGE Exporter,


    Edit 2: Hier steht "G_4.11" obwohl es die Version 4.11 noch gar nicht gibt von Blender.

    Es geht aber mit der Version 4.1.1

  • BR-218

    Hat das Thema freigeschaltet.
  • Für die Fahrleitungsnode brauchst du eine Namenskonvention und dann eine Einstellung im Blueprint passend dazu. Kenne die aktuelle Briage Anleitung nicht, aber kann dir ein bisschen Input geben wenn du da nix zu findest.

    Ich habe dazu leider nichts gefunden. Kannst du mir erklären was ich da machen muss damit das funktioniert. Danke


    Ich habe sehr viel versucht, bin aber leider immer gescheitert. Ich kann den Masten nicht mit einer einfachen Plane als Kontaktnode exportieren wie im englischsprachigen Tutorial und die Kontaktnodes funktionieren nicht.

    Einmal editiert, zuletzt von AlexTV () aus folgendem Grund: Ein Beitrag von AlexTV mit diesem Beitrag zusammengefügt.


  • Ich habe es immer noch nicht geschafft.

    Ist das so richtig in Blender?

    Einmal editiert, zuletzt von AlexTV () aus folgendem Grund: Ein Beitrag von AlexTV mit diesem Beitrag zusammengefügt.

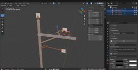
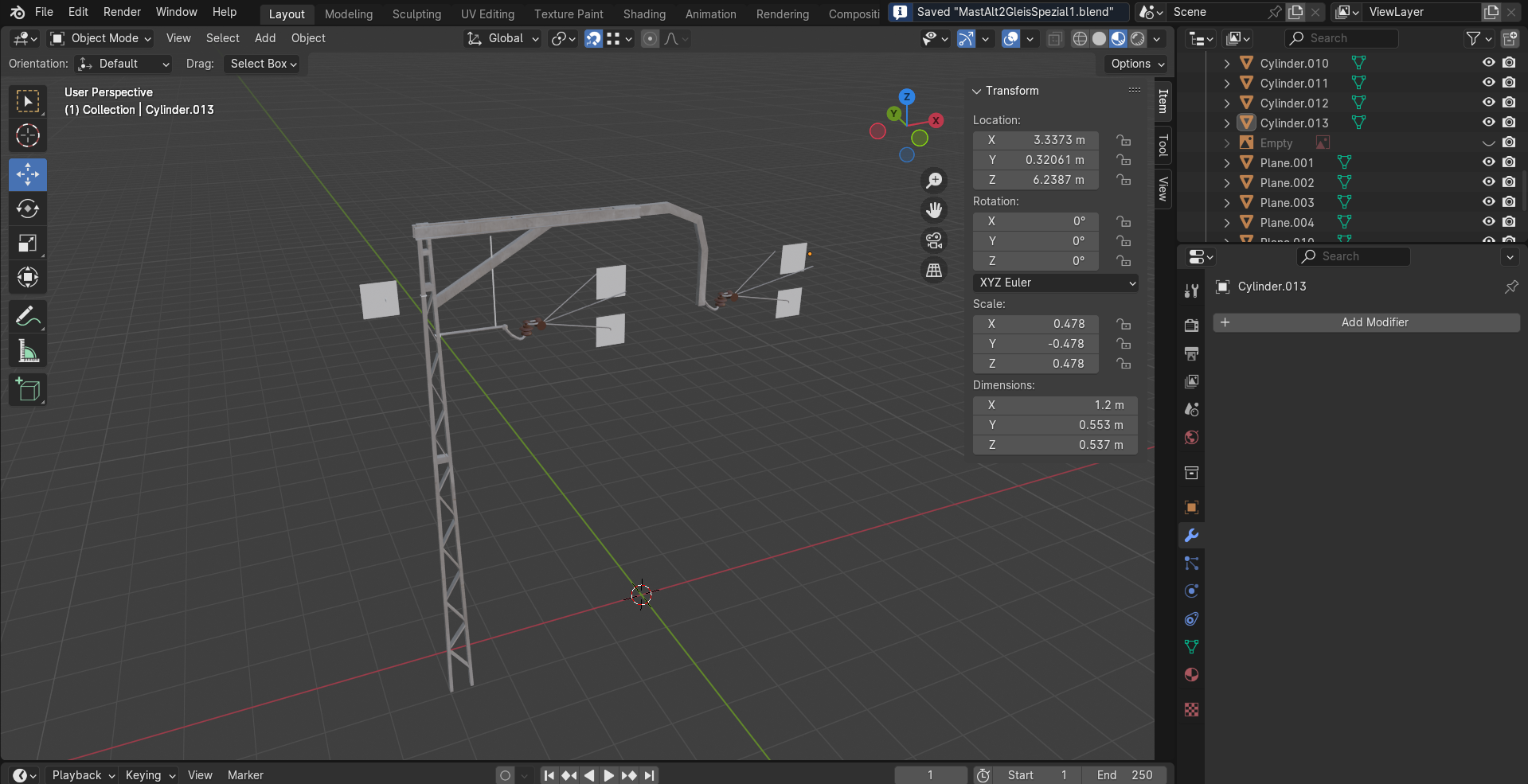
  • Setze die Node bitte mal als Mesh (am einfachsten als kleines Plane) und nicht einfach nur als Achsen/Pfeile.


    So sieht das zum Beispiel bei der DR-M aus:


    Die drei oberen Einträge sind alle für die GantryNodes. Und bitte gewöhn dir die korrekte Bezeichnung der Objekte an für den korrekte Export.


  • Ich habe es leider noch nicht geschafft. Der Export streikt.



    Trotz diesem hohen gemessenen IQs bin ich nicht in der Lage für TS neue Fahrleitungen zu bauen. ;(

    Einmal editiert, zuletzt von AlexTV () aus folgendem Grund: Ein Beitrag von AlexTV mit diesem Beitrag zusammengefügt.

  • Du musst ein Objekt auswählen, um es zu exportieren.


    Und dem Grunde nach, ist die Namensgebung jetzt besser, aber der Ausleger ist nur 500 Meter weit sichtbar, wenn Du nicht verschiedene LOD's planst, könnte das zu Problemen führen.

    Die ersten vier numerischen Stellen stehen für die Sichtbarkeit in Metern.

  • Ja du musst entweder das Objekt auswählen oder eben die gesamte Szene exportieren. Also alle Objekte die sichtbar sind. Das könnte auch ein Fehler sein, weshalb die Nodes gar nicht im Export dabei sind.


    Was die Sichtbarkeit angeht sei gesagt, dass bei der DR-M die Ausleger alle nur bis 500 Meter sichtbar sind. Masten wiederum sind deutlich größer und müssen auch weiter sichtbar sein. Also hier einfach ausprobieren was gut funktioniert.


  • Ich verzweifle. Bin mir sicher RLB der Profi kann da helfen. Ich bin ja noch Anfänger.


    Ich vermute mit dem BRIAGE Exporter, der nicht von Dovetailgames ist, kann man keine Planen als Nodes exportieren. Benützt du 3ds Max mit dem offiziellen Exporter?
    3ds Max mit VRay ist für mich zu teuer.

    Einmal editiert, zuletzt von AlexTV () aus folgendem Grund: Ein Beitrag von AlexTV mit diesem Beitrag zusammengefügt.

  • Blender kann das alles genauso. Hab die komplette DR-M damit vorliegen. Wenn der Export nicht geht liegt das an Einstellungen, die man mit den wenigen Details leider nicht prüfen kann. Da du es ja als Scenery schon im TS hast geht Briage bei dir jedenfalls. Ich kann erst ab Montag wieder helfen, daher schau am Wochenende mal in die Logs beim Export (wie man die aktiviert steht auch im Handbuch von Briage) und vielleicht lässt es sich damit schon lösen.

  • AlexTV: die drei planes, die Du gesetzt hast, scheinen laut Deinem screenshot keine Textur zu haben. Objekte ohne Textur führen zwangsläufig zu einer Fehlermeldung von BRIAGE.

    Kür wäre dann noch, dass Du aus den Vierecken Dreiecke machst. Performanceverbesserung ist zwar nur minimalst, aber du verlierst auch nichts dabei 😉

    "wir müssen unbedingt immer so weiter machen wie immer"

  • Export klappte aber im Editor noch keine Nodes.
    Ich habe die Planen als invisible exportiert.



    Externer Inhalt youtu.be
    Inhalte von externen Seiten werden ohne Ihre Zustimmung nicht automatisch geladen und angezeigt.
    Durch die Aktivierung der externen Inhalte erklären Sie sich damit einverstanden, dass personenbezogene Daten an Drittplattformen übermittelt werden. Mehr Informationen dazu haben wir in unserer Datenschutzerklärung zur Verfügung gestellt.



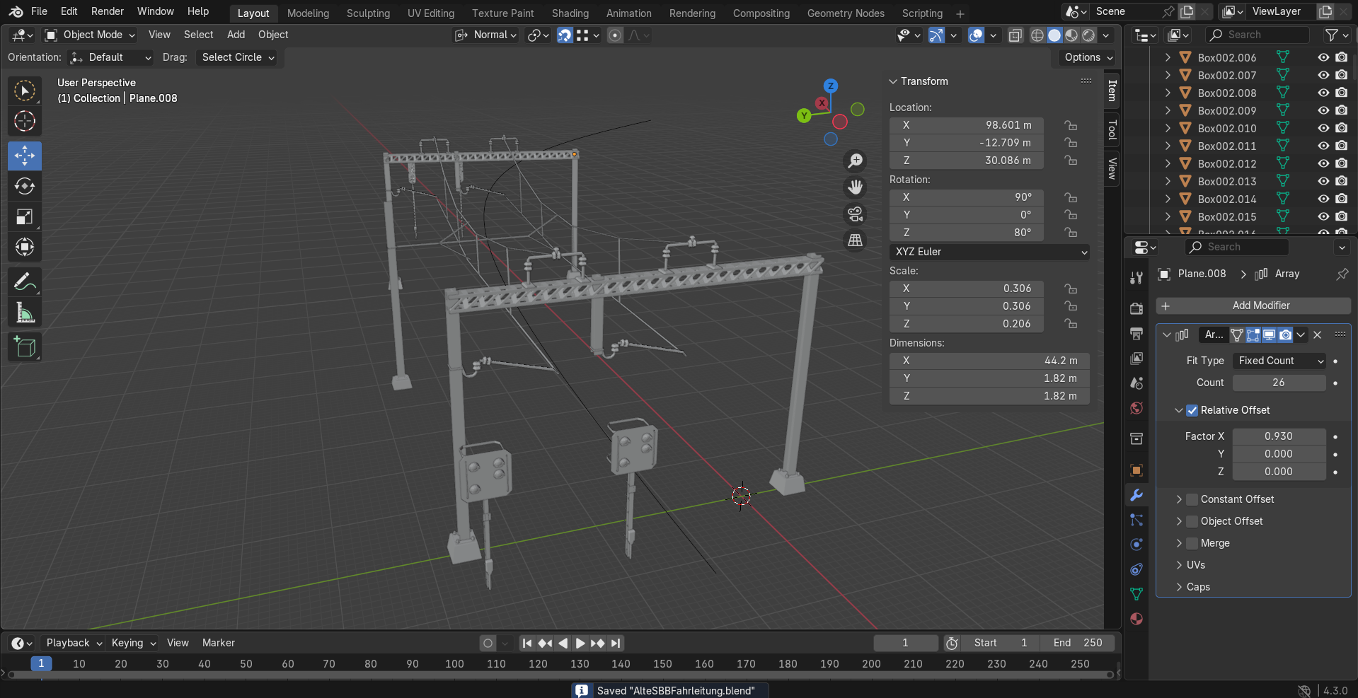
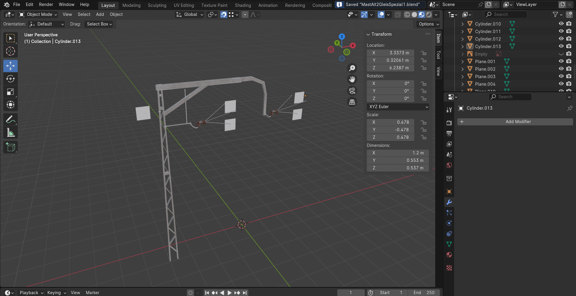
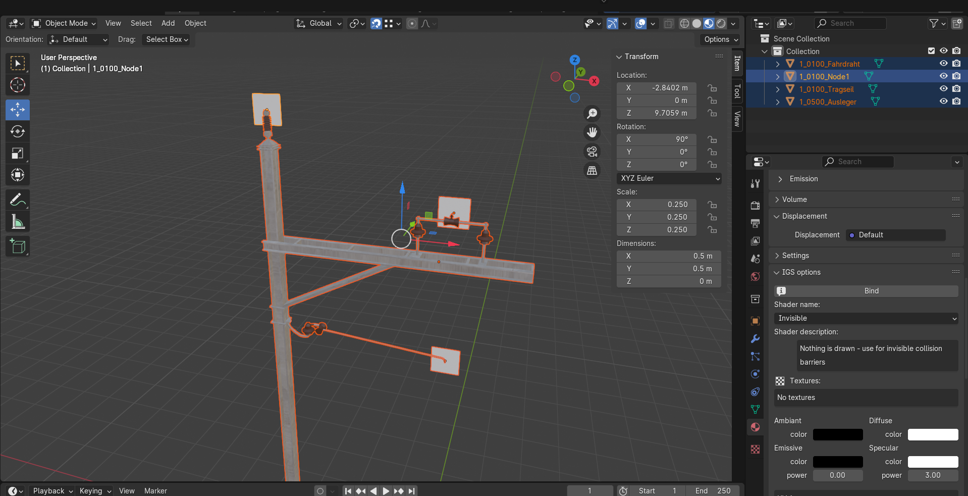
    Den neuen Masten für 2 Gleise habe ich etwas zu klein gebaut. Ich benütze den ersten Masten als Referenz, damit die Qualität gleich bleibt.
    Ich muss den neuen Masten noch etwas umbauen.



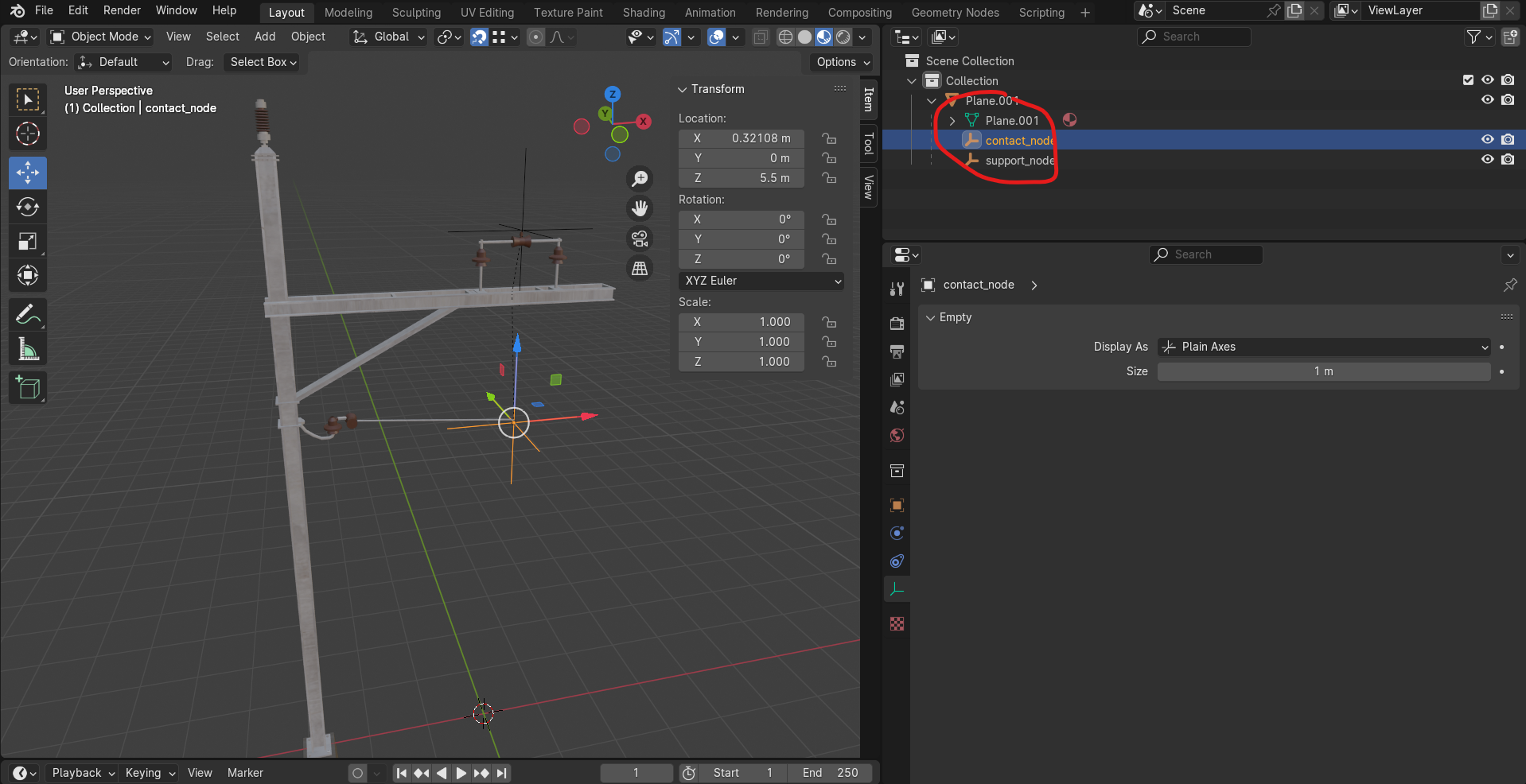
    Und ich habe wieder ein Problem. Was ist das? RLB

    5 Mal editiert, zuletzt von AlexTV () aus folgendem Grund: Ein Beitrag von AlexTV mit diesem Beitrag zusammengefügt.

  • AlexTV,


    hast Du Dir im Handbuch von Briage den Abschnitt zu den Snap-Points angeguckt?


    Da der Querträger im Blender Modell zu erkennen ist, verstehe ich nicht ganz, was Du im letzten Bild eingekreist hast:

    Wenn Du nicht möchtest, dass er mit exportiert wird, darfst Du ihn nicht vor dem Export in Blender auswählen.

  • 1. Werde gleich schauen.

    2. Warum ist der Querträger dünkler?

  • :(

    TS hat zu viele Fehler. Ich habe sehr viel versucht, aber es werden keine Nodes mitexportiert.
    Ich habe gehört, dass er seit 2015 nicht mehr weiterentwickelt wird.


    Return Wire klappt endlich

    Einmal editiert, zuletzt von AlexTV () aus folgendem Grund: Ein Beitrag von AlexTV mit diesem Beitrag zusammengefügt.

  • AlexTV,


    zu 2. zeigen Deine Face-Normals in die richtige Richtung, also nach außen? Welchen Shader hast Du ausgewählt?


    Und als Ergänzung zum Blueprinteditor:

    Du kannst die Felder zwar von Hand befüllen, kannst den Eintrag aber auch mit Copy&Paste aus der linken Order/Datei-Übersicht übertragen.

    Funktioniert mit Model-, Animations- und XML-Dateien.