Ich habe mich letzte Woche nicht so fit gefühlt. Ich hoffe, ich kann nächste oder übernächste Woche wieder anfangen Fahrleitungsteile für TS zu bauen.
Beiträge von AlexTV
-
-
-
-
-

TS hat zu viele Fehler. Ich habe sehr viel versucht, aber es werden keine Nodes mitexportiert.
Ich habe gehört, dass er seit 2015 nicht mehr weiterentwickelt wird.Return Wire klappt endlich
-
Alles anzeigen
hast Du Dir im Handbuch von Briage den Abschnitt zu den Snap-Points angeguckt?
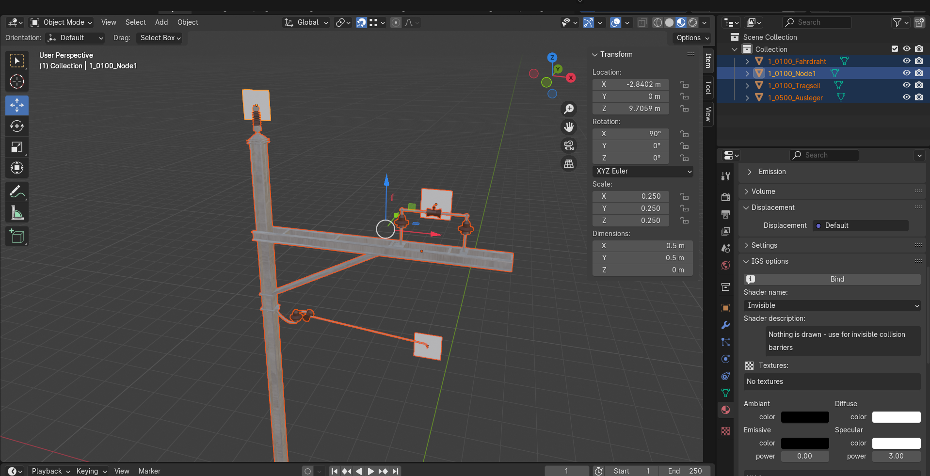
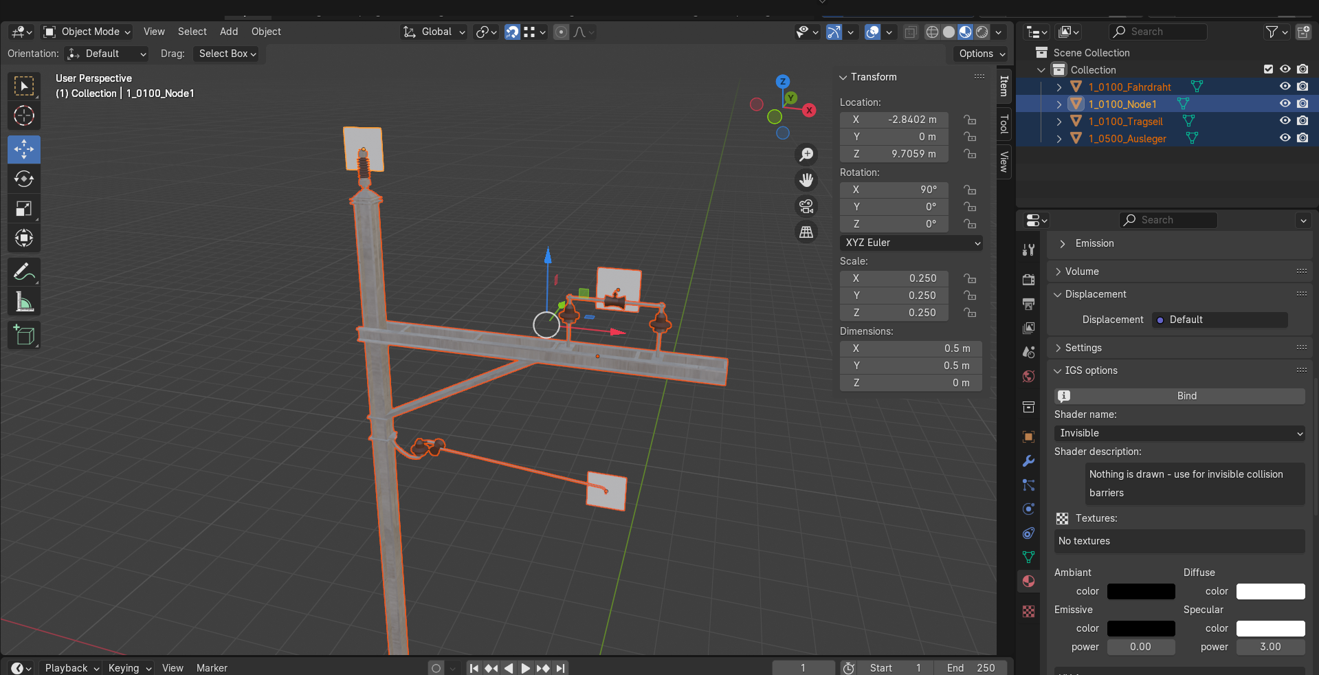
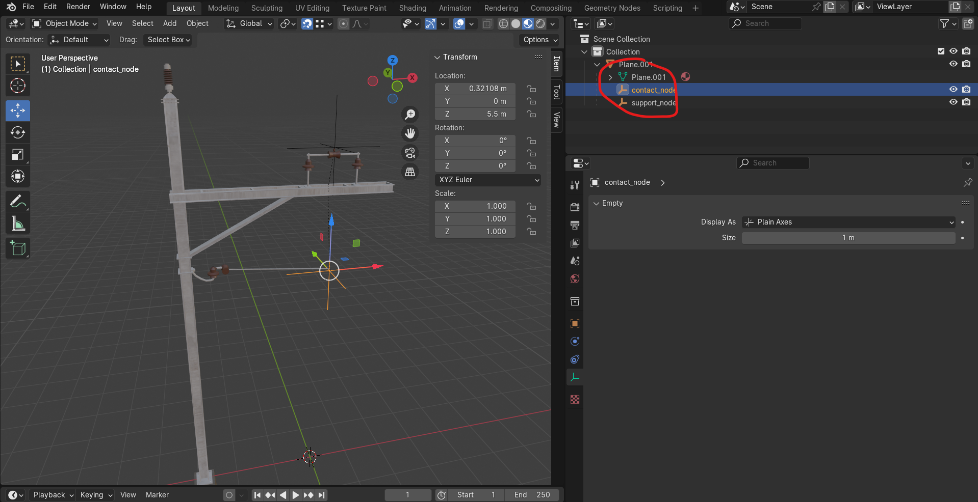
Da der Querträger im Blender Modell zu erkennen ist, verstehe ich nicht ganz, was Du im letzten Bild eingekreist hast:
Wenn Du nicht möchtest, dass er mit exportiert wird, darfst Du ihn nicht vor dem Export in Blender auswählen.
1. Werde gleich schauen.
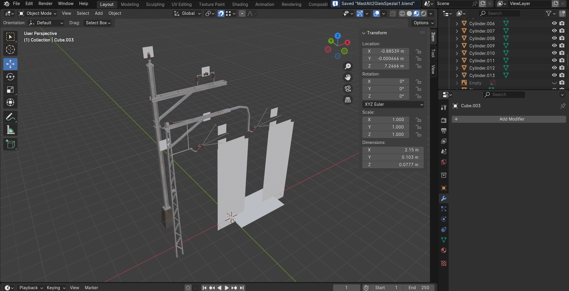
2. Warum ist der Querträger dünkler? -
Fantastisch. Ich warte gespannt auf diese Fahrzeuge.
-
Export klappte aber im Editor noch keine Nodes.
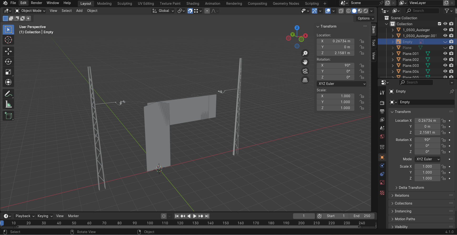
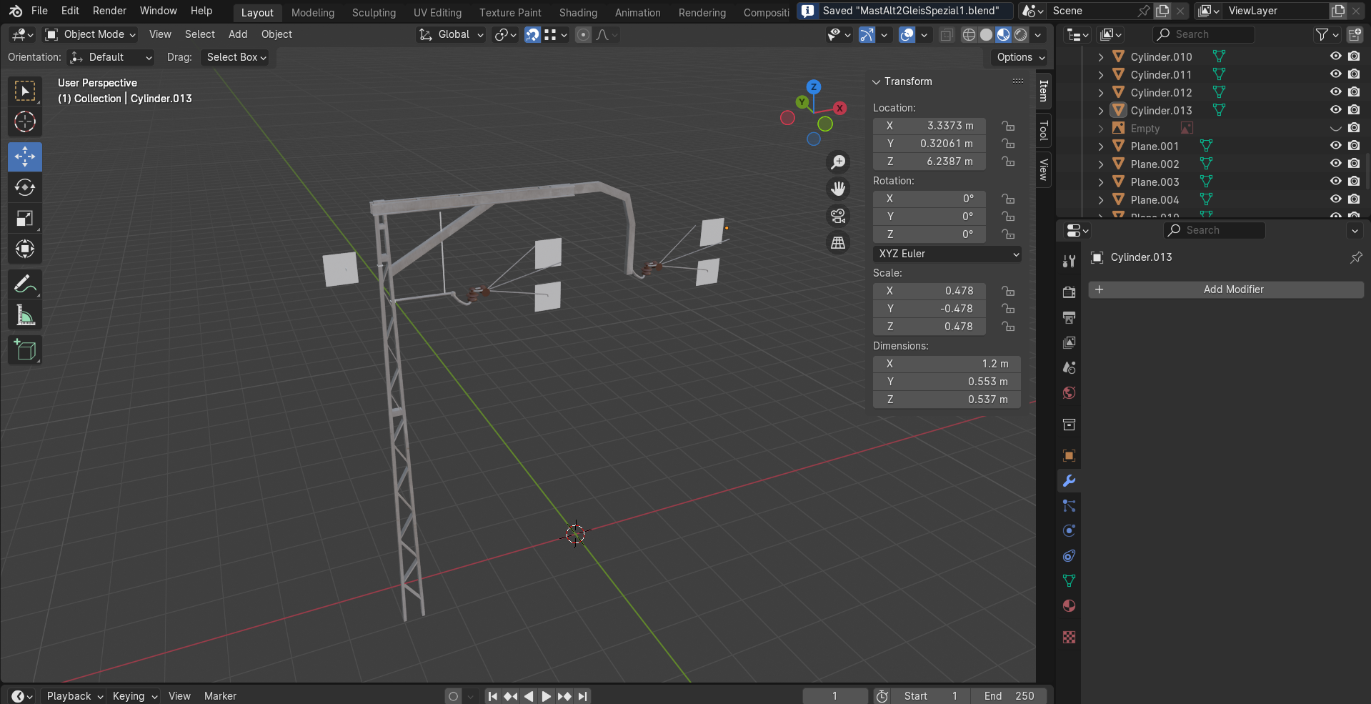
Ich habe die Planen als invisible exportiert.Externer Inhalt youtu.beInhalte von externen Seiten werden ohne Ihre Zustimmung nicht automatisch geladen und angezeigt.Durch die Aktivierung der externen Inhalte erklären Sie sich damit einverstanden, dass personenbezogene Daten an Drittplattformen übermittelt werden. Mehr Informationen dazu haben wir in unserer Datenschutzerklärung zur Verfügung gestellt.Den neuen Masten für 2 Gleise habe ich etwas zu klein gebaut. Ich benütze den ersten Masten als Referenz, damit die Qualität gleich bleibt.
Ich muss den neuen Masten noch etwas umbauen.Und ich habe wieder ein Problem. Was ist das? RLB
-
-
-
-
Für die Fahrleitungsnode brauchst du eine Namenskonvention und dann eine Einstellung im Blueprint passend dazu. Kenne die aktuelle Briage Anleitung nicht, aber kann dir ein bisschen Input geben wenn du da nix zu findest.
Ich habe dazu leider nichts gefunden. Kannst du mir erklären was ich da machen muss damit das funktioniert. Danke
Ich habe sehr viel versucht, bin aber leider immer gescheitert. Ich kann den Masten nicht mit einer einfachen Plane als Kontaktnode exportieren wie im englischsprachigen Tutorial und die Kontaktnodes funktionieren nicht.
-
-
-
Erstes Bild:
Zweites Bild;
Drittes Bild von einem alten englischsprachigen Tutorial auf YouTube:
Wie macht man diese Planen funktional?
Wie kann ich diese Fahrletungsmasten so bauen, dass man da Fahrleitungen setzen kann und wie hoch muss die Fahrleitung sein?
Texturen baken kann ich selber mit Blender. Brauche da keine Hilfe.
Edit: Dazu habe ich Probleme mit dem Blender *.igs BRIAGE Exporter,
Edit 2: Hier steht "G_4.11" obwohl es die Version 4.11 noch gar nicht gibt von Blender.
Es geht aber mit der Version 4.1.1
-
Mein YouTube Kanal:
https://www.youtube.com/@user-zs9xr4wv8qIch habe nach einem Jahr ein wenig weitergebaut.
Ich benutze Vulcan Products Gräser.
https://www.vulcanproductions.co.uk/rb.htmlOberkon
-
-
-
-
---------------------------