Blender und Straßen exportieren in den Train Simulator

Discord Einladung
Trete unserem Discord-Server bei (klicke hier zum Beitreten).
  • Hallo;


    ich hänge derzeit an einem Problem, dass eine Textur an einem dynamischen Straßenstück fehlerhaft dargestellt wird. Habe versucht folgende beiden Anleitungen in Blender 3x durchzuführen:


    (übersetze Version)

    1.) https://sites.google.com/a/rai…rocedural-lofted-geometry


    und:

    (übersetze Version)

    2.) https://sites-google-com.trans…x_tr_hl=de&_x_tr_pto=wapp


    Leider ist die Anleitung nicht so wie man Sie sich wünschen würde. Die Texturen, egal wie ich diese im UV Editor einstelle werden immer gleich fehlerhaft angezeigt.

    (Siehe Bilder im Anhang).


    Die Probleme sind. Egal wie ich die Straße drehe wird kopfüber dargestellt.

    Die Textur kann ich im UV Editor drehen wie ich mag, keine Reaktion, wird ebenso anders dargestellt.


    Wer kann mir sagen woran das liegen könnte?

  • Setze erstmal im Objektmodus die Transformationen (Rotation + Skalierung) mit CTRL+A zurück, dann sollte das Mesh korrekt exportiert werden.

    Und bitte zeige doch mal einen screenshot Deines Blender-Fensters, bei dem im linken Bildschirmbereich der uv-Editor mit aktiver Textur angezeigt ist.

    "wir müssen unbedingt immer so weiter machen wie immer"

  • Grüß Dich Mistral;


    ja es hat sich tatsächlich was getan.

    (Siehe Screenshot)


    Habe STRG + A gedrückt und habe Position zurück.

    Jetzt wird es besser jedoch leider immer noch falsch dargestellt.


    Wenn ich die Rotation zurück setze bleibt das Objekt komplett schwarz und ohne Textur.

    Wenn ich die Skalierung zurück setze wir das Objekt im TS gar nicht mehr angezeigt.


    Und nach wie vor egal wie wird das Objekt im TS kopfüber dargestellt.


    So habe es erstmal hinbekommen. Für alle die noch daran scheitern sollten. Ich habe jetzt einfach die Textur gedreht mit Photoshop sodass die Straße senkrecht verläuft. Dann exportiert.


    Der Drehpunkt des Objektes muss an der Außenkante liegen.


    Danke für die Hilfe.

  • Hallo


    tausend Dank für Eure Hilfe. Leider will ich es immer noch nicht hinbekommen. Die Straße ist war jetzt da, aber die ist etwa 100 Meter breit im Ts. Echt unglaublich. Egal wie ich die Proportionen in Blender einstelle. Ich habe inzwischen etliche Versuche gemacht.


    Evtl. kann mir jemand eine Beispieldatei zukommen lassen?


    Ich habe jetzt mal wieder alles gelöscht.

    Dann habe ich eine Cube erstellt und alle Flächen gelöscht bis auf eine.

    Dann bin ich hergegangen und habe die Fläche auf 10x10 Meter gelegt.

    Den Schwenkpunkt des Objekts auf die Z Achse 0 Und die Objekante eben so

    Jetzt weise ich das Material zu LoftTexDiff und weise eine Textur zu

    Dann exportiere ich die IGS

    Jetzt jage ich die Sache durch den Blueprint und kommt leider nur Blödsinn bei raus.


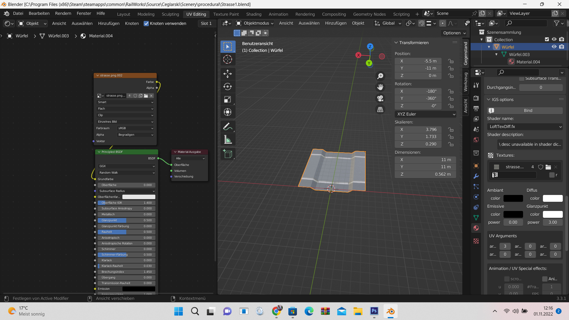
    Wie im im Anhang sieht interessiert er sich im UV Editor gar nicht wie meine Textur markiert wurde.

    2. egal wie ich meine Achse lege oder das Objekt links oder rechts verschiebe in der Mitte ist meine Straße falsch nach rechts verschoben.

  • Object -> Apply -> All Transforms


    Setzt die Location, Rotation und Scale auf Standardwerte zurück.


    Die Skalierungsparameter sollten bei Loft-Objekten immer 1 betragen, da dir sonst der Exporter krumme Dinge macht. Der Pivotpunkt des Meshes sollte auch immer im Ursprung des Koordinatensystems liegen. Man sollte außerdem darauf achten, dass die y-Koordinaten der Kante genau auf der y-Achse liegen.

  • Ja das tue ich ja aber schau her was das Problem ist.

    (Siehe Anhang)


    Die Straße sitzt nicht mittig. Die Textur schon gar nicht. Ich kann die auch verschieben wie ich will. Das ändert sich nichts.


    Wenn Du mal im letzten Screen schaust was ich markiert habe und was im TS raus kommt. Das peil ich einfach nicht.


    P.s. Oh man ich hab es hinbekommen. Na toll, nur für den nächsten, der Hinweis, damit er sich nicht wie ich grün und blau ärgert. Der TS lädt die Änderung der Straßen erst neu wenn er komplett neu gestartet wird. Bei normalen Objekten reicht ein Neustart der Route.


    Dadurch auch hatte ich den Eindruck dass sich nichts ändern würde.


    Danke an alle Helfer. Ihr seid die Besten!

  • Der TS lädt die Änderung der Straßen erst neu wenn er komplett neu gestartet wird.

    Dafür gibt es beim Export den Preview Modus (F8). Viel zu umständlich nach jedem Export das Objekt in einer Route zu betrachten. Mein Profilbild ist bspw. aus dem Preview aus aufgenommen. Man kann darüber sogar die Einstellungen von Childobjekten anpassen (Matrix zum verschieben/Drehen) etc.

  • Oh ja genau das wars. Ihr seid echt die Besten. Dadurch wurden mir die Veränderungen nicht angezeigt.


    Ich bin jetzt, dank Euch eine Ecke weiter und schon wieder bei neuen Problemen. Habe jetzt die Straße fertig. Das passt soweit. Jetzt habe ich mir ein paar Tracks gemacht. Zumindest die Vorversion davon und stehe vor 2 neuen Problemen.

    (Siehe Anhänge).


    1.)

    Zum einen funktionierte das im Anhieb sehr gut. Zum anderen stehen die Locks nicht richtig drauf. Es ist so als ob die Lock auf dem Boden des Gleises steht. Das mit der Spurweite dürfte nicht so das Problem sein. Wenn ich aber am im Blueprint

    (Editor Groundset offset)

    höher gehe passt mein Track nicht zu anderen Tracks überein.


    2.)

    Zweites Problem peile ich das mit der Weichen Erklärung nicht!

    (Translatet Version)

    How To Create Track - Train Simulator Developer Documentation
    Official Dovetail Games Train Simulator SDK documentation.
    sites-google-com.translate.goog


    Meine Gleise kann ich nun legen. Aber wenn ich eine Weiche mache, kommt ein Abflug. Kann mir bitte jemand erklären was ich da machen muss?

  • Die Oberkante der Schienenköpfe muss bei der Z-Koordinate '0' sein. Deswegen ist dein Gleis zu "hoch".


    Für Weichen musst du die Subsets, den Vorgaben entsprechend, benennen. Eigentlich wird das in deinem verlinkten Artikel gut erklärt, zumindest konnte ich damals mit Hilfe dieser Seite meine Gleise bauen.

  • Ich habe es mal so verstanden. Ich muss ein extra Objekt auf 4Meter Länge erstellen mit einer einzigen Schiene in der Mitte.


    Das Schotterbett wird 1_1000_Ballast benannt

    und das Gleis 1_1000_Rail