@Adamdani1 Das Problem liegt darin, das die MÁV Flirts eine komplett andere Zugsicherung haben und der Fst. komplett anders ist. Somit ist dieser für mich vorerst uninteressant. ![]()
Stadler Flirt 1/2 [Starter Projekt]
-
- pausiert
- FrekoLP200
- Geschlossen
-
-
Ein zu TS Strecken passendes vorbild wäre die 429 wie sie in Stralsund eingesetzt wird.
Keine Ahnung ob es da genug Material gibt. Wohne leider absolut nicht in der Nähe..

-
in zu TS Strecken passendes vorbild wäre die 429 wie sie in Stralsund eingesetzt wird.
ja der Flirt 1 der DB wäre ganz schön für Stralsund - Sassnitz/Binz, auch wenn dort leider nicht mehr DB Regio fährt sondern die ODEG.
Leider habe ich auch keine Bilder vom Flirt der DB, aber denke mal bei Google wird man da noch einige Bilder zu finden
-
Oder die der Eurobahn, die zwischen Münster und Osnabrück fährt, oder die der SBB, die den Seehas bedient...
-
Moin,
also die ERB Variante kommt auf jeden Fall, die ABR auch, DB ist im Grunde nicht schwer außer das vorne noch zwei Puffer dran sind und das Fahrzeug ein 5 Teiler ist.
Könnt also davon ausgehen, dass das Fzg. auch in DB Regio erscheint
-
von innen sind die DB Regio Flirts aber noch anders. Die haben noch glaswände dazwischen
-
Ich mein das Modell bauen ist ja schön und gut, aber was ist mit den Scripts und Sound, bekommst du das denn auch hin?
-
-
@FrekoLP200 von mir aus ist es egal, ob der eine PZB und einfach den selben Führerstand wie die anderen hat, der soll halt in schwarz sein.
Das wichtigste für mich ist einfach, dass ein 4-teiliger Flirt Puffern hat. Den Rest könnte ich mir auch mit einem Repaint machen. -
@ben412 Der Plan ist eben halt wie oben beschrieben, dass das Fahrzeug mit hilfe von allen gebaut werden soll.
Ich gebe das offen und ehrlich zu, ich habe noch keine Erfahrung im Scripting mit LUA (Aber ich gehe grundsätzlich davon aus, dass es wie bei allen Programiersprachen nur ne andere Syntax ist im Grunde...) und auch im Sound Scripting noch keine Erfahrung. Aber dafür ist das Projekt ja da, um das zu erlernen. Selbst wenn das Fahrzeug anfangs nur die Grundfunktionen hat wie die standard DTG Sachen (PZB, Sifa, Scheibenwischer, Licht, ...), hauptsache er kann erstmal fahren.Das ganze tolle gedöns, wie Türsteuerung, Fernlicht, MFD, etc. kann ja auch später noch kommen.
@Adamdani1 Wie schon gesagt, es wird auch ein Regio Flirt kommen. Mit ausreichend Material (oder Fantasie?
) wird das kein Problem werden. Ist halt dennoch ALLES eine Frage der Zeit 
-
Moin
Ich sehe die 429 täglich auf einem Abstellgleis vor dem Rostocker Hauptbahnhof. Ich habe einige Aufnahmen von außen, vielleicht auch noch welche von innen -
-
Hi,
mal das fast tägliche Update zum Flirt. Heute habe ich mal wieder nicht so unheimlich viel geschafft...
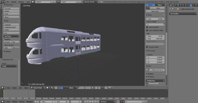
Ich habe heute ein paar kleine Details an der Front hinzugefügt (Bremsanzeiger außen, Spiegelmotorgehäuse, Anzeiger außen) und die Scheinwerfer ausmodelliert. Auch die Wartungsklappe an den Seiten hat heute schonmal eine kleine Form bekommen. Ebenfalls gibt es bereits sämtliche Spalten die man generell sehen kann von außen.Warum ich die Details anfange obwohl noch vieles anderes gemacht werden muss?
Weil ich mich vor Türen, Drehgestellen und Innenraum drücke
Genug gequatsch hier nochmal was kleines für eure Augen

-
sehr schön. Das Modell wird immer schöner. Ich freue mich schon drauf und mach weiter so
-
Also ich Kann @Benjamin78468 Nur Zustimmen
-
Das Modell sieht schon richtig klasse aus!
-
Moin leute!
Ich will euch ja nicht ganz im Stich lassen, somit gibt es mal wieder was kleines für die Augen. Ich habe heute mal wieder Zeit gefunden und habe mich dem Innenraum vom Außenmodell gewidmet. Ist noch lange nicht ganz fertig, aber Sitze und Boden sind schonmal vorhanden
-
sehr schön. Der Flirt sieht immer besser aus. Ich bin mal gespannt, wie der mit den ersten Texturen aussieht. Mach weiter so!
-
Moin Moin,
derzeit nicht viel neues. Die aktuellen arbeiten sind allesamt sehr aufwändig für mich beim Modelling, sodass es nur schleppend voran geht. Aus diesem Grund drücke ich mich vor einigen Aufgaben, sodass der Fortschritt da so ein bisschen drunter leidet

Aber die Vorstellung das daraus ein hübsches Fahrbares Modell raus kommt, macht mir motivation!

Hier mal zwei ganz kleine Bilder
Bild 1: Tür eingänge sind fertig und innerhalb Blenders mal ein bisschen Räumlichkeit für das Bild geschaffen.
Bild 2: Innenwand des Fst. eingebaut. Noch viel dran zu tun aber der erste Schritt ist gemachtAuch mal was zum 1.April:
Bild 3: Stadler Kiss ist auch in arbeit

-
sieht immer besser aus der Flirt. Mach einfach so weiter wie du das möchtest und Lust hast