Moin,
die "Ausgangssperre/beschränkung" lässt bei vielen von uns (vor allem Schüler) auch gerne mal die Langeweile aufkommen.
Aus diesem Grund wollte ich die Zeit nutzen und an einem alten Projekt weiter arbeiten. Es war nicht gedacht, das ganze Publik zu machen, doch halte ich es für eine gute Idee, jetzt euch, also die Community mit in's Boot zu holen.
Geplant ist der Stadler Flirt in versch. Versionen und das im Grunde als Community Projekt.
Zu dem vorhaben:
Das Fahrzeug ist von vielen gewünscht und von vielen Angekündigt und außer von GBE (das möchte ich aber ungerne als Fahrzeug betiteln...) nie erschienen.
Somit habe ich es mir zur Aufgabe gemacht, dieses Triebfahrzeug zu erstellen. Das Projekt ist als reines Projekt gegen Langeweile gedacht und wird warscheinlich nie, komplett final werden, denn:
Es gibt immer was zu verbessern und hinzuzufügen. ABER, er wird Fahrbar erscheinen, als FREEWARE und das besser als die bisher bekannte Version, nur wann dies passieren wird, kann ich nicht voraussagen.
Um dies zu bewältigen seid IHR gefragt:
Ich bin nicht ganz blutiger anfänger, aber anfänger trifft es gut, somit brauche ich eure Unterstützung:
Derzeit ist da Projekt lediglich in der Modellbauphase und das in einem sehr sehr frühem Stadium.
Somit könnt ihr euch passiv, und aktiv mit einbringen,
wer sound Aufnahmen hat, Bilder hat, Informationen hat, das Fahrzeug in dem realen Betrieb sogar führt oder wartet, oder Fähigkeiten im Sound/Modellbau/Scripting darf sich gerne einbringen. EInfach hier im Thread melden. Ich denke, zusammen werden wir dieses Projekt zu einem sehr schönen Fahrzeug im TS werden lassen.
Geplant sind möglichst viele Versionen von versch. EVUs. Derzeit startet das Projekt mit dem 4 Teiligen Fzg. von der Eurobahn, da ich für diesen Baupläne bekommen habe. Diese sind aber leider nicht so ganz genau, aber nicht unmöglich umzusetzen.
Ich hoffe auf eine gute Zusammenarbeit!
Wir hören uns! ![]()
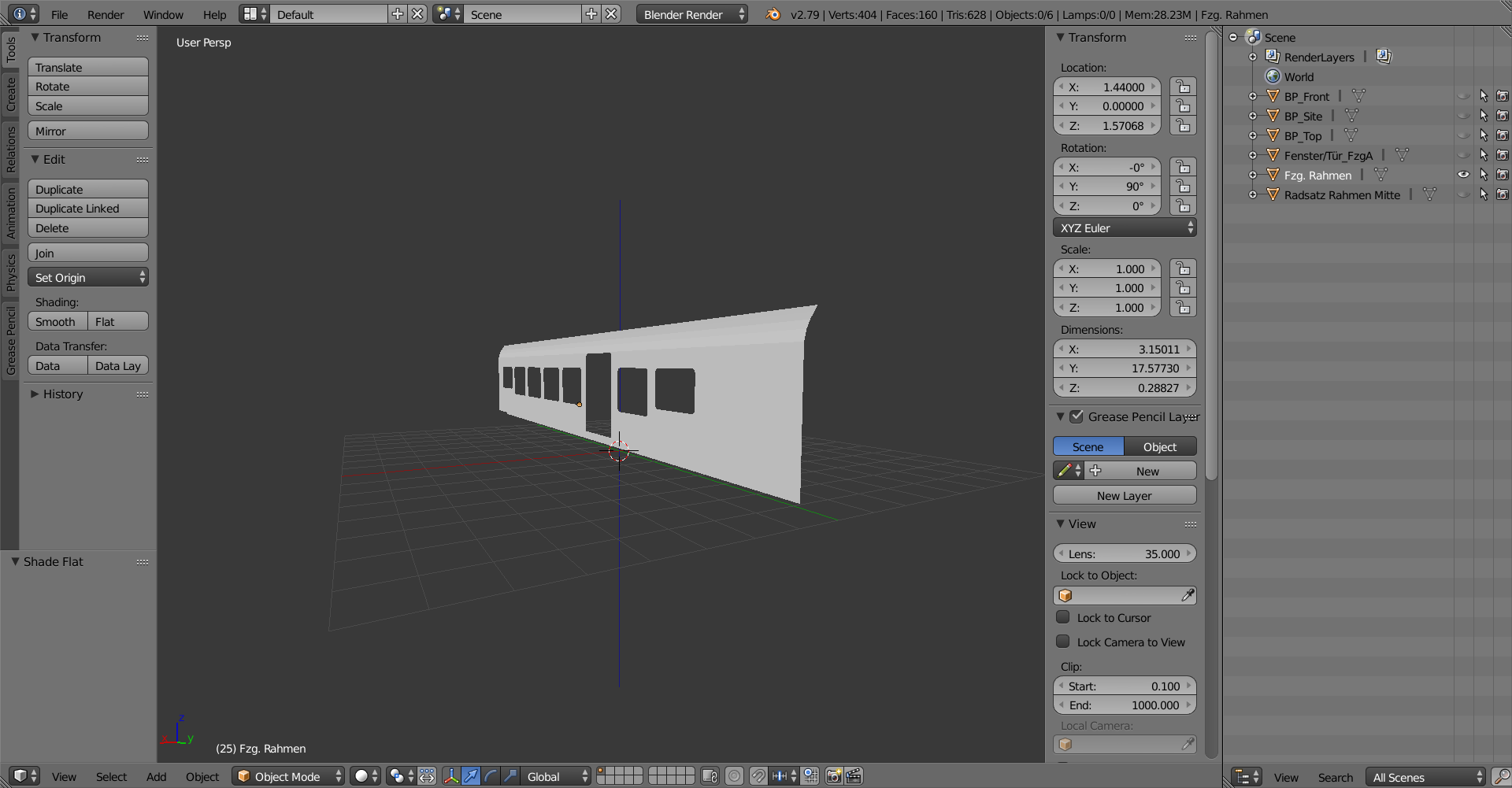
PS.: Bilder vom aktuellen, sehr frühen Projekt kommen gleich nach ![]()
EDIT:
Erstes einfaches Bild ist im Anhang zu finden. Aufgrund kaputter dateien, und keinem vorhandenen BackUp (Schande über mich, direkt das erste gelernt), musste ich mal eben neu anfangen, viel weiter bin ich aber nicht gekommen. Nun tritt direkt das erste Probleme auf, die Baupläne von Stadler selber aus den Refernzen, sind ungenau, trotz gleicher höhe der Baupläne, entstehen verschiedene höhen der gleichen Kante aus anderen Winkeln, mal sehen was sich da machen lässt... ![]()