Mal ein kleines Zug-Anfängerprojekt: Ich möchte einen fiktiven U-Bahntriebzug nachbauen, der eine leichte Ähnlichkeit mit der BVB Reihe G - besser bekannt als "Gisela" - besitzt. Vorerst verfügt der Zuch über nix. Bis auf funktionierende primäre Navigationselemente wie Tacho, Kombihebel, Bremse, Türsteuerung, Lämpsche, Anmacher (
)und... ...das wars. Beim scripten hilft mir @TrainSimContent. Der Zuch wird n bissl detailliert sein (Kabel) unteranderem modelliere ich Sachen aus die andere durch Texturen ersetzen wie z.B. SchaKu, Türgriffe, Wellblechstyle-rillen, Nieten usw. Bildscher folgen:
VBE Reihe N - teilfiktiver U-Bahnzug für U-Bahn Bad Ehrenberg (basiert teilweise auf BVB Reihe G)
-
- in Entwicklung
- eisenbahn122015
-
-
Neues Update. Unter anderem ist eine nice Schlüsselanimation entstanden...
-
Interessant. Viel Erfolg, Ist auch ein potenzielles Einsatzgebiet vorhanden/geplant? Außer der U-Bahn Frankfurt fällt mir da nichts ein.
-
Ja, wir bauen in unserer Strecke eine U-Bahn mit, und dafür hab ich das Teil unter anderem entwickelt. Aber es kann in BVB Repaint auch auf @Mumpfi2010 s Strecken verwendet werden, als U-Bahn KI oder als U-Bahnzug in seinen U-Bahnstrecken, da der Zug eine kleine, aber feine Ähnlichkeit mit der Reihe G hat.
-
-
-
OK, dann kann man sich ja über ein Einsatzgebiet mehr freuen

-
Fertig









Jetzt nur noch die paar Funktionen reinbringen und dann kann es veröffentlicht werden! 
-
Der Fst nimmt auch mehr Gestalt an... Das EiPhone120 und der ETB-Impressionenkatalog "Bad Bergisch Elltal" sind übrigens erhältlich und die VBE hat kein Geld um Rollos reparieren und Ventile entrosten zu lassen.
-
Kompletter Neubau... Wollte und wollte nicht als Lok auf Gleis... Als Wagen schon, aber halt nicht als Lok. Da ich den Fehler nicht gefunden hab fang ich von vorne an, diesmal aber mit vielmehr Details... Die Texturen müssen noch gemacht und gebaked werden sowie das Modell zuende gebaut werden.
-
Es schreitet voran...
-
-
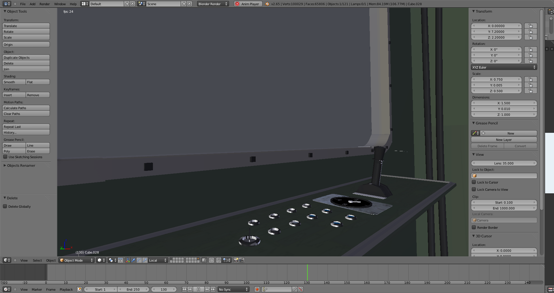
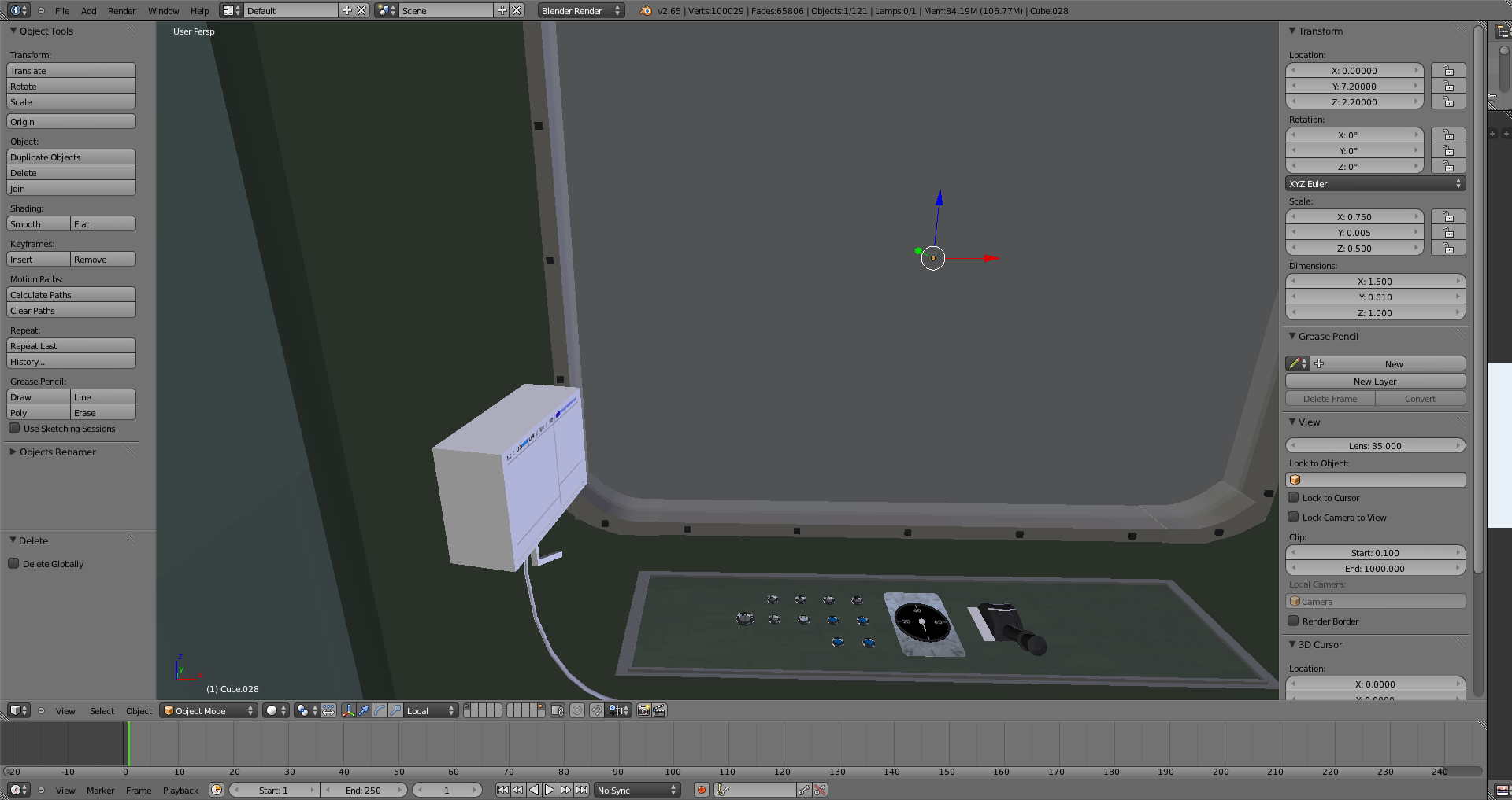
Der neue Führerstand schreitet voran... Beides mal durch den Renderer gejagt...
-
Ich finde es schön, dass du den Triebzug mehr an die echte Baureihe G angepasst hast. Da kann man ja nun mit kleinen Kompromissen eine wirkliche Gisela draus machen

-
Ja die Echte gefiel mir dann doch irgendwann besser als die Alte... Ich versuche es so halbe halbe zu machen, wobei Grundformen immer auf der G basieren.
-
Kann jemand vllt Fotos vom kompletten Führerstand vom Zug bekommen? Wäre sehr dankbar weil ich überhaupt keine Infos von den Seiten des Fst habe sondern nur vom Fahrpult. Schonmal danke im Voraus
-
Der Führerstand avanciert... Fehler noch Texturen und ein paar Details...
-
-
---Hier ist das Projekt jetzt eingestellt.---
-
Wenn ich mal so fragen darf, warum? Haste herausgefunden, dass das LUA Scripten doch nicht so einfach ist?

Ich weiß, ich kann böse sein xD
-
Nein, wegen der Diskussionen um Freewarehersteller und bei dem , was manche hier von sich geben, hab ich gedacht dass ich das was andere schon durchgemacht haben, gar nicht erst erleben will...
-
Dann bau einfach für Dich, stell ggf. nur gezielte Fragen zu Problemen. Kein veröffentlichen von Denkprozessen! Ansonsten mach ein Schweigegelübte, das bringt Ruhe zum Arbeiten.
-
-