Kann ich davon ausgehen, daß in Blender ein Würfel 1x1x1 gleich 1m x 1m x 1m im TS ist?
MfG Picnic
Kann ich davon ausgehen, daß in Blender ein Würfel 1x1x1 gleich 1m x 1m x 1m im TS ist?
MfG Picnic
Ja. 1.0 x 1.0 x 1.0 wohlgemerkt
Hallo Picnic,
wenn Du Dich etwas eingehender mit Blender befassen willst, dann empfehle ich Dir, Dich mit den Maßen in Blender etwas näher zu befassen. Nach Blender Regeln ist ein Würfel 1x1x1 eigentlich nicht gleichzeitig 1m x1m x1m ist, sondern 1BU x 1BU x 1BU ist. BU ist die Blender interne Bezeichnung für BlenderUnit. Die ist zwar tatsächlich gleichbedeutend mit Metern. Wenn Du aber in Properties Fenster gehst und auf den "Scene"- und anschließend auf den "Unit" Button klickst , dann ist die Markierung auf "None" gesetzt. Daneben sind aber zwei weitere Button, die "metric" und "imperial" zeigen (neben zwei weiteren Buttons für "Degrees" und "Radians". Klickst Du auf "metric", dann ist erst jetzt, genau genommen, eine Einstellung auf das Metermaß erfolgt. Das kannst Du daran erkennen, dass im User-Fenster unter dem Eintrag (oben links) "User Persp" der Eintrag "Meters" erscheint. Dann erst ist "Meter" eingestellt. Das hört sich zwar alles sehr kompliziert an, aber wenn Du mit Blender arbeitest und mal die Taste "n" drückst, in dem Bemaßungen usw. angezeigt werden. Da kannst Du Maße einstellen und da wirst Du feststellen, dass da dann mit m, cm und mm gearbeitet wird.
Probier es mal aus, damit zu spielen. Es macht Spaß und es zeigt, dass es sehr viel leichter ist, wenn man z. B. 4,4mm statt 0.00440 eintippen muss und wenn bei Messungen statt BU m, cm oder mm in der Bemaßung erscheint.
Viel Spaß
Bernd+++
Danke das schau ich mir natürlich an.
Edit:
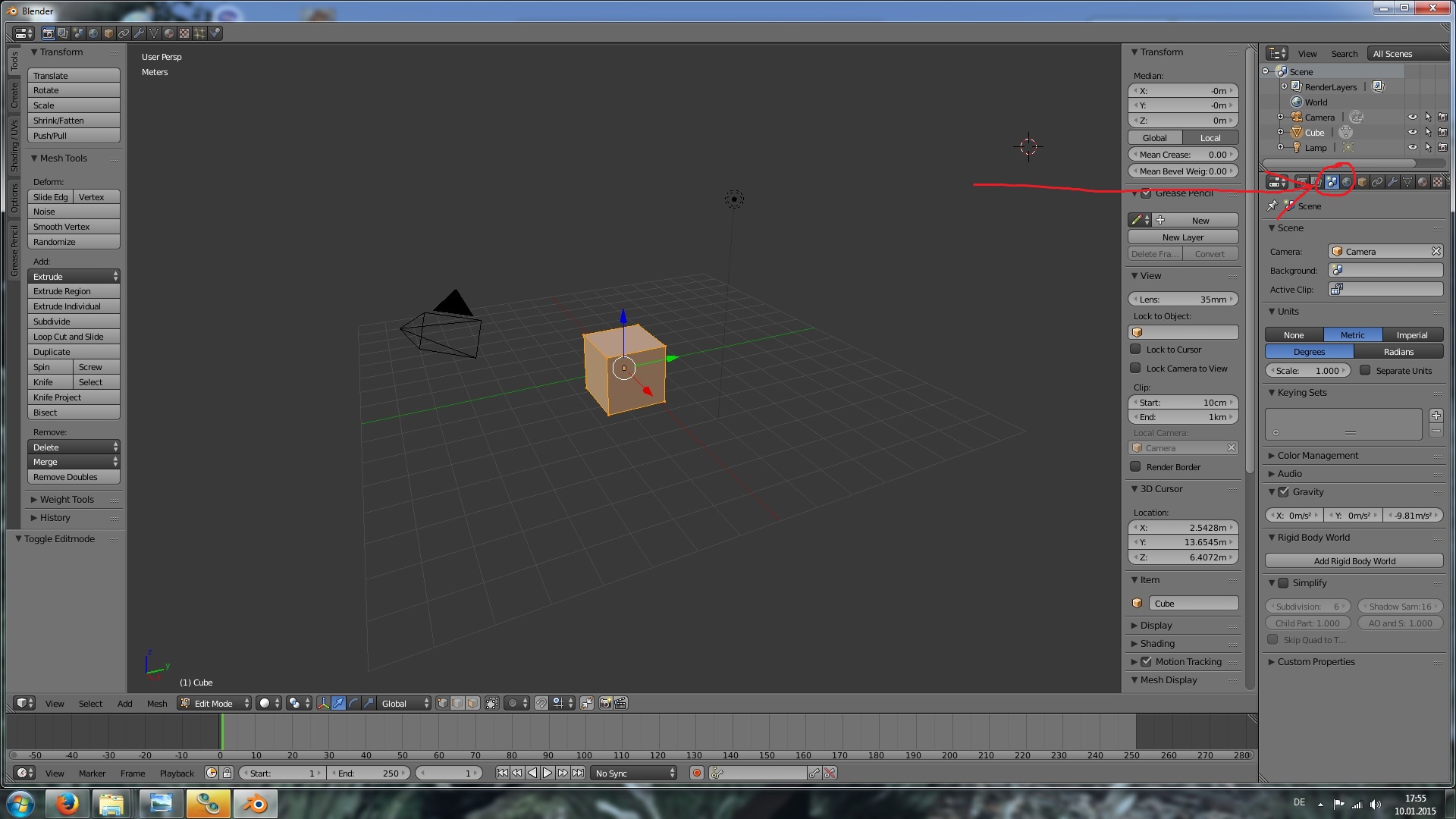
Ich hab jetzt ne weile gesucht, kann aber im Properties Fenster "Szene" nicht finden.
Sieht bei mir so aus:
Alles klaro. ![]()
Übrigens lieber picnic, es gibt unter http://www.agenzasbrothers.de eine Menge Tutorials, um Blender zu lernen und auszuprobieren. Die kann man zwar in ihrer Gesamtheit kaufen, man kann sie auch kostenlos herunterladen. Auch "Youtube" bietet eine Fülle von Videos zu diesem Thema.
Gruß Bernd+++
Hallo picnic,
prima, dann wünsche ich Dir viel Vergnügen beim Blender lernen.
Gruß Bernd+++
In den Benutzereinstellungen -> System -> (unten rechts) "International Fonts" kannst Du übrigens die Benutzeroberfläche auf Deutsch umstellen. Für Blender-Beginner kann das ganz hilfreich sein, es sei denn Du magst Englisch voll gern und stehst nicht so auf unsere Sprache. Noch ganz wichtig: Bernd hat es auf den Punkt gebracht, aber mit Komma´s hat es Blender nicht so: d.h. 4.4m 4.4 cm usw.
Weiss eigentlich jemand, ob das IGS Export Plugin jetzt auch mit den neuen Blender-Versionen funktioniert?
für Blender nach 2.5 gibts das Plugin bei den Franzosen
(http://www.railsim-fr.com/foru…pp=downloads&showfile=263 )
Von einer Umstellung auf Deutsch kann ich nur abraten, weil in allen mir bekannten Tutorials und Anleitungen mit der Englishen Oberfläche gearbeitet wird.
Gruss Schmiddi
Sehe ich auch so Schmiddi, ist aber aber besser als nichts. Dass in den Tutorien überwiegend nur in Englisch beschrieben wird, sehe ich als ernstes Problem an - es würden sich sonst viel mehr Leute damit beschäftigen. Dass wir unsere Muttersprache verwahrlosen lassen (sie ist nunmal unser Kulturgut), ist eine Sache die ich nicht sehr begrüße und auch nicht unbedingt fördern möchte.
Wer deutsch für eine weitverbreitete Sprache hält, ist auf den falschen Dampfer. Wenn man mit PC Produkte Geschäfte machen will, musste englisch können. leider.
Aber zum Trost: Blender Tutorials gibs auch in Deutsch. Such mal bei Amazon, Blender Bücher, Blender Tutorials. Die Ausgabe lohnt sich, es gibt auch gebrauchtes für wenig Geld.
Schau auch mal bei Zusi vorbei, Da gibts sogar was für Eisenbahnsimulationen. Die Beispiele kann man dann auch nach TS konvertieren:
StS
Hmm,
also ich kann von den Blender_Büchern eigentlich nur abraten, weil sie einfach viel zu oberflächlich sind.
Dort werden viele wichtige Themen gar nicht behandelt oder höchstens mal kurz angschnitten, zumal bestimm 80% des Inhaltes für den Modellbau im TS belanglos sind.
Heute würde ich nicht mehr als 10 Euro für ein gebrauchtes ausgeben.
Meine beiden Blender- Bücher waren ein Griff in die Tonne.
Gruss Schmiddi