Moin, ich habe folgendes Problem/ folgende Frage. Ich bin gerade dabei mein erstes Objekt in Blender zu erstellen. Nun wollte ich das Objekt "unwrappen" um die Textur aufzulegen. Dazu habe ich die "Edges" markiert (Mark Seam ausgewählt) an denen "geschnitten" werden soll und dann UV Unwrapping ausgewählt. Aber wie man sieht (auf dem Bild), zeigt mir Blender immer nur einen Würfel an, obwohl es ja ein Rechteck ist. Nun stellt sich mir also die Frage, was mache ich falsch?
Fragen zu Blender (UV Unwrapping)
-
-
Die Maße der Flächen links haben überhaupt nix mit denen rechts zu tun. Das links ist die Standart-UV Map für einen Würfel. Die Flächen kannst du links jederzeit skalieren, rotieren, was man halt so machen muss, damit die Textur, die links reingeladen wird, richtig auf dem Objekt angezeigt wird.
-
Danke dir, habe ich inzwischen auch bemerkt das es so geht. Aber ich fände es netter, wenn es nach dem unwrappen entsprechend aussehen würde. Naja, ist halt so

-
Ich schieß mal ins Blaue;
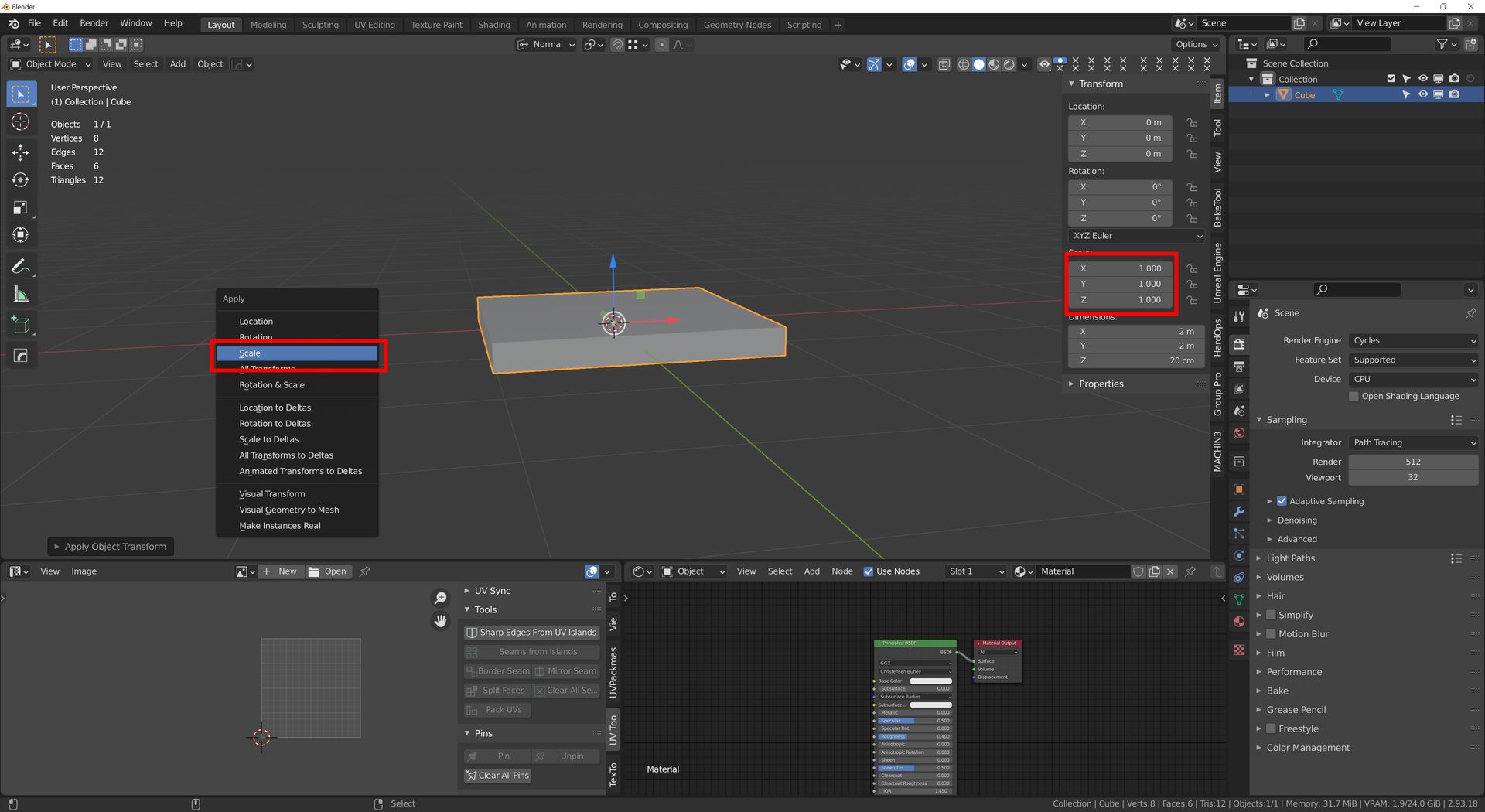
du hast wahrscheinlich das Objekt aus einem Würfel im Object-Mode skaliert. Alle Berechnungen an einem Objekt werden von Blender immer in Skalierung XYZ 1-1-1 angegangen. Auch bei Simulationen von Gravitation, Partikeln, usw. So verhält es sich auch mit den UVs. Blender sieht das immer noch als gleichseitigen Quader. Dadurch kann es auch bei Modifiern zu unerwarteten Ergebnissen kommen. Nur wenn das Objekt eine Skalierung von 1-1-1 hat, werden auch beim Unwrapping alle Flächen im richtigen Verhältins ausgepackt.
Hier mal zur Veranschaulichung:
Standartwürfel auf Z zu einer Platte skaliert:
Das UV-Layout spuckt nach wie vor quadratische Flächen aus:
Skalierung auf 1-1-1 korrigieren:
Nach erneutem Unwrappen sind alle Flächen entsprechend proportional:
Danke dir, habe ich inzwischen auch bemerkt das es so geht. Aber ich fände es netter, wenn es nach dem unwrappen entsprechend aussehen würde. Naja, ist halt so

Das ist so nicht richtig. Das UV-Layout entpricht natürlich schon proportional dem des 3D-Objektes (außer siehe oben). Alles andere wäre auch ziemlich fatal, Denn dann müsste alles noch mal zusätzlich händisch nachbearbeitet werden.Diese Sträflingsarbeit würde sich keiner antun wollen.
-
-
-
-
Influenzo So, jetzt sitze ich wieder am Rechner und kann dir vernünftig antworten. Über das Handy finde ich längere Texte immer etwas nervig
.Also erstmal vielen Dank für die Ausführliche Erklärung
. Als ich gestern das Problem hatte, habe ich durchaus zwischenzeitlich auch mal den Gedanken gehabt, das es eben genau an dieser Art der Skalierung liegen könnte. Natürlich wäre ich nicht darauf gekommen, das man das eventuell auf diese Art lösen könnte. Ich werde das aber gleich mal ausprobieren.Wie hast du denn das Menü geöffnet in dem du die Skalierung wieder angepasst hast?
Edit: Habe es gefunden. Das Menü wird über STRG+A geöffnet.
Also irgendwas scheine ich da immer noch falsch zu machen. Ich habe das Objekt nun neu erstellt, auf die "richtige" Größe Skaliert, die Skalierung wieder auf 1-1-1 gesetzt, die Edges Markiert und Unwrap ausgewählt. Aber ich bekomme wieder nur einen Würfel ausgegeben.
Und wieder ein Edit: Ich habe es jetzt hinbekommen. Hatte vergessen vor dem Unwrappen das gesamte Objekt anzuwählen
