Glaswand mit Rahmen in Blender erstellen (Anfänger)

Discord Einladung
Trete unserem Discord-Server bei (klicke hier zum Beitreten).
  • Hallöchen liebes Forum,


    das ist mein letzter Ausweg. Seit Tagen versuche ich in Blender eine Glaswand für den TS zu erstellen. Wie man Objekte exportiert, weiß ich und das krieg ich auch hin, allerdings wusste ich nicht, dass sich das Erstellen einer Glasscheibe scheinbar so enorm vom Erstellen eines gewöhnlichen Schildes unterscheidet.
    Mit anderen Worten: Ich bin völlig am verzweifeln. *hilfe*


    Das Ziel ist eine 3 Meter breite und ca. 6 Meter hohe Glasscheibe mit einem schwarzen Rahmen (siehe Bild unten), jedoch erscheint sie nach dem Export in Richtung Licht in weiß und auf der anderen Seite in schwarz (siehe noch weiter unten), ich vermute deshalb mal, dass es am Shader oder der UV-Map/Textur liegt.


    Ich hab (fast) jeden Thread und auch das Wiki in diesem Forum und auf anderen Seiten durchsucht und gelesen und jeden Tipp versucht (oder zumindest die, bei denen ich verstanden habe, was gemeint ist, weil keine Fachsprache verwendet wurde, die man als Anfänger nur zur Hälfte versteht), aber nichts hat funktioniert. Influenzo hatte in einem Thread ein Beispielobjekt hochgeladen, welches ich mir als Orientierung genommen habe und trotzdem hat es nicht funktioniert. Jetzt weiß ich gar nicht mehr weiter und wende mich deshalb an die Blender-Götter unter euch, in der Hoffnung, dass mir jemand helfen kann. Wie erwähnt bin ich Anfänger und habe bis jetzt nur Bahnhofsschilder, Laternen und Bänke für Blender erstellt.


    Ich hoffe, dass es nur ein kleiner Fehler ist, aber da ich sowas zum ersten mal mache, weiß ich auch nicht, wie ich es richtig machen müsste.



    So soll es aussehen:



    Und so sieht es im TS nach dem Export aus:


    Unten befinden sich noch die UV-Maps und alle Dateien (.blend, .ace, .bin usw) zusammengepackt, damit man sich das Spektakel selbst ansehen kann.



    Ich danke schon mal für die Hilfe. :)

  • Weil auf dem Rahmen auch der TRGlass drauf ist.
    Denn "TrDiff" muss für den Rahmen mit "Assign" übernehmen.


    Und man muss bei zwei Shadern auch nicht das Objekt in Scheibe und Rahmen aufteilen.
    Kostet nur unnötig Performance.


    Gruss Schmidi

  • @Influenzo Ich hatte mehrere Versionen gemacht. Bei der einen hatte der Rahmen den TrDiff-Shader, bei einer anderen den TrGlass-Shader, aber egal wie ich es drehe, das Objekt erscheint im TS so, wie oben auf den Bildern zu sehen ist.


    Rahmen:


    Scheibe:

    Dion / Dijon-Senf / Team EndstationZugsYndrom   / / /   Technical Designer bei Dovetail Games

    (Alle Beiträge im Forum schreibe ich als Privatperson unabhängig von meinem Arbeitgeber, wenn nicht anders gekennzeichnet)

  • Es ist wieder unglaublich.


    Wenn man schon was zur Kontrolle anhängt, dann sollte man auch das mitschicken, was von den sogenannten Profis auch begutachtet werden soll.
    Und nicht Test,Test1,Test2 :S
    Weder Test,Test1,Test2 hat den TRDiff-Shader drauf.
    Habe ich auch oben schon was zu geschrieben.


    Dein Fenster ist im übrigen genauso chaotisch zusammengewichst, wie deine zip. Datei.

  • Und nicht Test,Test1,Test2

    Das sind die Dateien mit denen ich gearbeitet und ausprobiert hab, ob das, was ich versuche funktioniert, oder nicht. Was soll ich denn sonst mitschicken?


    Weder Test,Test1,Test2 hat den TRDiff-Shader drauf.

    Wenn ich bei mir hier in Blender nachsehe steht in den Properties TrDiff, nachdem ich den Rahmen ausgewählt habe. Wenn ich da erst noch was übernehmen muss oder irgendwas einstellen muss, dann ist das wahrscheinlich genau das, was das Problem an der ganzen Sache ist. Ich hab geschrieben, dass ich Anfänger bin und nicht mehr kann, als Schilder zu erstellen, das ist ja auch der Grund, wieso ich hier nachfrage. Weil ich keine Ahnung hab.

    Dion / Dijon-Senf / Team EndstationZugsYndrom   / / /   Technical Designer bei Dovetail Games

    (Alle Beiträge im Forum schreibe ich als Privatperson unabhängig von meinem Arbeitgeber, wenn nicht anders gekennzeichnet)

  • Ich kenn mich mit Blender nicht aus und weiß nicht, ob ich es nur falsch sehe...aber benötigt der TrGlass Shader nicht zwei TextureSlots (die ruhig die gleiche Textur benutzen können)? :whistling:

    Code
    TrainGlass.fx
    Reflective glass with cubic reflection map and diffuse. TEX1 RGB Diffuse A Translucency, TEX2 Cubic environment map
  • Ohne jetzt nachgesehen zu haben was du da gemacht hast - du musst die Materialien verschiedenen Flächen zuordnen mittels „Apply“ TrDiff drin stehen zu haben ist also nicht automatisch auch eine Zuordnung zu den gewünschten Flächen. Dein Ansatz dafür den rahmen und die Fenster zu trennen hilft dabei erstmal.


    Nein für TrainGlas sollte eine einfache Textur reichen mit Alpha natürlich

  • Dein Ansatz dafür den rahmen und die Fenster zu trennen hilft dabei erstmal.

    Oder man lernt es gleich umständlich. Material kann man auch im angewählten Flächenmodus zuweisen./assign)


    Trglass
    Glas besteht aus einer RGB Textur (1bitFarbe z.B.) mit einen Alphakanal für die Transparenz in Slot1. Also 32BIT.
    Und für die gewünschte Spiegelungen (Env) eine zweite im Shaderslot2. Dafür kann man auch die Textur aus Slot 1 nutzen.

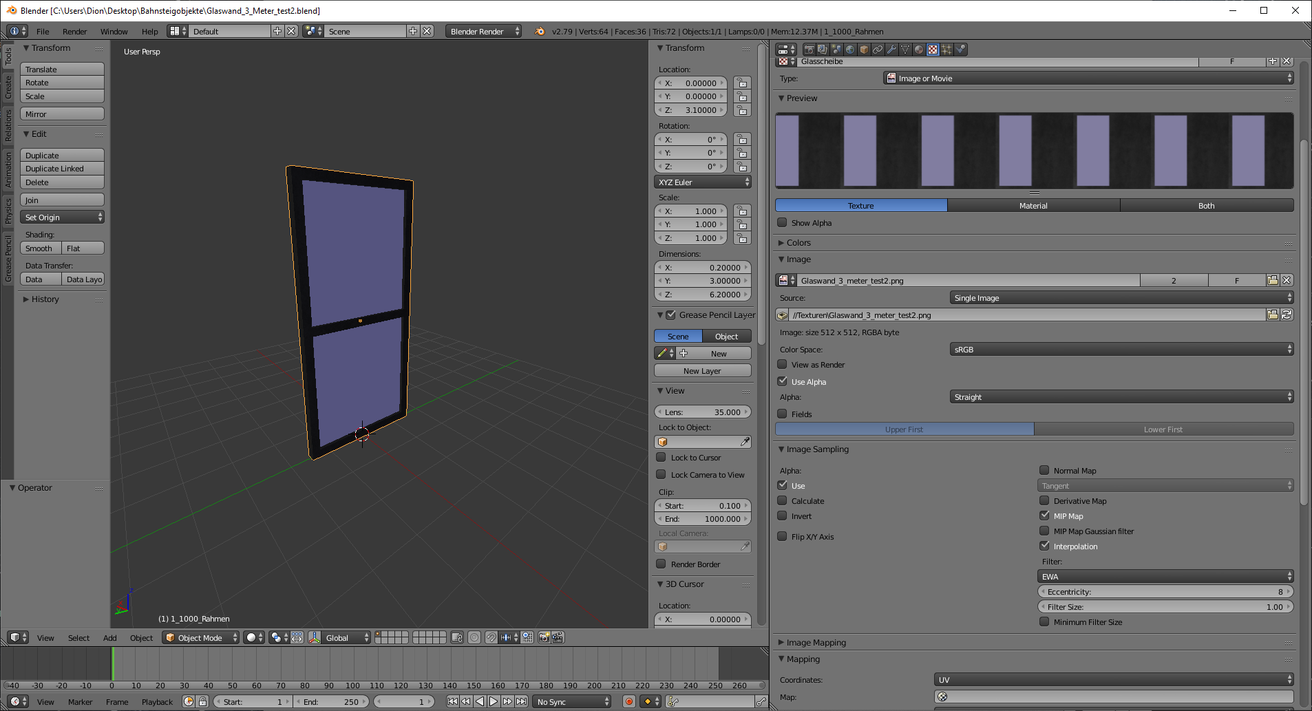
  • Danke für die Hinweise, ich hab jetzt mal ein wenig rumprobiert und kam auf folgendes Ergebnis:



    Ich dachte, ich habe die Objekte schon den Shadern richtig zugewiesen, scheinbar war das nicht der Fall.
    Der Rahmen hat endlich die Textur, die er haben soll, nur leider will das Glas noch nicht so richtig und bleibt, egal was ich mache, wie und was ich am Material und der UV-Map veränder, im Licht weiß.


    Versuch 2



    Versuch 3 im Licht und im Schatten


    Im Schatten scheint das Glas die blaue Färbung zu haben, die es haben soll...

    Dion / Dijon-Senf / Team EndstationZugsYndrom   / / /   Technical Designer bei Dovetail Games

    (Alle Beiträge im Forum schreibe ich als Privatperson unabhängig von meinem Arbeitgeber, wenn nicht anders gekennzeichnet)

    Einmal editiert, zuletzt von Dijon-Senf ()

  • Um es für dich verständlich zu machen 3 Bilder:



    Das sind die Eigenschaften meiner Textur für das Glas. TrainGlass.fx als Shader + Textur. Mehr braucht es nicht. Ich hab dir auch mal die Textur von mir angehangen zum Vergleich. Ich arbeite allerdings nur mit .dds als Dateiformat... Die Textur darf nicht anderweitig verwendet werden ohne Rücksprache!



    Das sind die im Objekt enthaltenen Materialien. Bei dir müsste jetzt noch ein zweites Material für den TrDiff Shader mit dabei sein.



    Geht man in den "Edit Mode" kommen die Schaltflächen "Assign" "Select" Deselect" dazu. Prüfe einfach nur mal das Objekt Nummer 1 aus deinem Upload welches Material welchen Flächen zugeordnet ist. Dazu einfach das Material auswählen und Select drücken... Bei TrDiff wird keine einzige Fläche angezeigt. Bei TrGlass alle. So kann das gar nicht funktionieren.


    EDIT: ah das hast du jetzt schon selbst fest gestellt. Da war ich wohl zu langsam beim tippen... Was dich jetzt stört ist also nur die Farbe der Glastextur? Die wirst du nur durch die Textur steuern können.


    EDIT 2: Hier mal ein Beispiel wie das Glas aussehen kann mit meiner Textur. Oben sieht man den Innenraum mit Tex Shader hinter dem Glas. Die Uhr hat den einfach TrDiff Shader. Beide werden wie man sehen kann beleuchtet von der Sonne.


  • Was dich jetzt stört ist also nur die Farbe der Glastextur? Die wirst du nur durch die Textur steuern können.

    Versuche ich jetzt seit gefühlt Stunden, jedoch kann ich die Textur ändern wie ich will, im Licht bleibt das Glas weiß. Ich hab die Farbe geändert und mit dem Alpha-Kanal experimentiert, alle möglichen Einstellungen durchprobiert, das Material nochmal neu erstellt, sogar versucht eine eigene Textur nur für die Scheibe einzubauen, es bleibt weiß. :S


    Das ist die gewünschte Farbe: Und das hab ich im TS;



    Ich hab mal getestet wie das Objekt sich beim Drehen verhält.
    Hier steht es noch im Licht (weißes Glas): Dreht man das Objekt jetzt nur um wenige Zentimeter springt die Farbe sofort ins dunkle über und das Objekt steht plötzlich im Schatten:

    Dion / Dijon-Senf / Team EndstationZugsYndrom   / / /   Technical Designer bei Dovetail Games

    (Alle Beiträge im Forum schreibe ich als Privatperson unabhängig von meinem Arbeitgeber, wenn nicht anders gekennzeichnet)

  • Das gleiche Problem hatte ich auch mal. Hast du beim Material die richtige Nomenklatur beachtet? Es mag zwar von Exporter zu Exporter anders sein, aber ich vergebe dem Glas-Material gemäß meiner Export-Config den Namen "Glass01Mat". Erst dann wird es mit den korrekten, in der Config angegebenen Werten, exportiert.


    Siehe:



    Gruß
    Niclas

  • Ja kann man machen, aber habe ich bei mir nicht gemacht. Was ich noch als Idee habe - du hast zwei Glasscheiben hintereinander. Sind deren Rückseiten durchsichtig? Das wäre der Parameter "BackfaceCull" den man dann aber separat festlegen muss.


    Ansonsten habe ich meine Gläser bisher immer separat von den restlichen Objekten in der Objektstruktur angelegt. Vielleicht wirkt sich das auch noch aus?

  • Der Shader TrainGlass.fx unterstützt keine beidseitigen Texturen, von daher ist deren Rückseite immer untexturiert/durchsichtig und man braucht zwei Flächen für beide Richtungen, wenn man das Glas von allen Seiten sehen will. Ich denke eher, es fehlt die Textur für den zweiten Slot, die das Environmental Mapping steuert und Reflektionen im Licht beeinflusst. Daher ist es jetzt normal gefärbt im Schatten und komplett weiß im Sonnenlicht, weil eine Textur fehlt ;) Steht ja auch so in der Wiki:


    Zitat von Wiki

    Der Designer/Autor eines Objektes für RailWorks muss nur eine einzige Textur erstellen, obwohl 2 Textur-Slots in diesem Material vorhanden sind. Beide Textur-Slots müssen eine Textur-Referenz beinhalten. Die selbe Textur kann in den zweiten Slot eingefügt werden. Dieser 2. Slot existiert nur, damit der Spiel-Code eine Reflexion der Umgebung im Spiel darstellt.

    Die Namensgebung würde ich da auch ausschließen, auch wenn ich für meine Glassflächen die in der Wiki stehenden Werte 32,0.75,0.3,0,0,0 für den Phong-Spot verwende :whistling:

  • Alles ein Objekt, Mauer und Glas auf der selben Textur.
    Für die richtig Darstellung braucht der TS in 3 Slots die Textur, damit er was zum rödeln hat ^^


    Dann noch "Hardness" im Material runterdrehen.
    Dafür braucht man eigentlich auch nichts in der Config machen.


    Im Wiki steht komischerweise was von 4 Texturslots, doch den vierten habe ich noch nie durchbekommen.
    Anleitung falsch oder ein Fehler im Blender-Exporter *denk*
    Gruss Schmiddi

  • Nachdem ich mir ein paar Tage Zeit gelassen habe, da ich zum einen weder Lust auf den TS hatte und zum anderen das ein oder andere zu tun hatte, habe ich mich sowohl am Freitag, Samstag und heute nochmal dran versucht. Ich habe einige Hinweise, die hier im Thread dazukamen ausprobiert, habe das Objekt nochmal neu erstellt, trotzdem funktionierte es nicht... Ich hatte sogar noch Hilfe von jemandem, der sich das Objekt nochmal angesehen hat, etwas verändert und es mir zurückgeschickt hat und ich es nur noch hätte exportieren müssen, was jedoch nicht funktionierte, da der Exporter der Meinung war, dass ich ja keine Textur zugewiesen hätte. Das hatte ich allerdings gemacht und versuchte es auch auf mehreren Wegen, aber er wollte es nicht exportieren. :S


    Ich habe es dank der Hilfe auf unserem Discord-Server und hier im Thread geschafft, dass das Glas durchsichtig ist und der Rahmen die Textur hat, die er haben soll, da ich aber ein wenig perfektionistisch bin, gebe ich mich damit nicht zufrieden, allerdings wird das Glas einfach nicht blau. Dass ich dieses Objekt habe ist nicht zwingend notwendig, aber es war ein Test, um zu verstehen, wie man Glasobjekte erstellt, da wir vorhaben, eigene Objekte mit Glas für unsere Projekte zu bauen (z.b das Dach des Hallenser Hbfs).


    Da ich meine Lust am weiteren Versuchen verloren habe, werde ich mich damit wohl auch nicht weiter beschäftigen und mit anderen Dingen weitermachen, die eigentlich von höherer Priorität sind. Allerdings danke ich trotzdem jedem, der versucht hat, zu helfen. *dhoch* Vielleicht schaff ich es irgendwann doch, dann werde ich nochmal auf diesen Thread zurückkommen und die Lösung für die Nachwelt hinterlassen, damit andere, die sich mit demselben Problem plagen müssen, hier eventuell ihre Antwort finden. Also nochmals vielen Dank, an alle, die versucht haben zu helfen. :)

    Dion / Dijon-Senf / Team EndstationZugsYndrom   / / /   Technical Designer bei Dovetail Games

    (Alle Beiträge im Forum schreibe ich als Privatperson unabhängig von meinem Arbeitgeber, wenn nicht anders gekennzeichnet)