Probleme mit der Animation bei der Treibstange an Lok (Lokbau)

Discord Einladung
Trete unserem Discord-Server bei (klicke hier zum Beitreten).
  • Einfach nur verlinken reicht nicht. Ich weiß nicht wie es bei Blender geht(nutze kein Blender) , aber da musst Du auch (Dreh) Achsen sperren können. In Max heißt das Link-Info.Ansonsten dreht sich die Stange nur um die eigene Pivot X Achse.

  • Sind denn die Räder schon animiert?


    Wenn ja:


    Treibstange auswählen. Dann mit SHIFT-Taste das bzw. ein animiertes Rad anklicken. Jetzt STRG + P drücken und "Object" auswählen. Ist dies erledigt, gehst du zu den Constraints und achtest darauf dass die Timeline bei dem Anfangsframe liegt. Also im Normalfall beim 1. Bild. Jetzt bei den Constraints den "Limit Rotation" auswählen und den Hacken bei X-Achse setzten. Jetzt sollte es gehen.


    Achso: nochmal zum Anfang. Du solltest darauf achten, dass der Drehpunkt von der Treibstange ungefähr so aussieht (Der Drehpunkt der Treibstange sollte später um den Drehpunkt des Rades kreisen). Und auch nur das Rad nehmen, welches am Drehpunkt der Treibstange liegt. Ist wichtig, sonst funktioniert es nicht!




    Ist das so verständlich mit dem Bild + Beschreibung?


    LG Niclas

  • Hilfsreister Beitrag bisher


    Die Treibstangen funktionieren bis auf eine Stelle wo ein kurzer Aussetzer passiert


    So wie das rad makiert ist hat es 17 frames mit jeden frame wird das rad um 22.5 grad gedreht
    p.s im Blender läuft die animation sauber ab nur im Train Simulator und Blueprint Preview läuft es nicht sauber ab.


    anbei ein Bild


    MfG Tobi

  • 16 aktive + ein leerer Frame:
    Zitat aus dem Link:


    rotation of the wheel. The fail-safe way of going about this is to set their rotation
    type to linear, have 17(!) keyframes (0 till 16) and create a key for each frame,
    everytime rotating the wheel 22.5 degrees further. Once you have made 16 keys set
    the out-of-range controller to “Relative Repeat”. The 17th frame (i.e. frame 16 when
    starting at frame 0) will remain empty but is required for the exporter, otherwise a
    jump may appear in the in-game animation. Do likewise for coupling rods, which can
    be linked to their respective wheel and have a linear animation applied to them,
    which counteracts the rotation of the wheel.


    Evtl liegt da der Knusus Knacktus.

    Keine Hilfe und Auskunft per PN, da meist von allgemeinem Interesse. Diese Fragen bitte im Forum stellen.

    Einmal editiert, zuletzt von StS ()

  • jetzt hängt es richtig mit nur 16 frames


    Hier noch ein video

    Externer Inhalt youtu.be
    Inhalte von externen Seiten werden ohne Ihre Zustimmung nicht automatisch geladen und angezeigt.
    Durch die Aktivierung der externen Inhalte erklären Sie sich damit einverstanden, dass personenbezogene Daten an Drittplattformen übermittelt werden. Mehr Informationen dazu haben wir in unserer Datenschutzerklärung zur Verfügung gestellt.


    Externer Inhalt youtu.be
    Inhalte von externen Seiten werden ohne Ihre Zustimmung nicht automatisch geladen und angezeigt.
    Durch die Aktivierung der externen Inhalte erklären Sie sich damit einverstanden, dass personenbezogene Daten an Drittplattformen übermittelt werden. Mehr Informationen dazu haben wir in unserer Datenschutzerklärung zur Verfügung gestellt.

  • So, ich zeige dir jetzt mal wie ich das mache:


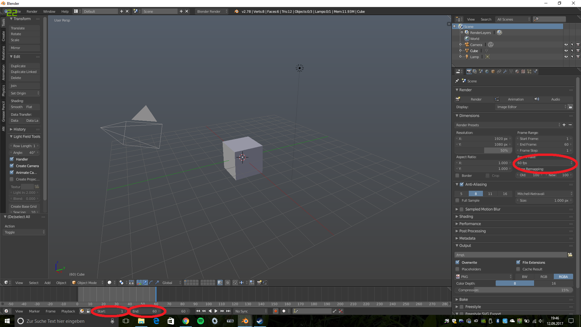
    Als erstes würde ich nochmal alles Auswählen und ALT+P drücken, damit werden alle Parents erstmal gelöscht. Dann auch alle Animationen löschen. Jetzt den Anfangspunkt der Timeline ,wenn nicht sogar schon so, auf 1 Stellen und den Endpunkt auf 60. Dann die Framerate in den Render Dimensions auf 60FPS stellen.



    So, dann nimmst/selektierst du deine Räder + am besten noch die Treibstange und drückst ALT + A und wählst aus: Rotation & Scale. Dann nimmst du nur dein Hauptrad (wie im Post vorher beschrieben) und drückst "I-Taste" und wählst "Rotation" aus. Jetzt zum Frame 60 (Endframe) gehen und dann "N" drücken bei den Transformations Einstellungen gibst du -360° bei der entsprechenden Achse ein (für TS ist es die X-Achse).



    Jetzt wieder einen Rotations-Keyframe setzten ("I"-->Rotation). Wenn du nun mal die Animation startest siehst du wie das Rad sich dreht. Bleibt nur noch das Problem, dass es langsam beschleunigt und langsam ausbremst. Dazu gehst du in den Graph-Editior und drückst mit Mauszeiger über dem Graphen die "T-Taste". Jetzt nur noch auf "linear" stellen und du solltest im 3D-View ein wunderschönes animiertes Rad sehen.



    Nur noch die Schritte aus meinem Vorherigem Post anwenden und es sollte klappen.


    Achso, damit du nicht die anderen Räder von Hand animieren musst, kannst du auch bei dem entsprechendem Rad einen "Copy Rotation" Constraint hinzufügen, mit dem Target des animierten Rades.


    Viel Spaß