Hallo liebe Eisenbahnfans,
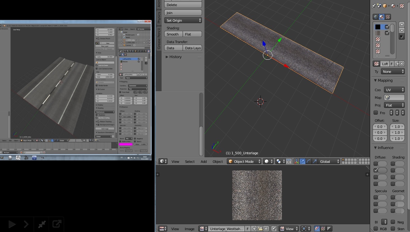
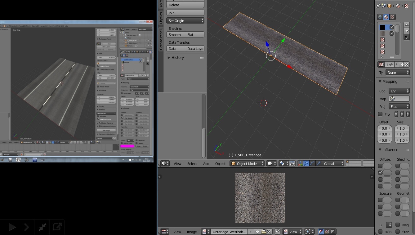
ich habe mich mal rangesetzt und ein Blender-Objekt erstellt.
Es soll später eine Art Unterlage sein, welche unter den Schienen platziert wird.
Jetzt zu meinen Problemen / Fragen:
* Problem: (Siehe Anhang) > Leider wird mir im Spiel in der Auflistung mein Objekt angezeigt, sobald ich es aber platziere erscheinen nur die zwei Roten Streifen an den Rändern und eine Art Portal (Welches man davon kennt,
falls z.B. eine Schiene oder ein anderes Loft Objekt endet)-
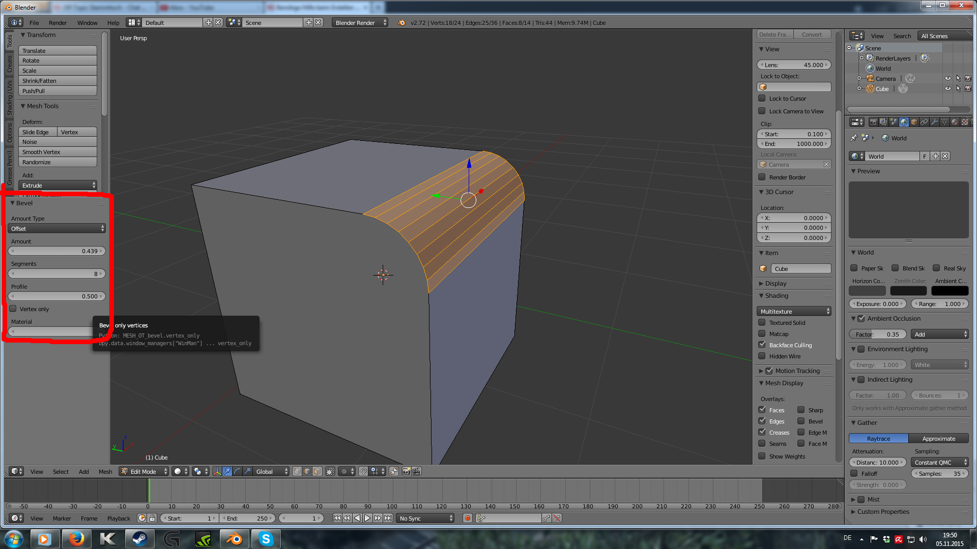
* Nr. 2 > Frage: Kennt jemand ein gutes Tutorial-Video welches zeigt, wie ich die Ränder links und rechts jeweils abrunden kann (von meinem Objekt).
Danke sehr für eure Unterstützung.
Liebe Grüße ![]()
Edit: Datei angehangen.