Okay
,
also dann würde das im Anhang passen?
Liebe Grüße
Okay
,
also dann würde das im Anhang passen?
Liebe Grüße
Ja, so sollte es funktionieren.
Na endlich ...
Super dankeschön für eure Geduld ![]()
Aber:
Leider besteht das Problem immer noch, dass nur die roten Streifen und die Portale im Spiel angezeigt werden.
Liebe Grüße
Edit:
In meinem Assets Ordner befindet sich keine geopcdx o.Ä. sonder nur die .bin und .xml.
Leere mal den Catch.
Änderungen am Loft werden komischerweise erst übernommen, nachdem der Catch geleert wurde.
Bei normalen Objekten geht es ohne.
Erledigt.
Allerdings besteht das Problem immer noch.
Liebe Grüße
Häng mal die ganzen Sachen hier an.
Gruss Schmiddi
Falls die auch benötigt wird (siehe Anhang).
.blend Datei eines Anfängers ![]()
Liebe Grüße
Edit: Rotation 88°
. Ist natürlich 90°.
Du hast das Loft geteilt, mach mal eine Fläche in Richtung der x Achse.
Auch der Schnitt in durch die Mitter auf der y Achse ist unsinnig.
Lass auch erst mal die Anfang- und Endfläche weg.
Mach mal bei 1_500, 1_0500 raus.
Gruss Schmiddi
Was ist denn eine Anfangs und Endfläche? Bzw. was ist damit gemeint?
Siehe Anhang. So?
Liebe Grüße
Hab da auch mal reingeschaut. Ja, genau so, alle unnötigen Flächen entfernt. Nachdem sich im TS die sichtbaren Flächen ja eh wiederholen, kann man sich alles überzählige sparen.
Allerdings hast Du noch eine Skalierung auf deinem Objekt, die musst Du noch zurücksetzen (durch Anwendung von STRG + A und dann apply scale), sonst wird das Modell im TS verzerrt.
So wir auf dem Bild herrichten.
Dein Objekte ist auch krumm und schief, ist mir gerade noch aufgefallen.
Der Nullpunkt auf der x Achse liegt bei -003422 irgendwas.
Die anderen Koordinaten stimmen auch nicht überein.
So bekommst Du Lücken in dein Lofti.
Zum Nullpunkt:
Ich habe den 3D-Cursor bei 0,0,0 platziert, STRG+SHIFT+Alt+C gedrückt und auf Origin to 3D-Cursor gedrückt.
Der Meridian ist bei mir so:
Edit: X = 1
Y = 0
Z = 0
Wenn ich X und Y tausche, entsteht daraus eine andere Figur. Deine Anhänge, 1. Bild.
Was muss ich jetzt machen?
Liebe Grüße
Edit:
Siehe Anhang
Du sollst nicht x und y tauschen.
Bei deinem zweiten zip stimmt ja alles, habe ich gerade erst gesehen.
Jetzt sollte es eigentlich gehen.
Gruss Schmiddi
Funktioniert endlich, danke soweit.
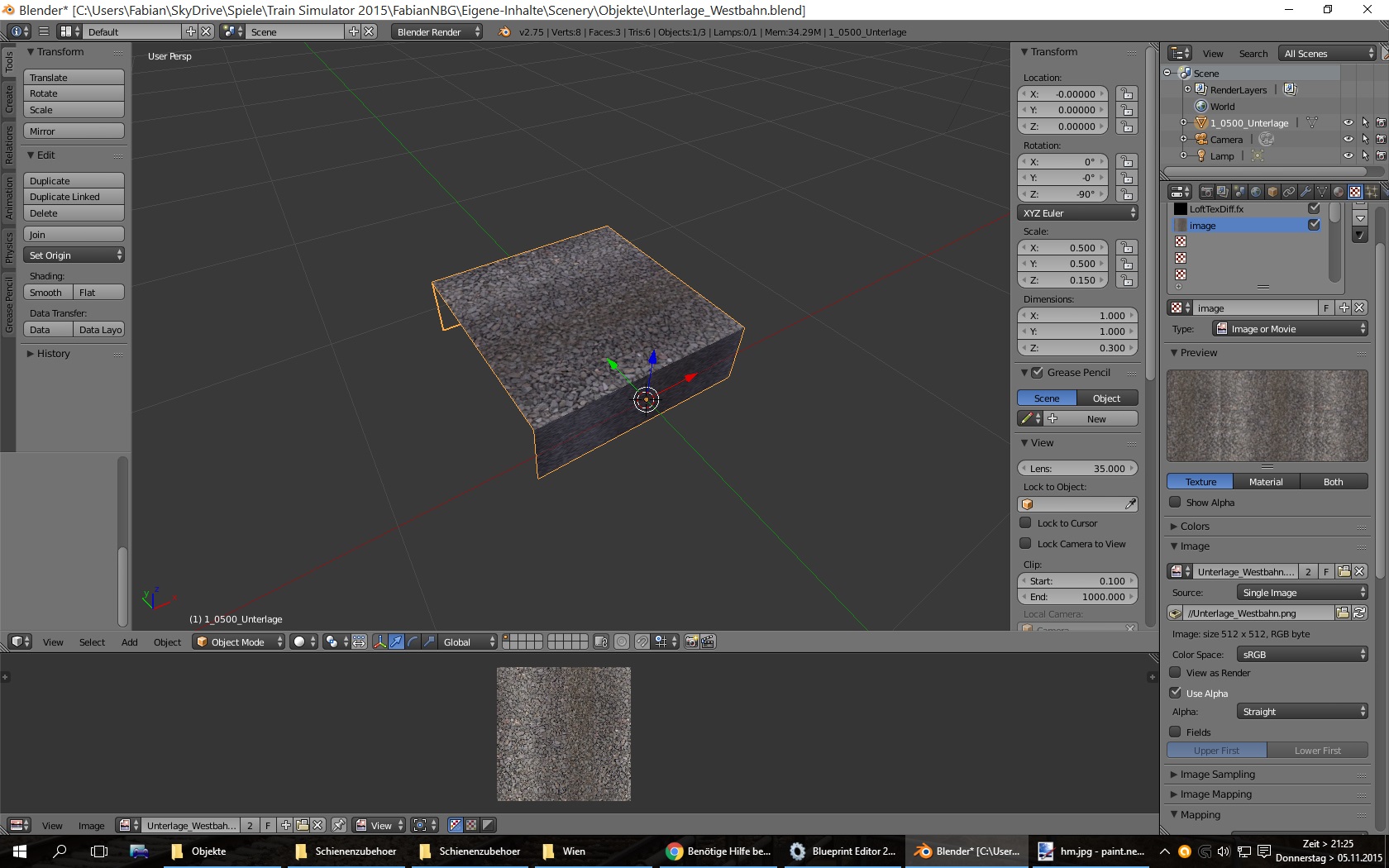
Jedoch sieht die Textur naja
aus.
Kannst du mir bitte zum Schluss erklären / zeigen / etc. wie ich die Textur richtig mach'?
Liebe Grüße ![]()
Hmm,
schick uns mal alles was Du hast, inklusive xml.
Keine Ahnung, obwohl ich sowas auch mal irgendwann hatte.
Gruss Schmiddi
@TrailDogRunner1909: Bitteschön.
Liebe Grüße
Du hast die Werte Cross width und height verstellt.
Kann sein, dass dadurch die Textur gestaucht wird.
Stell wieder auf Null.
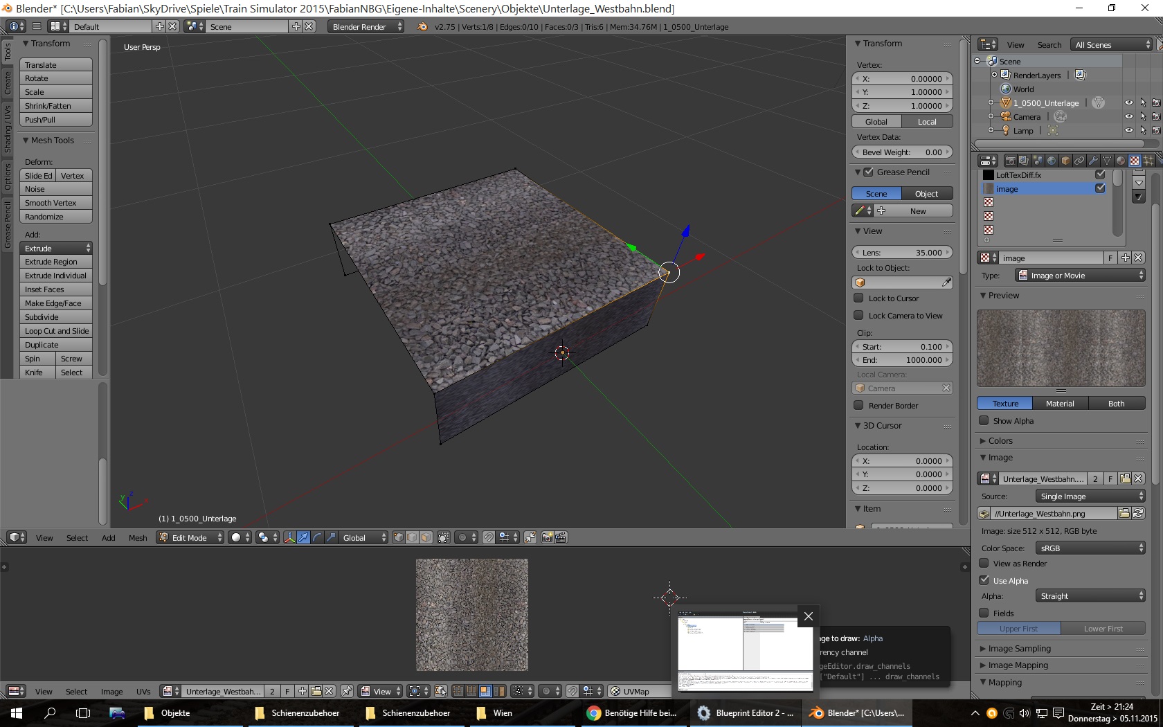
Hab' beide Werte auf 0 gesetzt.
Problem bleibt.
Liebe Grüße
Cache geleert?
xml exportiert?
Jap.
Liebe Grüße
Edit: Wie sieht's bei dir aus, wenn du es exportierst etc.?