Brauche Rat bei dynamischen Nummern für Hektometertafeln

Discord Einladung
Trete unserem Discord-Server bei (klicke hier zum Beitreten).
  • Huhu!
    Nun, habe mich mal wieder darin versucht, ein paar Hektometertafeln mit dynamischen Nummern zu erstellen.
    Nach dem nun zwei Tage mit etlichen versuchen keinen Erfolg mit sich brachten, stelle ich nun ein Hilfegesuch :ugly:


    Behilflich waren mir dabei mehr oder weniger die Anleitung von Christrains und die beiliegende PDF beim Exporter.
    Denke, mein Fehler liegt irgendwo bei den Platzhaltern.


    Habe mittlerweile alle erdenklichen Kombination von Material und Textur aus meiner Sicht durch.
    Entweder zeigt das Objekt im TS nur die Textur der Tafel oder eine Zahl die sich nicht verändern lässt.


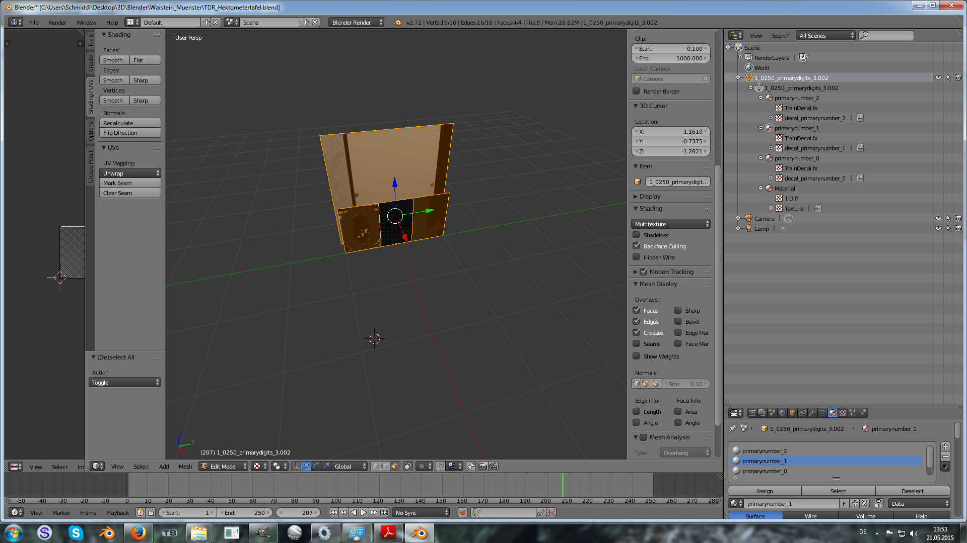
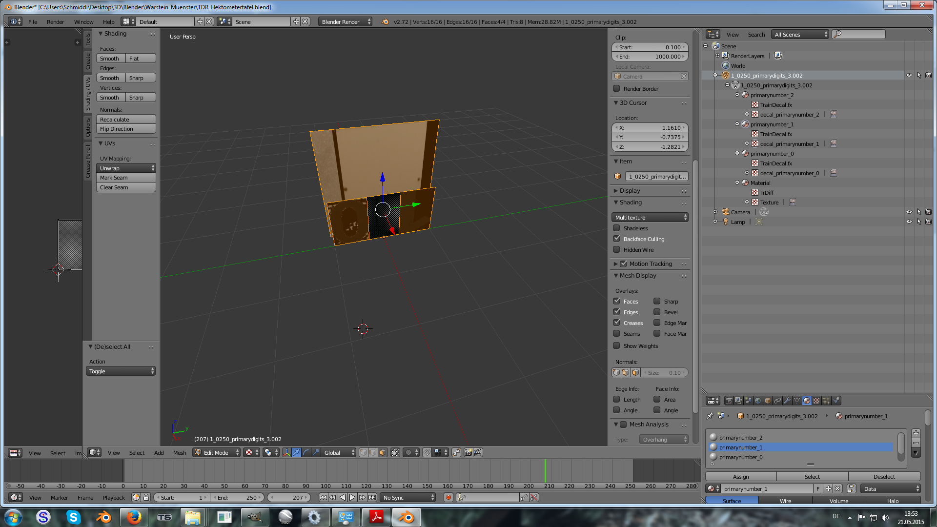
    Hier mal die Anordnung vom letzten Versuch:
    Gruss Schmiddi

  • Schau mal in den DevDocs " Asset Authoring Guidelines / Seite 13 " ob du auch die Placeholder Texturen hast
    "primarynumber_0.ace"
    "primarynumber_1.ace"
    und so weiter siehe der Tabelle in den DevDocs


    Ich habe das bei mir mit einer Digitalen Uhr wie folgt im lueprint:


    Bild 1: Das Blueprint der Digitalen Uhr in deinem Fall wohl von dem Milepost Blueprint
    in diesem Blueprint werden die "Primary und Secondary" Named Texturesets verankert.
    Bild 2: Das Blueprint Named Texture Set - Wo die einzelnen Zahlen verankert sind.


    Nun zur Uhr in Blender:

    Das ist die Uhr also bei dir das Milepost.Igs



    Das sind die Primarydigits - Die Stunden und Minuten



    Das sind die Secondarydigits - die Sekunden



    Das ist das Material der Primarydigits



    Das ist der TexturSlot eines Primarydigit von 4


    Und somit funktioniert die Uhr -genauso müsste es auch mit deinem Objekt klappen

    3 Mal editiert, zuletzt von TrainSimContent ()

  • Huhu,


    Texturen für die Platzhalter habe ich.
    Die habe ich dann in Blender auch dem Material zu geordnet.


    Material:primarynumber_0
    x TrainDecal
    x decal_primarynumber_0 Textur: decla_primarynumber_0


    Bin mir aber sicher, das dort irgendwo der Fehler steckt.
    Die Tex für die Sichbaren Nummern müssen ja nur in den NamedTextur_PB,oder?


    Gruss Schmiddi

  • Mit einer Ziffer?
    Hast du noch nicht mehr erstellt?


    Aber zumindest kommst du jetzt weiter.

  • Habe es nur mal schnell ausprobiert *teetrink*


    Problem1:
    Angezeigt wird mir immer nur 11 22 33..........
    Sobald ich eine 12, 23... eingebe, verschwinden die Ziffern komplett.


    Problem2:
    Die erste Ziffer ist nur lange sichtbar bis ich die zweite eingebe *dumm*


    Bin jetzt erstmal weg über das Wochende.
    Dann schauen wir mal weiter
    ^^


    Gruss Schmiddi

  • Ich weiß jetzt nicht, wie die genaue Namensdefinition bei Hektometertafeln für Material und Objekt sein muss, geh aber davon aus, dass das bei dir so stimmt. Vergleiche Namensgebung für dyn. Nummern und ZZA bei Rollmaterial:
    Objektname: x_xxxx_primarydigits_x (x=Stellenanzahl im Objekt), Material: decal_Headcode_x (hier bezieht sich das x auf die jeweils zugewiesene Ziffernstelle, 0=Einerstelle, 1=Zehnerstelle, usw., hier auch auf Groß-/Kleinschreibung achten!). Der Name im Texturslot kann frei gewählt werden, die Platzhaltertextur selbst allerdings muss primarynumber_0, primarynumber_1, primarynumber_2, usw. heißen.



    Nach deinem ersten Screenshot ist zu entnehmen, dass dein Objekt 1_0250_primarydigits_3.003 heißt, evtl. ist das auch ein Problem.

  • Hmm,


    bei der zweiten Ziffer kommt die Null auch, also müsste doch alles angelegt sein.


    Ein Unterschied zu den @Holzlaender Tafeln ist auch, dass man die Null schon beim Aufstellen sieht.
    Bei mir ist die Tafel beim Aufstellen komplett blankgezogen.


    Gruss Schmiddi

  • Ich weis nicht wo das Problem ist. Nur Urvater SAD hat auch mind. zwei Tafeln gemacht, eine mit fester "0, " für den ersten km, dann ab 1, bis frag mich nicht, da dann alles mit flexiblen Zahlen, auch die erste Stelle.
    Spick doch mal da.
    StS

    Keine Hilfe und Auskunft per PN, da meist von allgemeinem Interesse. Diese Fragen bitte im Forum stellen.

  • Gibst du bei deinen Hektos die Zahl 04 an oder nur 4 und er soll das dann als 0,4 erkennen?
    da gab es glaube i schon immer Probleme wenn denn versuche mal nur 4 einzugeben oder 0,4 oder 0.4

    2 Mal editiert, zuletzt von TrainSimContent ()

  • Bei SAD ist die Null fest auf der Textur, also nicht veränderbar (wäre jetzt kein Problem es so zu bewerkstelligen).


    Bei den Wobs kann ich aus der Null z.B eine Drei machen.
    Darum geht es mir.


    Hängen wir doch einfach noch eine Woche aufregung dran *teetrink*
    Stress soll ja süchtig machen :ugly:


    Gruss Schmiddi

  • Also meine Tafeln bestehen aus 4 Zahlenbereich Objekten:
    1_0500_primarydigits_1 = oben feste 0, unten hektometerstelle (0,0 km)
    1_0500_primarydigits_2 = oben km 1stellig, unten hektometer (1,0 km)
    1_0500_primarydigits_3 = oben km 2stellig, unten hektometer (21,0 km)
    1_0500_primarydigits_4 = oben km 3stellig, unten hektometer (321,0 km)


    wobei die fett geschriebene Stelle der primarynumber entspricht ;)


    Und im Gegensatz zu meinen Hektometersteinen, hängen bei den Tafeln an den Zahlen auch noch die Tafeln samt Details dran als ein Objekt, was die Tafel somit automatisch mit der Anzahl an Stellen "skaliert" ^^


    Ich hoffe, das hilft etwas weiter.

  • Hallo,
    ich bin gerade am selben Thema und komme nicht weiter. Im Prinzip funktionieren meine Hektometertafeln, jedoch nur wenn ich in Blendewr als Schader TrDiff (wie oben in den Screenshots angegeben) für die primarynumber_x wähle. Allerdings wird dann der Alpha Kanal der Texturen nicht berücksichtigt. In der GeoPcDx Datei sehe ich dann als Shader für primarynumber_0 etc. TrainBasicObjectDiffuse.fx. Wenn ich mir die Tafeln von SAD ansehe, steht da Lit3DirSingle als Shader. Den bekomme ich, wenn ich BlendATexDiff in Blender angebe, allerdings habe ich dann nur die primarynumber_x im Spiel, je nach Stellenzahl 0 bis 2 mal. Was ich dann als Wert eingebe, hat ausser besagter Zahl der Stellen keine Wirkung. Der Alpha-Kanal funktioniert aber in diesem Fall. Ich könnte zwar mit TrDiff arbeiten, müsste dann aber statt Alpha Kanal den Hintergrund der Ziffern der Tafel anpassen, was bei etwas schmuddeligen Tafeln etwas mühsam ist. Gibt es dazu eine Lösung? Ich frage mich, warum Lit3DirSingle bei SAD funktioniert, bei meinen Tafeln nicht. Hat da jemand einen Tipp?


    Danke und viele Grüße
    Armin