Ich habe nun seit Stunden diverse Tutorials gelesen:
http://www.rail-sim.de/wiki/index.php/Loft-Objekte_bauen
http://www.railsimdownloads.co…i-index.php?page=Creating a Loft Section&structure=Reference Manual
Das deutsche Tut kann ich ja nachvollziehen, aber das englische: ![]()
Ich würde ja gerne mal ein verständliches erstellen, aber irgendwo hackt es.
Fange ich mal beim deutschen Tut an:
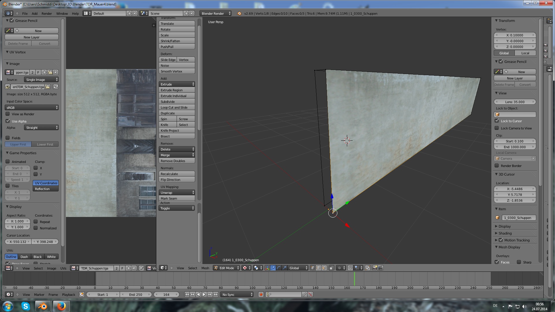
ZitatAußerdem ist es wichtig, dass die Punkte sich genau auf der xz-Ebene befinden (dass heißt diese Punkte den y-Wert 0 haben)
ScreenShot02506
Bei mir würde das so aussehen:
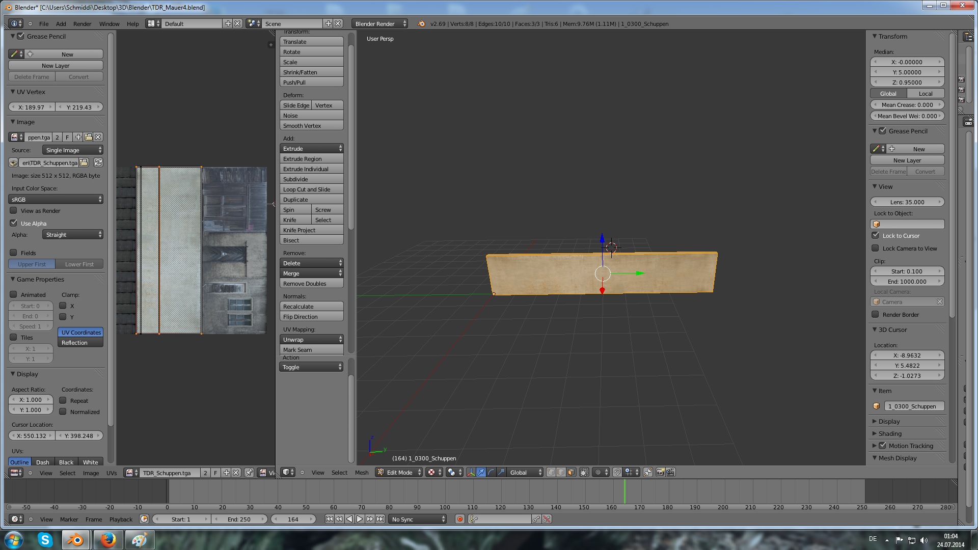
ScreenShot02508
Ich denke mal das wäre in Ordnung ?
Mit Texture:
ScreenShot02507