Hallöchen liebes Forum,
das ist mein letzter Ausweg. Seit Tagen versuche ich in Blender eine Glaswand für den TS zu erstellen. Wie man Objekte exportiert, weiß ich und das krieg ich auch hin, allerdings wusste ich nicht, dass sich das Erstellen einer Glasscheibe scheinbar so enorm vom Erstellen eines gewöhnlichen Schildes unterscheidet.
Mit anderen Worten: Ich bin völlig am verzweifeln. 
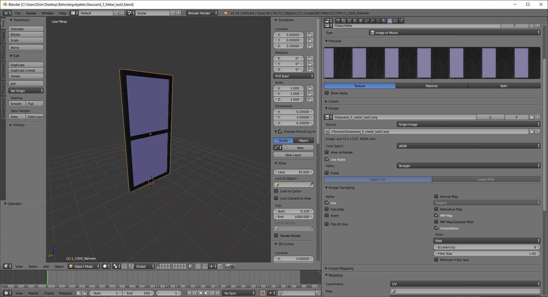
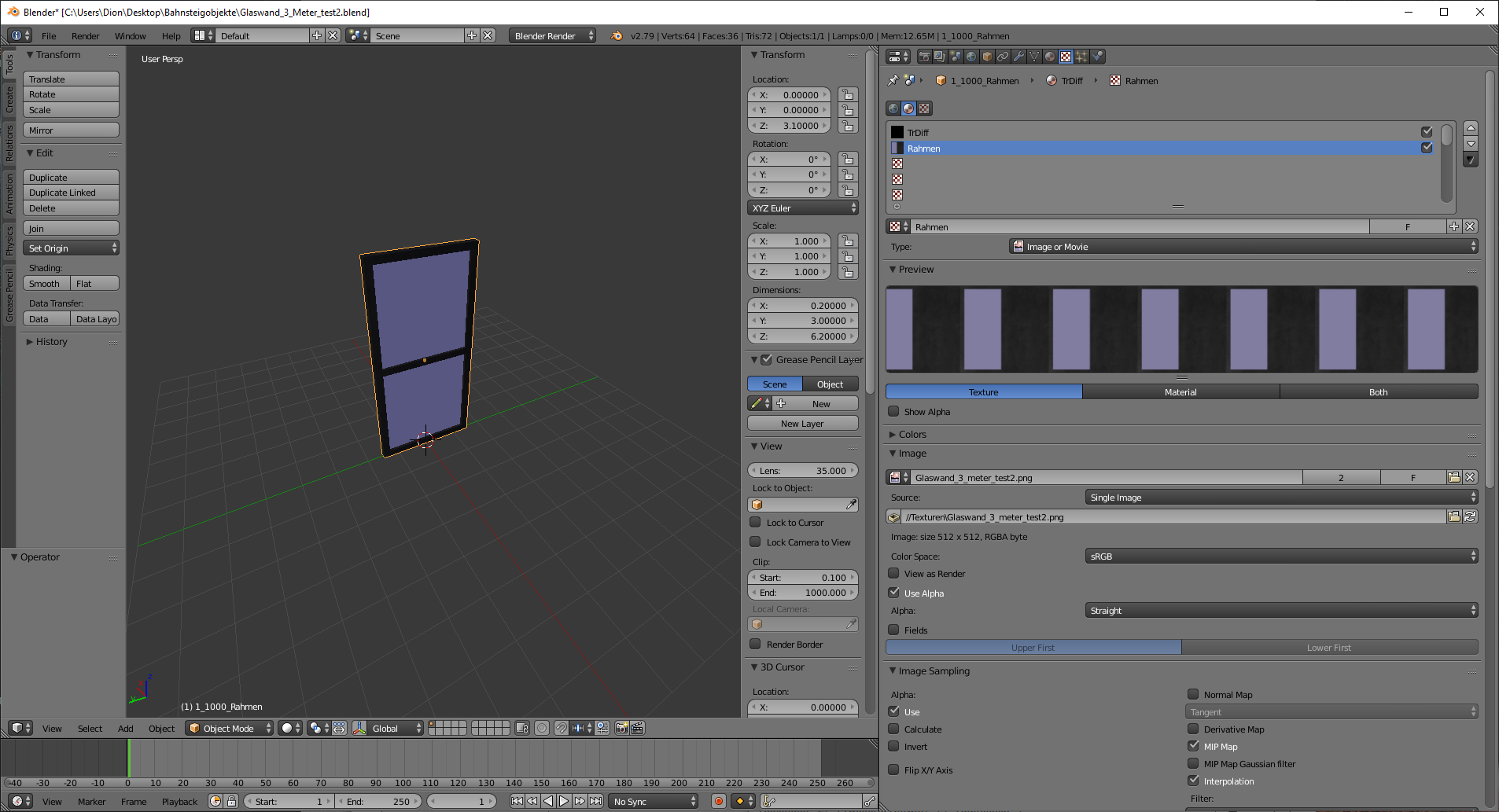
Das Ziel ist eine 3 Meter breite und ca. 6 Meter hohe Glasscheibe mit einem schwarzen Rahmen (siehe Bild unten), jedoch erscheint sie nach dem Export in Richtung Licht in weiß und auf der anderen Seite in schwarz (siehe noch weiter unten), ich vermute deshalb mal, dass es am Shader oder der UV-Map/Textur liegt.
Ich hab (fast) jeden Thread und auch das Wiki in diesem Forum und auf anderen Seiten durchsucht und gelesen und jeden Tipp versucht (oder zumindest die, bei denen ich verstanden habe, was gemeint ist, weil keine Fachsprache verwendet wurde, die man als Anfänger nur zur Hälfte versteht), aber nichts hat funktioniert. Influenzo hatte in einem Thread ein Beispielobjekt hochgeladen, welches ich mir als Orientierung genommen habe und trotzdem hat es nicht funktioniert. Jetzt weiß ich gar nicht mehr weiter und wende mich deshalb an die Blender-Götter unter euch, in der Hoffnung, dass mir jemand helfen kann. Wie erwähnt bin ich Anfänger und habe bis jetzt nur Bahnhofsschilder, Laternen und Bänke für Blender erstellt.
Ich hoffe, dass es nur ein kleiner Fehler ist, aber da ich sowas zum ersten mal mache, weiß ich auch nicht, wie ich es richtig machen müsste.
So soll es aussehen:

Und so sieht es im TS nach dem Export aus:


Unten befinden sich noch die UV-Maps und alle Dateien (.blend, .ace, .bin usw) zusammengepackt, damit man sich das Spektakel selbst ansehen kann.
Ich danke schon mal für die Hilfe. 