Probleme beim Gleisbau

Discord Einladung
Trete unserem Discord-Server bei (klicke hier zum Beitreten).
  • Hallo,
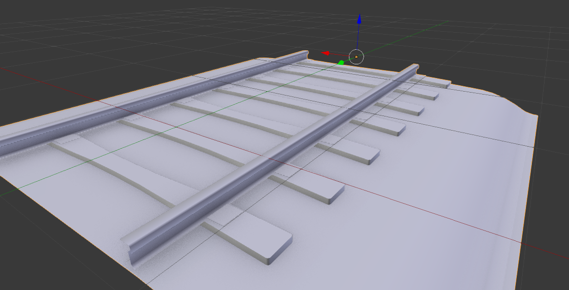
    ich wollte für meine Strecke neue Gleise erstellen. Nur leider zeigt mir der Blueprint Editor in der Preview mein Objekt nicht richtig an. Es fehlen viele Faces (siehe Bild 1).

    Ich habe in Blender 2.79b das Gleis erstellt und nach dem ganzen Mapping etc. bei IGS Options bei dem Materials bei den Shader names "LoftTexDiff.fx" ausgewählt.
    Dann hab ich das ganze in eine .igs Exportiert. Danach bin ich in den Blueprint Editor gegangen und habe dann dort ein neues Item "Track section blueprint" hinzugefügt also die xml.
    Dort habe ich dann den Namen, den Editor ground öffset auf 0.5 und in "Render" bei "Cross section ID" den Pfad von der Track.igs eingetragen.
    Dann gespeichert und wollte dann mit der Preview Funktion das ganze Testen.

    Kann mir dort vielleicht jmd. helfen und mir vielleicht erklären warum da so viele Faces fehlen?

    Vielen Dank im Voraus

  • Das was du da erstellt hast, ist für Gleisobjekte nicht machbar...Gleise sind lineare Objekte und können daher keine geschlossenen Körper beeinhalten, wie deine Schwellen. Die müsste man einzeln mit dem "Scenery Blueprint" erstellen und beim Gleis als "Middle Geometry" einfügen, wenn man es auf diese Weise machen möchte (führt höchstwahrscheinlich zu flimmernden Schwellen, wenn man nicht mit 3x3 SSAA oder so spielt^^).

    Warum allerdings das Schienenprofil auch nicht angezeigt wird und nur der Schotter sichtbar ist, kann ich nicht sagen. Da muss noch etwas anderes im argen liegen *denk*

  • Zitat

    Das was du da erstellt hast, ist für Gleisobjekte nicht machbar...Gleise sind lineare Objekte und können daher keine geschlossenen Körper beeinhalten, wie deine Schwellen. Die müsste man einzeln mit dem "Scenery Blueprint" erstellen und beim Gleis als "Middle Geometry" einfügen.

    Moin,
    vielen Dank für deine Rückmeldung. Genau das, habe ich als Antwort gesucht:thumbup:.
    Ich hatte mir das beim herumprobieren auch schon so ein bisschen gedacht.
    Ich bin recht neu auf dem Gebiet "Content Entwicklung" im TS deshalb, verzeiht mein Lost sein^^
    Was das Problem mit den Gleisobjekte und das dort nicht alles richtig angezeigt wird anbelangt, hat sich mittlerweile von selbst geklärt. Da ist beim Export glaube ich irgendwas schiefgelaufen. Ich hatte das Mithilfen eines Tutorials nochmalig probiert und siehe da es hat funktioniert.

    Mit freundlichen Grüßen

    Simon (Simple Polygon)