Beiträge von Simon_2002

Discord Einladung
Trete unserem Discord-Server bei (klicke hier zum Beitreten).

    Hallo,


    ich tüftle gerade an einer "Signal Triggerbox" und habe damit derzeit Probleme die LUA Funktion zu Debuggen um zu überprüfen ob mein Code überhaut was taugt.
    Warum in Anführungsstrichen? Ganz einfach ich möchte eine Funktion der ZAT-FM in einem von mir erstellten Zug umsetzten und wollte dazu ein Skript Trigger benutzen, der beim Überfahren dem Zug mitteilt, er soll doch ein Skript ausführen. Ich habe dazu eine Signal Blueprint und eine Editor Shape Blueprint für das Objekt erstellt. Ich kann im Editor das Objekt platzieren und den Link an einem Gleis anfügen. Auch bekomme ich keinerlei Fehler vom LUA Skript (vom Blueprint Editor) der eine Nachricht an den Zug senden soll. Nun möchte ich gerne diese Funktion Debuggen und im Logfile die Message mit der ID ausgeben lassen, doch wie genau soll ich diesen in den Code einpflegen? Ich habe mir schon ein paar Sachen hier angeschaut (https://sites.google.com/a/rai…gnalling/signal-debugging) habe aber Probleme damit.


    Mein LUA Skript sieht wie folgt aus:

    Kann mir vielleicht jmd. bei diesem Problem helfen....


    PS: mir ist ebenfalls nicht ganz klar wie ich denn im Fahrzeugskript dann diese ConsistMessage in einer If funktion abrufen kann vielleicht findet sich dort ja och noch jmd. der da ne Idee hat


    Grüße

    Simon

    Zitat

    Das was du da erstellt hast, ist für Gleisobjekte nicht machbar...Gleise sind lineare Objekte und können daher keine geschlossenen Körper beeinhalten, wie deine Schwellen. Die müsste man einzeln mit dem "Scenery Blueprint" erstellen und beim Gleis als "Middle Geometry" einfügen.

    Moin,
    vielen Dank für deine Rückmeldung. Genau das, habe ich als Antwort gesucht:thumbup:.
    Ich hatte mir das beim herumprobieren auch schon so ein bisschen gedacht.
    Ich bin recht neu auf dem Gebiet "Content Entwicklung" im TS deshalb, verzeiht mein Lost sein^^
    Was das Problem mit den Gleisobjekte und das dort nicht alles richtig angezeigt wird anbelangt, hat sich mittlerweile von selbst geklärt. Da ist beim Export glaube ich irgendwas schiefgelaufen. Ich hatte das Mithilfen eines Tutorials nochmalig probiert und siehe da es hat funktioniert.

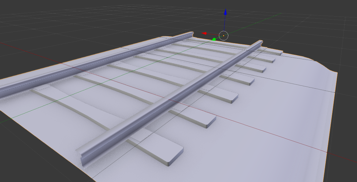
    Hallo,
    ich wollte für meine Strecke neue Gleise erstellen. Nur leider zeigt mir der Blueprint Editor in der Preview mein Objekt nicht richtig an. Es fehlen viele Faces (siehe Bild 1).

    Ich habe in Blender 2.79b das Gleis erstellt und nach dem ganzen Mapping etc. bei IGS Options bei dem Materials bei den Shader names "LoftTexDiff.fx" ausgewählt.
    Dann hab ich das ganze in eine .igs Exportiert. Danach bin ich in den Blueprint Editor gegangen und habe dann dort ein neues Item "Track section blueprint" hinzugefügt also die xml.
    Dort habe ich dann den Namen, den Editor ground öffset auf 0.5 und in "Render" bei "Cross section ID" den Pfad von der Track.igs eingetragen.
    Dann gespeichert und wollte dann mit der Preview Funktion das ganze Testen.

    Kann mir dort vielleicht jmd. helfen und mir vielleicht erklären warum da so viele Faces fehlen?

    Vielen Dank im Voraus

    Des weiteren habe ich das Problem, dass die Türsteuerung nicht funktionieren, das finde ich leicht komisch, weil hier es ja funktioniert.

    Externer Inhalt www.youtube.com
    Inhalte von externen Seiten werden ohne Ihre Zustimmung nicht automatisch geladen und angezeigt.
    Durch die Aktivierung der externen Inhalte erklären Sie sich damit einverstanden, dass personenbezogene Daten an Drittplattformen übermittelt werden. Mehr Informationen dazu haben wir in unserer Datenschutzerklärung zur Verfügung gestellt.