Problem Texturdarstellung (Blender)

Discord Einladung
Trete unserem Discord-Server bei (klicke hier zum Beitreten).
  • Hallo,

    ich habe da ein Problem, welches ich bisher noch nicht lösen konnte. Und zwar wird die Textur auf meinem erstellten Bahnsteig in verschiedenen Helligkeiten bzw. Schattig dargestellt.

    Mir bist bisher nicht klar warum das so ist. In Blender sieht alles normal aus. Als Shader benutze ich den TexDiff. Hat hier jemand vielleicht einen Tip für mich? Danke im Voraus.


    Gruß

    Nico

  • in Blender sieht es alles normal aus, allerdings habe ich jetzt nochmal alle Flächen auf gleiche Höhe gebracht, und den Shader Lofttexdiff ausgewählt. Nun ist alles gleichmäßig. Sobald ich aber eine Fläche etwas neige, als Rampe, wird diese Fläche gleich dunkler schattiert, das wirkt nicht gut im TS. Irgendwo muss es da noch eine bessere Einstellung in Blender geben.

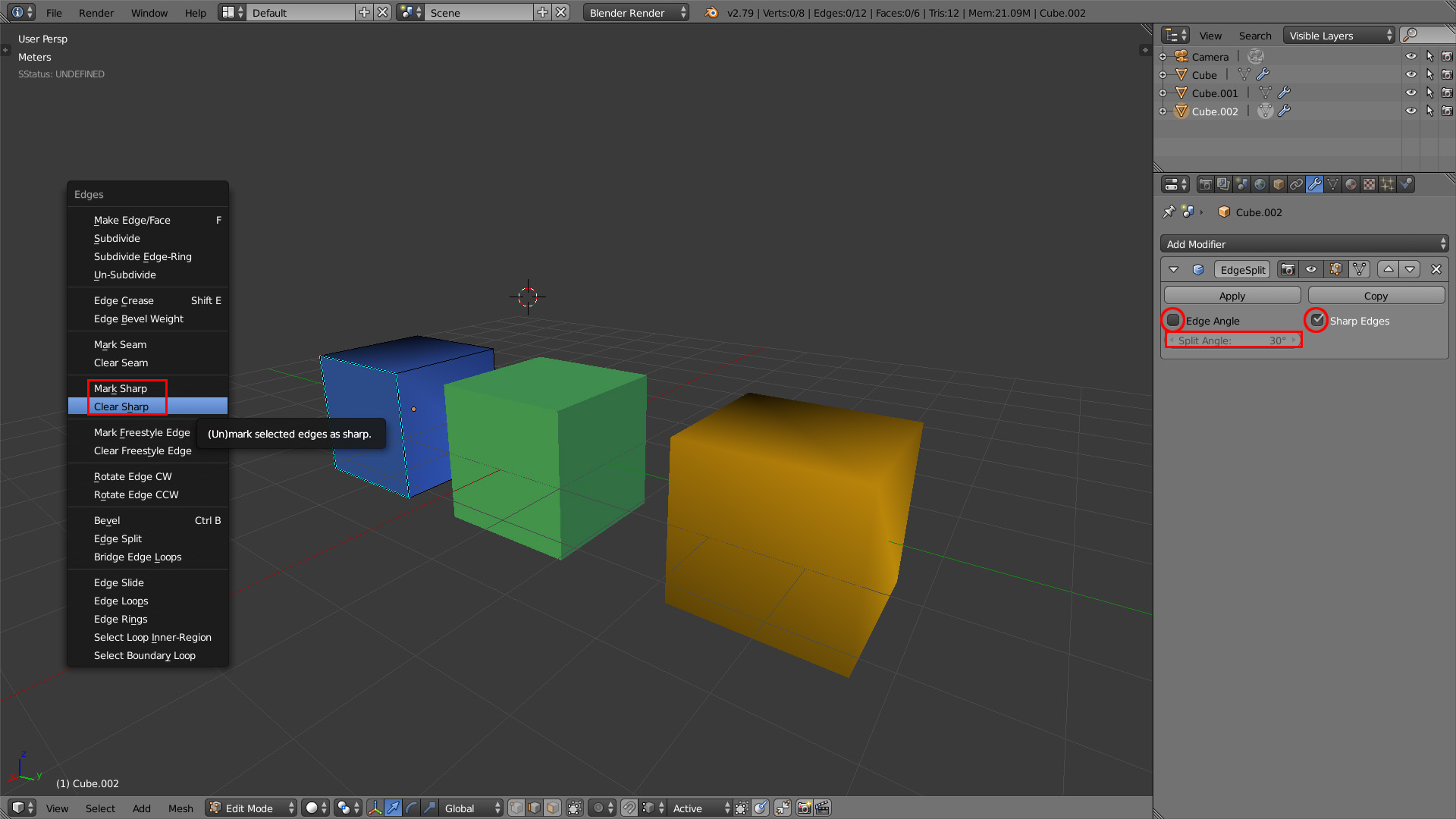
  • Ist meinerseits jetzt mal ein Schuss ins Blaue, aber ich denke, es gibt hier Probleme mit dem Shading. Sobald ein Mesh aus mehr als einer planen Fläche besteht, sollten die Glättungen der Kanten definiert werden:

    Mein persönliches Procedere hier ist im allgemeinden, im Objekt per "Shade Smooth" alle Kanten weich zu zeichnen. Mit Zuhilfenahme des Modifier "Edge Split" können dann entweder global für das gesamte Objekt per Definition eines bestimmten Winkels die entsprechenden Kannten weich oder scharf dargestellt werden, oder die gewünschten Kanten im Edit-Mode per Strg+E individuell als scharf markiert werden. Hier einfach mal bisschen rumspielen , bis es den Vorstellungen entspricht.


    Hier im Screen Shot der gelbe Würfel global smooth shaded, der Grüne global flat shaded und der Blaue mit selbst definierten Kanten für weich und scharf.



    Der Modifier muss für den Export nicht appliziert werden, das tut der Exporter dann automatisch.