blender igs export fehlermeldung missing map shader
-
-
Ja und welchen Shader hast du da nun verwendet?
-
-
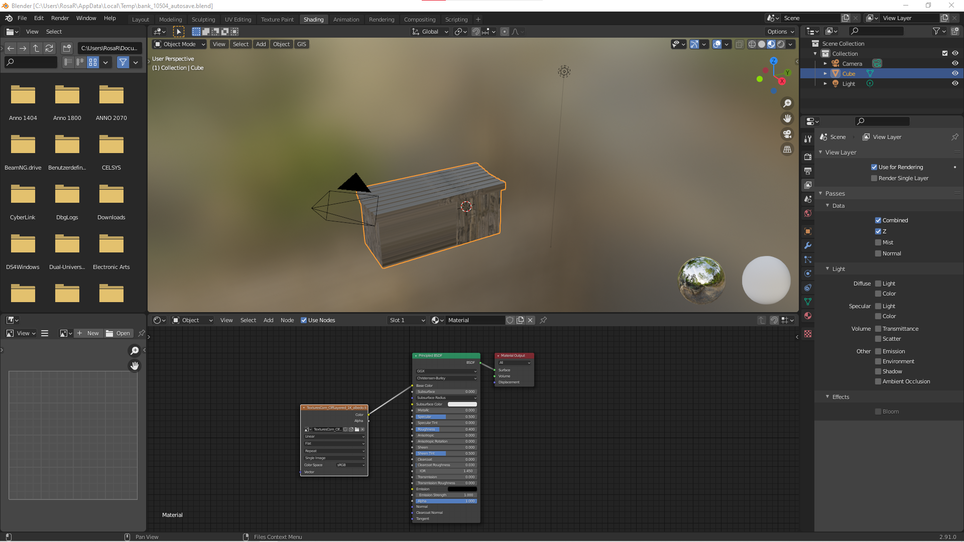
Du brauchst ein Material und da muss der richtige Shader rein.Hier im Beispiel "trDiff" + Textur.
Die am meisten benutzten Shader sind ja in der "IGS_ExpModFile.txt" mit aufgeführt. Die muss ja im Ordner vorhanden sein.
Blender Standard Shader funktionieren hier gar nicht
-
Bitte hier keine Hinweise bei Verwendung von Blender 2.79, oder älter geben!
Wie man erkennen kann, benutzt der Fragesteller hier die Version 2.91.
Mit der neuen Blender-Generation ab v. 2.80 hat sich am Setup für den IGS-Export einiges geändert.
Welcher Shader in Blender zur Visualisierung verwendet wird spielt hier Keine Rolle mehr, auch braucht / gibt es keine ExpModFile-Datei mehr. Für den Export allerdings muss in den Materialeinstellungen der für den TS gewünschte Shader definiert und die zugehörige Textur eingetragen sein.
uebermoddet2132 Es gab es vor ein paar Wochen ein ganz ähnliches Problem, Hier gab es zwar div. Fehler bereits beim Export aus Blender, aber grundsätzlich ging es auch um das Setup der Shader.
Evtl hilft es dir ja weiter:
-
-
Ein Grund warum ich nicht zu höheren Versionen wechseln werde...