Hallo Leute,
ich brauche mal wieder eure Hilfe bezüglich Blender.
Nebenbei: Ich habe schon das I-Net durchforstet, da kam aber nichts vernüntiges.
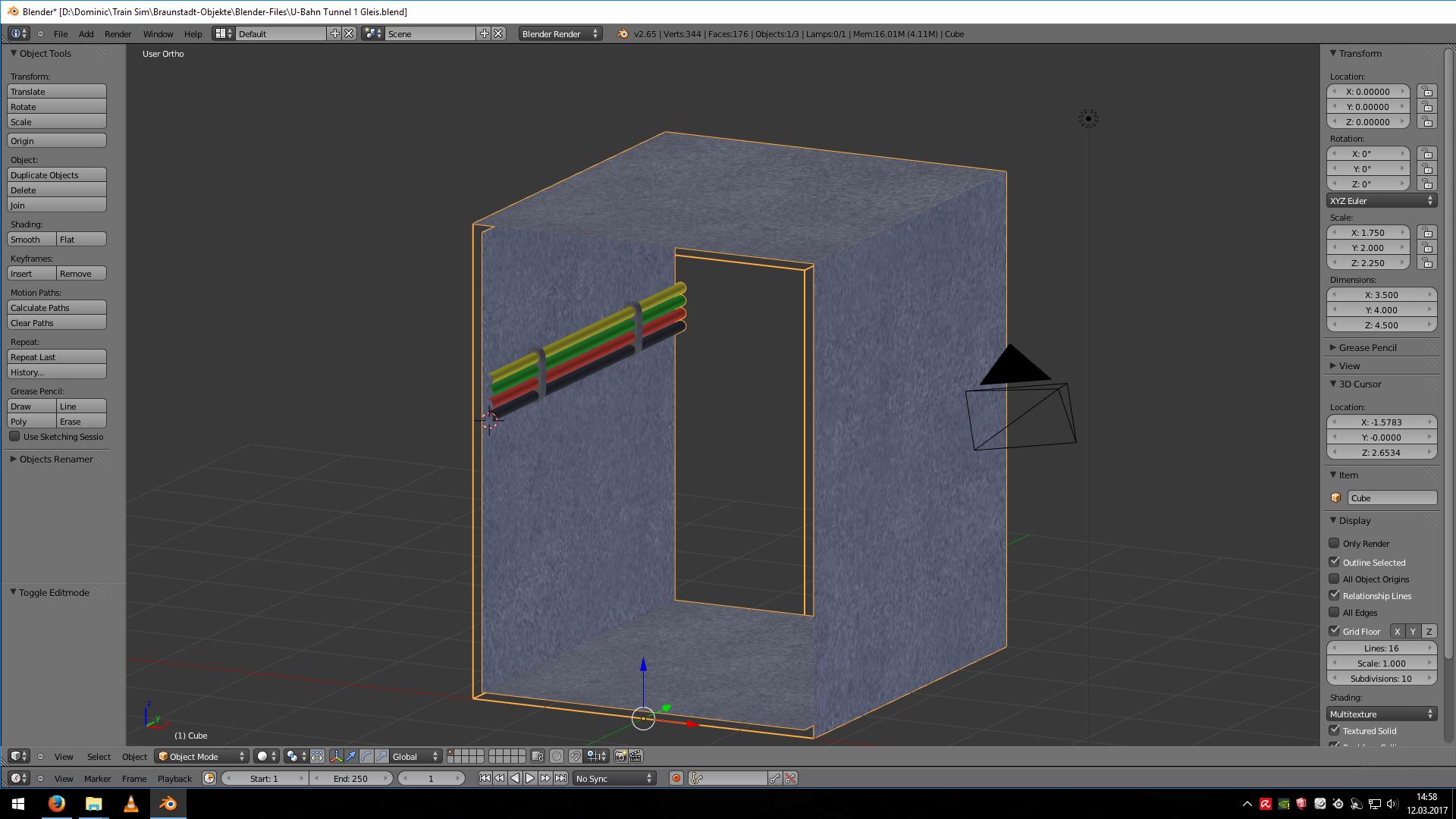
Zurück zum Thema: Ich würde gerne ein Loftobjekt erstellen, das aus mehreren Unterobjekten besteht, da ich keine Riesentexturdatei haben möchte, die letzendlich noch 2048x2048 groß ist oder noch größer.
Ich habe nämlich vor einen Tunnel für U-Bahn zu bauen.
Dieser sollte natürlich mit Kabeln und auch Pfosten in der Mitte umgesetzt werden.
Bloß wie setze ich das jetzt genau in Blender um ![]()
Würde mich sehr über Hilfe freuen.
MFG Dominic ![]()
Edit: Zu Frage 2: Siehe Post 13