Blender Export funktioniert nicht

Discord Einladung
Trete unserem Discord-Server bei (klicke hier zum Beitreten).
  • Wie es aussieht hast du das Modell in SketchUp gebaut. Die SketchUp Objekte werden automatisch von SketchUp benannt, sodass Sie nicht mit der LOD-Naming Rule, also der Namensgebungs Regel aus dem .igs Exporter übereinstimmen. (Soweit ich weiß) musst du jedes einzelne Objekt aus denen dein gesamtes Objekt zusammengesetzt ist, LOD-Konform umbenennen. Hier ist ein praktischer Link zur Seite von ChrisTrains, wo die LOD-Naming Rule näher erläutert wird.

  • Du musst die Poly´s in Triangles umwandeln siehe mein Link oben.


    Hier gibt es 3 Möglichkeiten:


    • You can select all the faces and go to Mesh> Faces> Triangulate Faces in the 3D View header (or just press Ctrl+T for the same effect) while in Edit Mode.
    • As ideasman42 pointed out in the comments, Mesh> Faces> Poke Faces (accessible with Alt+P) will also triangulate the mesh by adding a vertex in the center of each face and fan-filling around the vertex, it may give preferred results for certain cases, for example, cylinder caps.
    • You could also add a 'Triangulate' modifier to the object and apply it:


    Hier übersetzt ins Deutsche mit Google Translate:


    • Sie können alle Gesichter auswählen und im Bearbeitungsmodus Mesh> Faces> Triangulate Faces im 3D-View-Header (oder nur Strg + T für denselben Effekt) wählen.
    • Als Ideenman42 in den Kommentaren darauf hingewiesen, Mesh> Faces> Poke Faces (zugänglich mit Alt + P) wird auch triangulieren das Netz, indem Sie einen Scheitel in der Mitte jeder Seite und Fan-Füllung um den Scheitel, kann es die besten Ergebnisse für Bestimmte Fälle, z. B. Zylinderkappen.
    • Sie können auch ein 'Triangulate' -Modifikator für das Objekt hinzufügen und es anwenden:

    2 Mal editiert, zuletzt von TrainSimContent ()

  • Ich finde da kein Objekt!
    Im nachfolgenden Spoiler ist nochmal die Dati zu sehen (Neue)

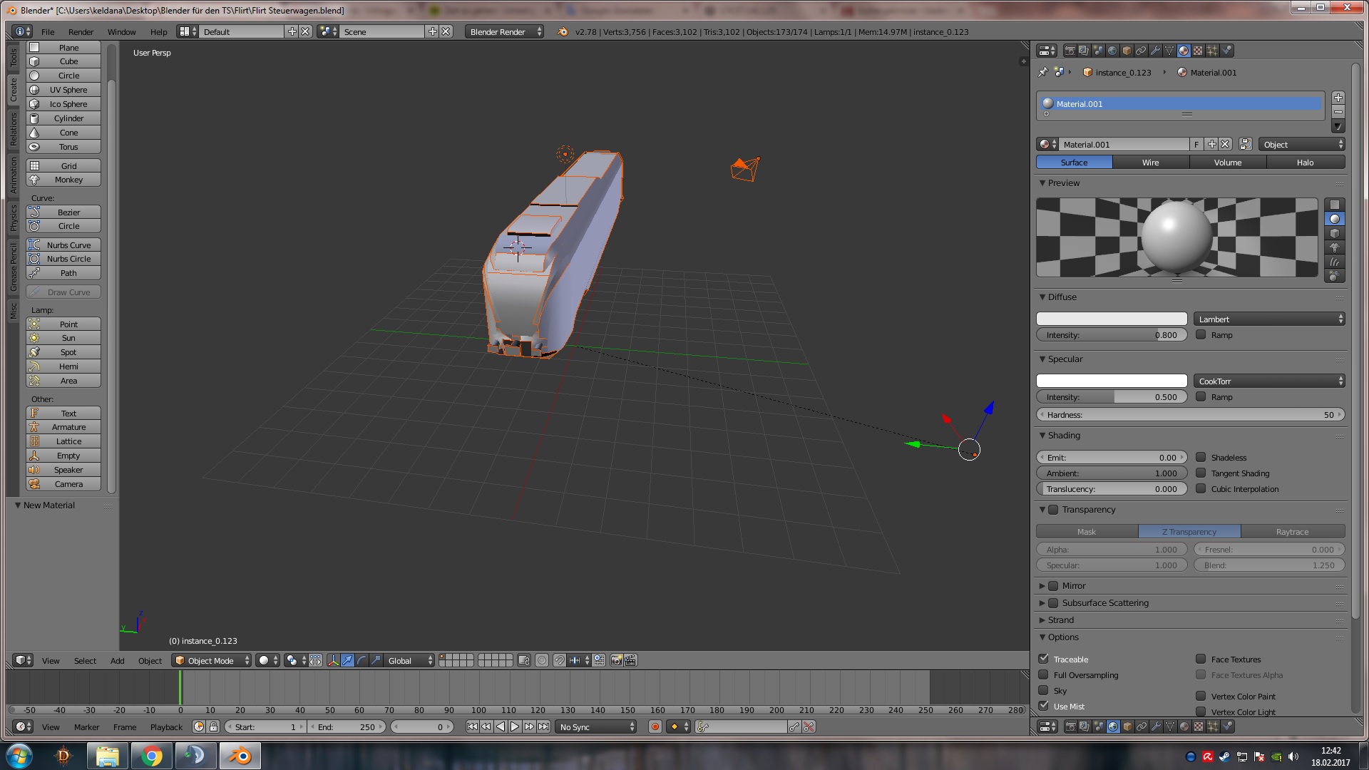
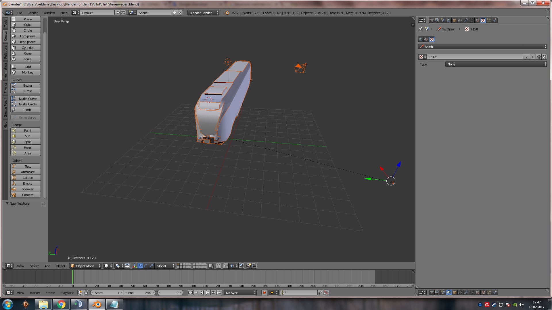
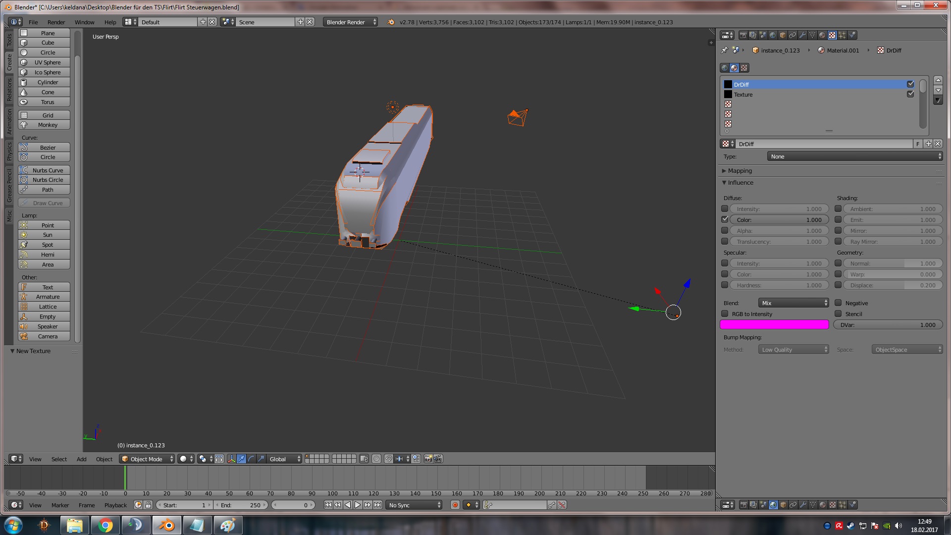
  • Dein gesamter Flirt Steuerwagen hat kein Material.


    Schickens ma a bildle von Blender

    2 Mal editiert, zuletzt von TrainSimContent ()

  • Zeig mal nen Bild mit deinem Texture Slot und mit dem Outliner.


    Hast du schon mal versucht den ganzen billigen Würfel in den Ts zu bekommen?
    Damit du den zusammenhang von Objekt , Material und Textur verstanden hast.

    2 Mal editiert, zuletzt von TrainSimContent ()


  • Ich bin egal bei was immer beim Export stecken geblieben!

    2 Mal editiert, zuletzt von Gast ()

  • Okay ich glaube an der stelle brechen wir ab und ich empfehle mal hier anzufangen:


    Externer Inhalt youtu.be
    Inhalte von externen Seiten werden ohne Ihre Zustimmung nicht automatisch geladen und angezeigt.
    Durch die Aktivierung der externen Inhalte erklären Sie sich damit einverstanden, dass personenbezogene Daten an Drittplattformen übermittelt werden. Mehr Informationen dazu haben wir in unserer Datenschutzerklärung zur Verfügung gestellt.

  • Ich würde dir erstmal ans Herz legen, dieses Video aufmerksam zu schauen, nachzubauen und dann mal weitersehen..


    Externer Inhalt youtu.be
    Inhalte von externen Seiten werden ohne Ihre Zustimmung nicht automatisch geladen und angezeigt.
    Durch die Aktivierung der externen Inhalte erklären Sie sich damit einverstanden, dass personenbezogene Daten an Drittplattformen übermittelt werden. Mehr Informationen dazu haben wir in unserer Datenschutzerklärung zur Verfügung gestellt.


    Doppelt hält besser *teetrink*

    Einmal editiert, zuletzt von ktz230 ()

  • Genau, nach deinem Tutorial habe ich alle sachen gemacht! :)
    (Nur das ich es eben nicht mit nem Würfel mache, sondern mit meinem Triebkopf!)

    Einmal editiert, zuletzt von Gast ()

  • Siehe Beitrag 13 und 14.


    Es hat absolut keinen Sinn, direkt einen Triebkopf (!) in den Train Sim exportieren zu wollen, wenn man vom Tuten und Blasen absolut garkeine Ahnung hat. Das verlinkte Video gibt eine sehr gute Hilfe. Warum zum Teufel muss immer gleich irgendein komplizierter Scheiß sein, wenn man mit einem solch komplexen Thema anfängt! *ohman*


    Als erste Hürde sollte man am besten ein einfaches Objekt wie ein Würfel nehmen, damit es übersichtlich in Blender bleibt. Das macht man ja nur um den Zusammenhang von Blender > BluePrintEditor > Train Simulator zu verstehen. Wenn man das geschafft hat, kann man anfangen kleine Objekte zu bauen, wie Schilder, Mülleimer, Häuser oder weiß der Teufel was. Aber auf keinen Fall direkt einen Triebkopf, den man dann auch noch von irgendwo runtergeladen hat wahrscheinlich und konvertieren muss.

  • Hallo @ktz230 und vor allem @Interplayer , ich kann Dir nur recht geben. Ich befinde mich ja selber noch in der Lernphase mit Blender und dem Zusammenspiel mit dem Blueprint-Editor und dem TS. Und ich habe mehr als genug Probleme, obwohl ich noch technisches Zeichnen gelernt habe, mit 3DStudio bereits ein größeres Projekt realisiert habe, Auto-Cad gelernt habe und mit Photo-Shop fast jeden Tag arbeite (und auch damit mein Geld verdient habe!). Ich kann jedem nur dringend raten, einfach anfangen und Step für Step arbeiten. Es gibt beim Selbstlernen zu viele Fallstricke und Fußfallen die man trotz bestem Willen und sehr guten Kenntnissen aus der Entfernung nicht erkennen kann.


    Gruß Bernd

    System: HP Z800, 2 x Xeon 5550 2,66 Ghz, 96 GB RAM, Nvidia Quadro 4000

    Einmal editiert, zuletzt von bernd_NdeM ()