Simulation / Übungsprogramm für Lokdisplay

Discord Einladung
Trete unserem Discord-Server bei (klicke hier zum Beitreten).
  • Hi,


    weiß nicht ob das hier schonmal Thema im Forum war, aber gibt es für das Display in den Loks (EBuLa etc.) eine Simulation wo man alle Funktionen mal durchtesten kann?
    Würd mich schon sehr interessieren was man da alles so rumstellen und eingeben kann und vor allem wie die EBuLa Anzeige so in der Praxis abläuft, bevorzugt natürlich von einer recht modernen Lok (Taurus).
    Notfalls würds auch eine Betriebsanleitung für den Kasten tun, nur etwas halt wo man sich mal schlau machen kann was man da alles machen könnte wenn es Simuliert wäre ;)

  • Im Zusi wird das Diagnosedisplay der BR423 mithilfe von RailwayDisplay sehr genau simuliert und mit Störungen versehen. Alles ist durch ein sehr ausführliches Handbuch beschrieben.


    Leider gibt es die detaillreiche Ausführung aktuell nur für die 423, weitere Baureihen sind noch in der Entwicklung ;)


    Wird aber wohl eher nicht das sein, was du suchst.

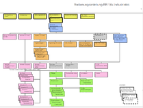
  • Hab mal die Maskenhirarchie der verschiedenen Bildschirmmasken aus der Bedienungsanleitung der 145 angehangen. Da sieht man ganz gut was so möglich ist (Hoffe man kann's lesen). Ist eigentlich gar nicht so spektakulär, bei 'nem 423 kann man deutlich mehr machen. Die 185 kann wohl auch einiges, z.B. Umfang der Räder anzeigen oder die Temperatur der Achslager.


    Edit: Anhang ergänzt.