Sieht bislang echt gelungen aus. Besonders die Vegetation gefällt mir. Viel Spaß weiterhin ![]()
S-Bahn Bad Ehrenberg + Nebenbahn BAD BERGISCH ELLTAL - Werdersstädt
-
- eingestellt
- ET 420 S-Bahn Stuttgart
-
-
Hallo i bimz, 1 Abstellbahnhof vong Werdersstädt her...
Ts ts ts das ist ja sowas von Mitte 2017

Viel Spaß weiterhin
auf jeden Fall... Danke

Hier noch mal die komplette Fahrzeugliste:
1. VT98 der Elltalbahn (R)
2. BR111 der Loco Express Transportation (R) mit n- sowie IC/IR Wagen (R?)
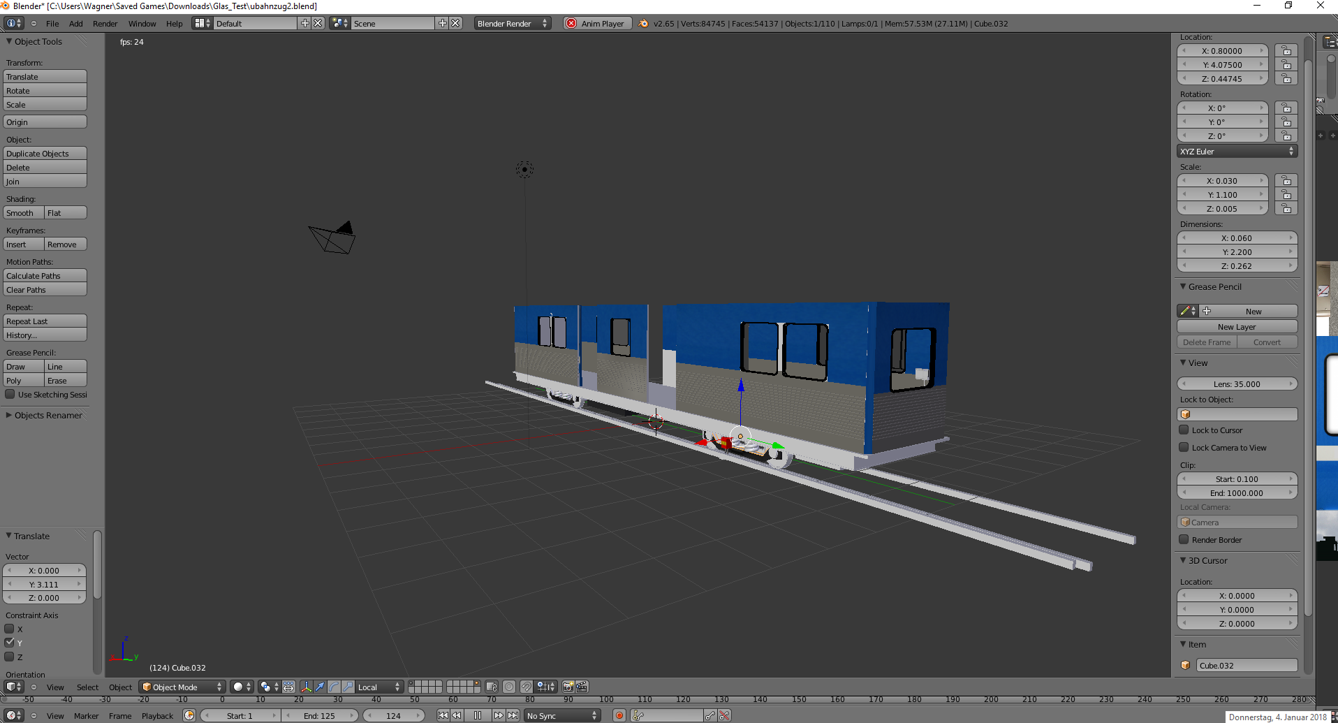
3.ET420 der S-Bahn Bad Ehrenberg (R)
4.ÖBB1063 der ElltalMontanWerke (R)
5.Teils andere KI, z.B. ICE
(R) = Eigenrepaint
Ebenso darf sich noch hinzufüge lassen, dass "Erweiterungen" in Updates kommen. Sprich: Nebenbahn wird wahrscheinlich erstmal separat erhältlich sein, dann Nebenbahn + 1 S-Bahn-Line, danach diverse S-Bahnlinien und ein "Montanwerk-Expansion Pack", in welchem Extra-Trassen für die Montanbahn geliefert werden. Pro Expansion (S-Bahnlinien, Montan, etc...) werden dann Szenarien für die jeweilige hinzugefügt Linie mit dem jeweiligen Eigenrepaintzug enthalten sein. Pro Expansion steigen natürlich die PC-Anforderungen... ...Sodass man in der finalen Version entweder ein Standbild oder ein komplettes Bahnnetz mit allen möglich Zugarten serviert bekommt. Aber auf jeden Fall noch mal die Anregung an alle Szenarienersteller:
Tobt euch auf der Strecke aus und macht ruhig Szenarien 
-
Stellwerke braucht das Land...
-
Endlich auch mit eigener (fiktiver
) ZZA! Kleine Repaint-Gimmicks im Fst werde ich auch noch einbauen sowie eine eigene Lackierung aus der blauen Variante. -
Es kommt noch etwas größeres zu dem Projekt: Ein eigener U-Bahnzug für die U-Bahn Bad Ehrenberg... Neue Bilder (Animationen sind auch schon weiter):
-
-
---Hier ist das Projekt nun eingestellt.---
-
Oh?? Echt. Wie schade... es war ein echt schönes Projekt!