N'Abend,
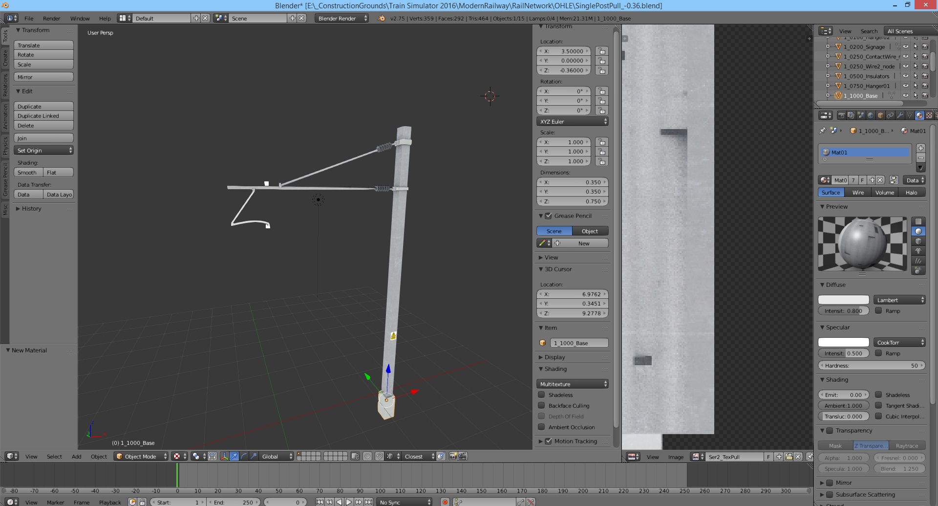
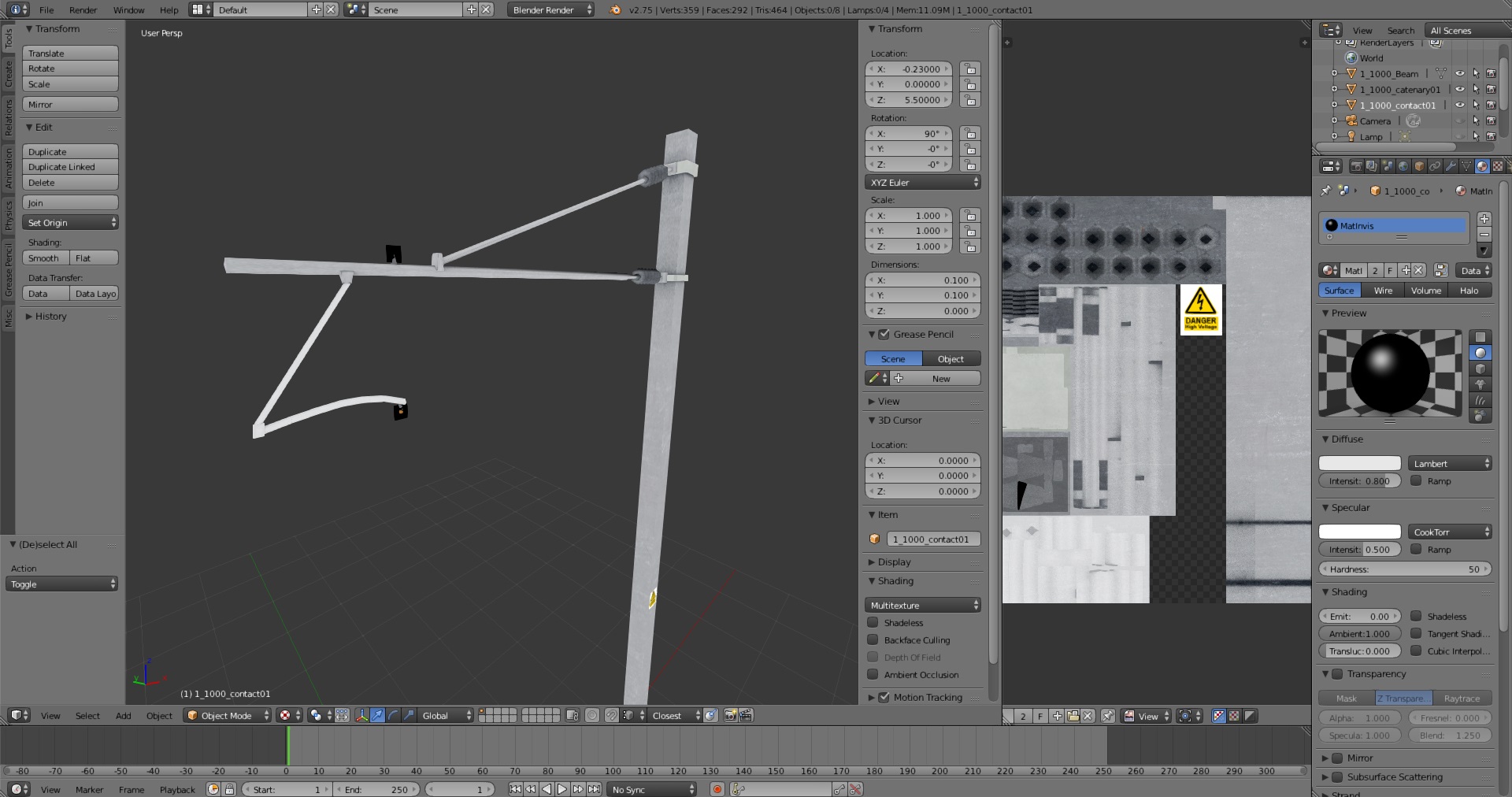
nachdem ich mich im Objektbau soweit zurechtgefunden habe, wollte ich ein neues Set an Oberleitung für meine Strecke erstellen (es gab keine passende). Habe die ersten beiden Masten (Einfache Masten mit Auslegern Push für kurzen Ausleger und Pull für langen Ausleger) bereits fertig, als einfaches Szenerieobjekt funktionieren sie auch. Habe sie daraufhin auf den Einsatz mit der Zick-Zack-Oberleitung per Catenary Tool vorbereitet und nach dem studieren von diversen Beiträgen hier im Forum und durch spicken die Blueprints versucht zu erstellen.
Jetzt bin ich allerdings auf ein Problem gestoßen, dass ich nicht gelöst bekomme.
Habe für die Masten einfache Scenery-Blueprints erstellt, danach die zugehörigen Gantry-Blueprints (Jeweils für einen der beiden Masten, also zwei Gantry-Blueprints). Im Anschluss das Track Gantry Set 2 Blueprint erstellt und alles exportiert.
Im Spiel kann ich die Masten mehr oder weniger setzen, sie erscheinen nur nicht am Gleis sondern in weiter Entfernung, gleichzeitig gibt es auch Probleme damit, dass die Oberleitung nicht richtig dargestellt wird. Das Tragseil funktioniert, der Fahrdraht wird aber nicht angezeigt und das ganze wird aus welchem Grund auch immer falsch gerendert; noch dazu zeigt er nur einen der Beiden Mast-Typen an (Pull setzt er, Push nicht) (Bild 1). Benutze zur Zeit noch die Drähte von London - Peterborough zu Testzwecken.
Ich kann die Masten ebenso nicht einzeln manuell verbinden.
Habe die Gantry- und Track Gentry Set Blueprint 2-Blueprints als Bild hier auch hochgeladen.
Weiß jemand, woran das liegt? Der Fehler ist bestimmt offensichtlich und ich bemerke den nur einfach nicht
Schonmal vielen Dank für eure Hilfe