Hallo
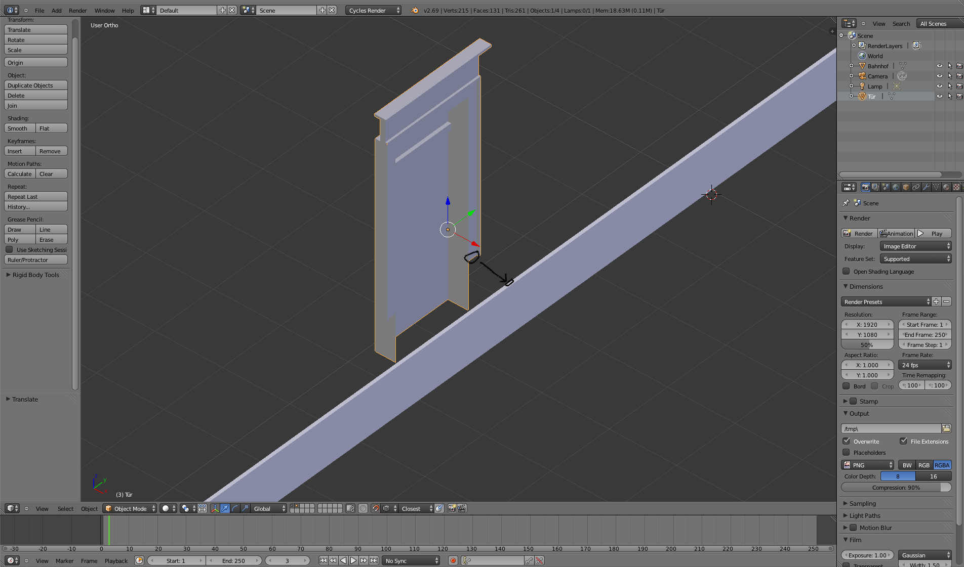
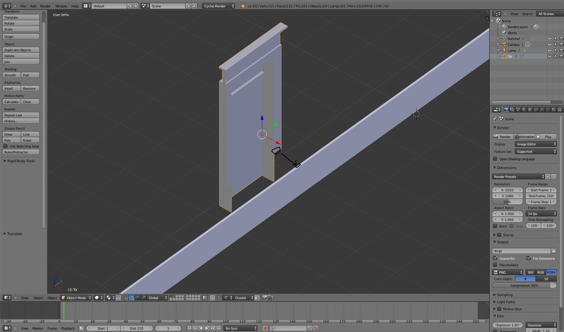
Bin mal wider bei einem Punkt angekommen wo ich den Rat der Profis brauche. Ich habe mir in Blender 2.69 schon mal ein Teil meines Bahnhofsgebäudes erstellt.
Meine Frage ist:
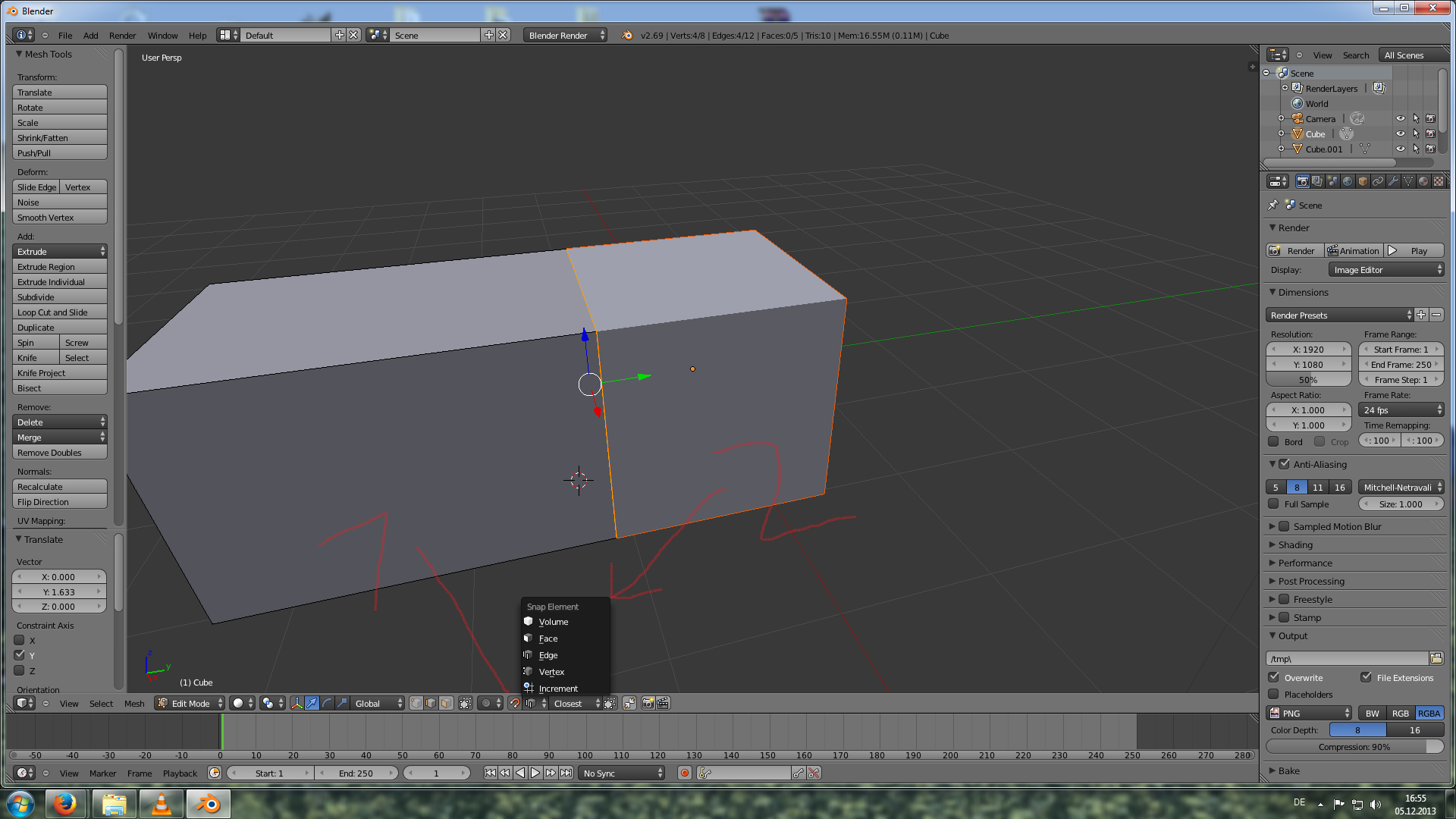
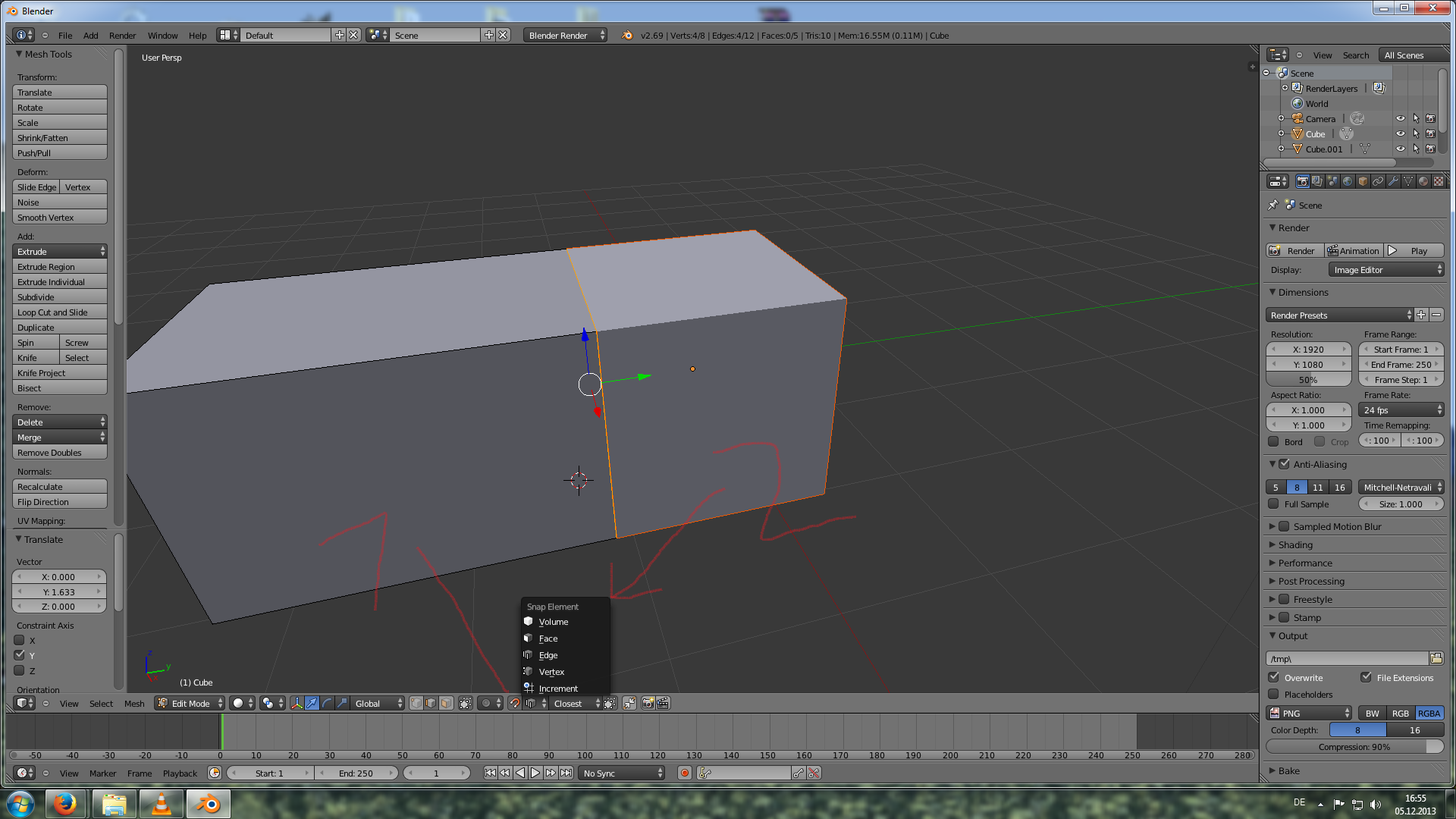
Wie bekomme ich es hin das ich ein Objekt an einem bestimmten Vertex anfasse und dies dann Punkt genau auf eine Kante eines anderen Objektes setzte.