Beiträge von AutistenTaddl

Discord Einladung
Trete unserem Discord-Server bei (klicke hier zum Beitreten).

    Moin,


    Ich bin mit einem Freund dabei eine Route aus dem Oberberg zu erstellen. Da ich so gut wie 0 Erfahrung habe mit modeling wollte ich einfach mal hier nachfragen.


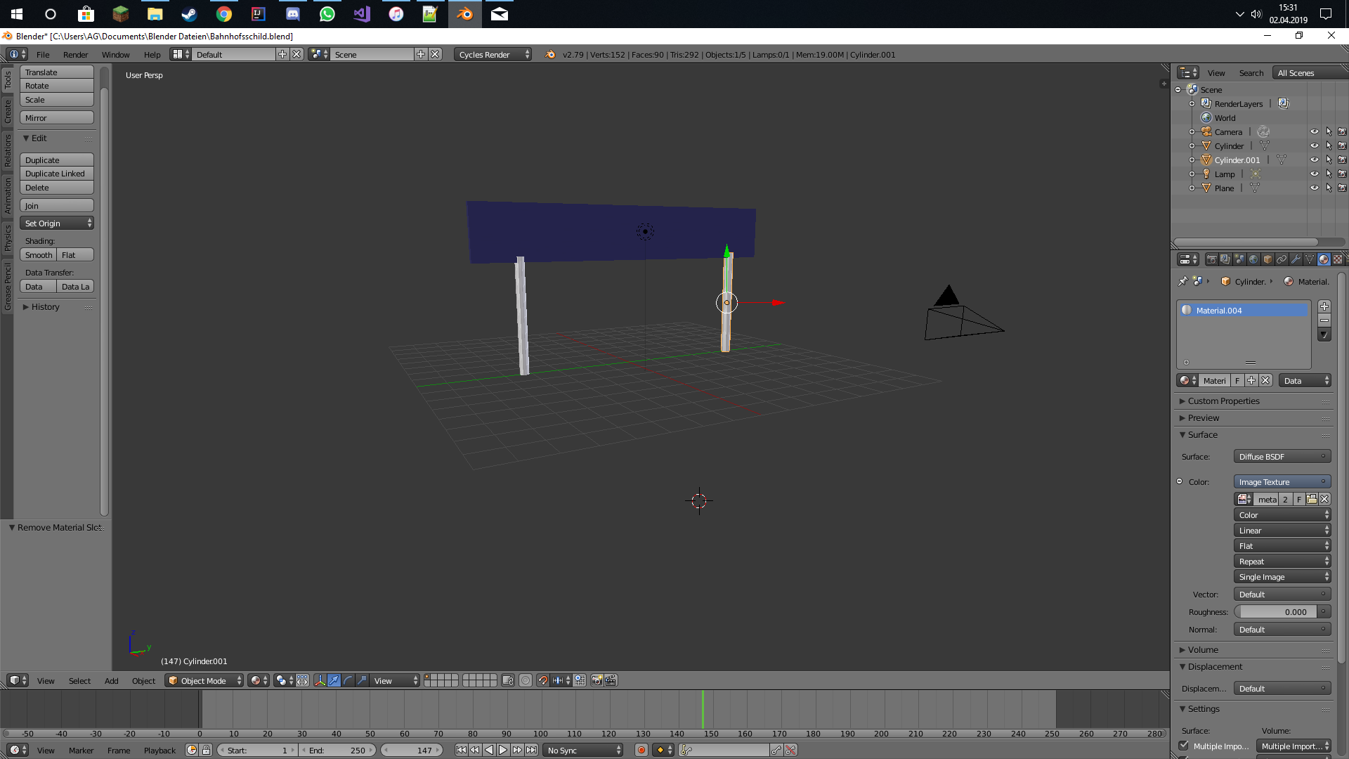
    Undzwar habe ich ein Bahnhofsschild gemodelt und weiß jetzt zwar nicht wie ich das aus Blender in TS19 reinbekomme. Klar habe ich mir diese ganzen Tutorials angeschaut aber dort war irgendwas mit "Material=1" in der Textdatei, das Addon für Blender mit der IGS Export datei habe ich auch schon installiert. Jetzt wollte ich halt nur wissen welches "Material" muss ich dort eintragen weil ich habe halt nur die Farben als Material.


    Tut mir leid wenn das in der falschen Kategorie gepostet habe, ich wusste nicht wo anders damit hin.